大数跨境

注意!西安、咸阳、东兴最新公告病例轨迹信息通告,瞒报、知情不报者依法追究责任!

注意!西安、咸阳、东兴最新公告病例轨迹信息通告,瞒报、知情不报者依法追究责任! 成都欧洲产业城
2021-12-28
2
现将西安咸阳、东兴最新公告的病例活动区域公布如下。请广大市民朋友对照查看,如有轨迹重叠或收到疾控中心或社区通知(包括电话、短信等)后,请立即主动向所在社区、入住酒店、工作单位报备,积极配合开展隔离观察、核酸检测和健康监测等工作。如有发热、咳嗽等呼吸道疾病症状,请立即前往就近的发热门诊就诊。按照《中华人民共和国刑法》《中华人民共和国治安管理处罚法》《中华人民共和国传染病防治法》等相关法律法规,单位和个人瞒报、知情不报,违反疫情防控规定规定,导致疫情传播或者其他严重违法后果的,应当依法承担民事、行政、刑事责任。如果您有任何疑问,请您拨打12345市长热线,感谢您的配合。



西安


根据疾控等部门流调情况,现将12月25日0时-24时西安市新增的155例确诊病例的公共场所活动轨迹公布如下:


(说明:其他未公布活动轨迹的新增确诊病例,属于流调研判后,在可能传染期内无公共场所活动轨迹,或近期该病例已纳入管控隔离,与普通市民无轨迹交叉可能。)


确诊病例活动轨迹

向上滑动查看

确诊病例1,现居西安市莲湖区,因所在工作区域出现确诊病例,12月22日被隔离,12月24日核酸检测结果阳性,轻型。


确诊病例2,现居西安市莲湖区,因所在工作区域出现确诊病例,12月22日被隔离,12月24日核酸检测结果阳性,轻型。


确诊病例3,现居西安市雁塔区,作为重点人员,12月14日被隔离,12月25日核酸检测结果阳性,轻型。无公共场所活动轨迹。


确诊病例4,现居西安市莲湖区,因所在工作区域出现确诊病例,12月22日被隔离,12月24日核酸检测结果阳性,轻型。


确诊病例5,现居西安市莲湖区,因所在工作区域出现确诊病例,12月22日被隔离,12月24日核酸检测结果阳性,轻型。


确诊病例6,现居西安市西咸新区,系确诊病例的密切接触者。12月20日被隔离,12月24日核酸检测结果阳性,轻型。


确诊病例7,现居西安市西咸新区沣东新城,因工作区域出现确诊病例,12月23日被隔离,12月24日核酸检测结果阳性,轻型。


确诊病例8,现居西安市未央区,系确诊的密切接触者。12月22日被隔离,12月24日核酸检测结果阳性,轻型。


确诊病例9,现居西安市灞桥区国际港务区,作为重点人员,隔离期间12月23日核酸检测结果阳性,轻型。


确诊病例10,现居西安市长安区,系确诊病例的密切接触者。隔离期间12月24日核酸检测结果阳性,轻型。


确诊病例11,现居西安市西咸新区,因工作区域出现确诊病例,12月22日被集中隔离,12月24日核酸检测结果阳性,轻型。


确诊病例12,现居西安市国际港务区,在核酸筛查中,12月23日核酸检测结果异常被隔离,12月24日核酸检测结果阳性,轻型。


确诊病例13,现居西安市高新区,因工作区域出现确诊病例,12月20日被隔离,12月23日核酸检测结果阳性,轻型。


确诊病例14,现居西安市灞桥区,系确诊病例的密切接触者。12月24日被隔离,12月24日核酸检测结果阳性,轻型。


确诊病例15,现居西安市长安区,系确诊病例的密切接触者。12月22日被隔离,12月23日核酸检测结果阳性,轻型。


确诊病例16,现居西安市灞桥区,在核酸筛查中,12月22日核酸检测结果异常被隔离,12月24日核酸检测结果阳性,轻型。


确诊病例17,现居西安市未央区,系确诊病例的密切接触者。隔离期间12月24日核酸检测结果阳性,轻型。


确诊病例18,现居西安市灞桥区,系确诊病例的密切接触者。隔离期间12月24日核酸检测结果阳性,轻型。


确诊病例19,现居西安市雁塔区,在核酸筛查中,12月24日核酸检测结果阳性,轻型。


确诊病例20,现居西安市长安区,在核酸筛查中,12月24日核酸检测结果阳性,轻型。


确诊病例21,现居西安市碑林区,在核酸筛查中,12月23日核酸检测结果异常被隔离,12月24日核酸检测结果阳性,轻型。


确诊病例22,现居西安市长安区,在核酸筛查中,12月23日核酸检测异常被隔离,12月24日核酸检测结果阳性,轻型。


确诊病例23,现居西安市长安区,在核酸筛查中,12月23日核酸检测异常被隔离,12月24日核酸检测结果阳性,轻型。


确诊病例24,现居西安市长安区,在核酸筛查中,12月24日核酸检测结果阳性,轻型。


确诊病例25,现居西安市莲湖区,在核酸筛查中,12月23日核酸检测异常被隔离,12月24日核酸检测结果阳性,轻型。


确诊病例26,现居西安市莲湖区,在核酸筛查中,12月23日核酸检测异常被隔离,12月24日核酸检测结果阳性,轻型。


确诊病例27,现居西安市长安区,在核酸筛查中,12月23日核酸检测异常被隔离,12月24日核酸检测结果阳性,轻型。


确诊病例28,现居西安市长安区,在核酸筛查中,12月24日核酸检测结果异常被隔离,当日核酸检测结果阳性,轻型。


确诊病例29,现居西安市长安区,在核酸筛查中,12月24日核酸检测结果阳性,轻型。


确诊病例30,现居西安市高新区,在核酸筛查中,12月23日核酸检测结果阳性,轻型。


确诊病例31,现居西安市长安区。在核酸筛查中,12月24日核酸检测结果阳性,轻型。


确诊病例32,现居西安市长安区。作为重点人员,隔离期间12月24日核酸检测结果阳性,轻型。


确诊病例33,现居西安市高新区。所在工作区域出现确诊病例,12月23日被隔离,12月24日核酸检测结果阳性,轻型。无公共场所活动轨迹。


确诊病例34,现居西安市高新区。所在工作区域出现确诊病例,12月23日被隔离,12月24日核酸检测结果阳性,轻型。


确诊病例35,现居西安市高新区。为本土确诊病例的密切接触者。12月21日被隔离,12月24日核酸检测结果阳性,轻型。


确诊病例36,现居西安市高新区。在核酸筛查中,12月21日核酸检测结果异常被集中隔离,12月24日核酸检测结果阳性,轻型。


确诊病例37,现居西安市高新区,系本土确诊病例的密切接触者。12月21日被隔离,12月24日核酸检测结果阳性轻型。


 确诊病例38,现居西安市高新区,系本土确诊病例的密切接触者。12月21日被隔离,12月24日核酸检测结果阳性,轻型。


确诊病例39,现居西安市高新区,系本土确诊病例的密切接触者。12月21日被隔离,12月24日核酸检测结果阳性,轻型。


确诊病例40,现居西安市雁塔区。所在工作区域出现确诊病例,12月23日被隔离,期间核酸检测结果阳性,轻型。


确诊病例41,现居西安市高新区。所在工作区域出现确诊病例,12月20日被隔离,12月24日核酸检测结果阳性,轻型。无公共场所活动轨迹。


确诊病例42,现居西安市高新区。作为重点人员,12月22日被隔离,12月24日核酸检测结果阳性,轻型。


确诊病例43,现居西安市高新区。作为重点人员,12月22日被隔离,12月24日核酸检测结果阳性,轻型。


确诊病例44,现居西安市莲湖区。作为重点人群,12月21日被隔离,12月24日核酸检测结果阳性,轻型。


确诊病例45,现居西安市高新区。12月24日因发热前往医院发热门诊就医,核酸检测结果阳性,随后被隔离。轻型。


确诊病例46,现居西安市高新区,系本土确诊病例的密切接触者。12月24日隔离期间,核酸检测结果阳性,轻型。


确诊病例47,现居西安市莲湖区。作为重点人员,12月24日隔离期间核酸检测结果阳性,轻型。


确诊病例48,现居西安市高新区。作为重点人员,12月24日隔离期间核酸检测结果阳性,轻型。无公共场所活动轨迹。


确诊病例49,现居西安市高新区,系12月23日本土确诊的密切接触者。12月22日被隔离,12月24日核酸检测结果阳性,轻型。


确诊病例50,现居西安市雁塔区。12月24日因发热到医院就诊,核酸检测结果阳性,随后被隔离。轻型。无公共场所活动轨迹。


确诊病例51,现居西安市鄠邑区。作为重点人员,12月18日被隔离,12月24日核酸检测结果阳性,轻型。无公共场所活动轨迹。


确诊病例52,现居西安市西咸新区。作为重点人员,12月21日被隔离。12月24日核酸检测结果阳性,轻型。无公共场所活动轨迹。


确诊病例53,现居西安市雁塔区。12月24日因发热到医院发热门诊就诊,12月25日核酸检测结果阳性,轻型。


确诊病例54,现居西安市雁塔区,系本土确诊病例的密切接触者。12月25日核酸检测结果阳性,轻型。


确诊病例55,现居西安市长安区。在核酸筛查中,12月25日核酸检测结果阳性,轻型。


确诊病例56,现居西安市莲湖区,系本土确诊病例的密切接触者。隔离期间,12月25日核酸检测结果阳性,轻型。


确诊病例57,现居西安市西咸新区,系本土确诊病例的密切接触者。12月24日隔离期间核酸检测结果阳性,轻型。


确诊病例58,现居西安市莲湖区。在核酸筛查中,12月24日核酸检测结果阳性,轻型。


确诊病例59,现居西安市莲湖区。在核酸筛查中,12月24日核酸检测结果阳性,轻型。


确诊病例60,现居西安市莲湖区。在核酸筛查中,12月23日核酸检测结果异常,被隔离。12月24日核酸检测结果阳性,轻型。


确诊病例61,现居西安市莲湖区。在核酸筛查中,12月24日核酸检测结果阳性,轻型。


确诊病例62,现居西安市莲湖区。在核酸筛查中,12月24日核酸检测结果阳性,轻型。


确诊病例63,现居西安市西咸新区,系确诊病例的密切接触者。隔离期间,12月24日核酸检测结果阳性,轻型。


确诊病例64,现居西安市西咸新区。作为重点人员,隔离期间12月24日核酸检测结果阳性,轻型,无公共场所活动轨迹。


确诊病例65,现居西安市雁塔区。在核酸筛查中,12月24日核酸检测结果阳性,轻型,无公共场所活动轨迹。


确诊病例66,现居西安市雁塔区。在核酸筛查中,12月24日核酸检测结果阳性,轻型,无公共场所活动轨迹。


确诊病例67,现居西安市雁塔区。在核酸筛查中,12月24日核酸检测结果阳性,轻型,无公共场所活动轨迹。


确诊病例68,现居西安市未央区。在核酸筛查中,12月25日核酸检测结果阳性,轻型。


确诊病例69,现居西安市未央区。作为重点人员,12月25日隔离期间,核酸检测结果阳性,轻型。


确诊病例70,现居西安市雁塔区。在核酸筛查中,12月24日核酸检测结果阳性,轻型,无公共场所活动轨迹。


确诊病例71,现居西安市未央区,系确诊病例的密切接触者。12月16日被隔离,12月24日核酸检测结果阳性,轻型,无公共场所活动轨迹。


确诊病例72,现居西安市雁塔区。作为重点人员,12月25日隔离期间核酸检测结果阳性,轻型。


确诊病例73,现居西安市雁塔区。在核酸筛查中,12月24日核酸检测结果阳性,轻型。


确诊病例74,现居西安市雁塔区。在核酸筛查中,12月24日核酸检测结果阳性,轻型。


确诊病例75,现居西安市雁塔区。作为重点人员,12月20日被隔离。12月24日核酸检测结果阳性,轻型。


确诊病例76,现居西安市雁塔区。作为重点人员12月24日被隔离,核酸检测结果阳性,轻型,无公共场所活动轨迹。


确诊病例77,现居西安市雁塔区。作为重点人员12月25日被隔离,核酸检测结果阳性,轻型。


确诊病例78,现居西安市雁塔区。作为重点人员12月19日被隔离,12月24日核酸检测结果阳性,轻型。


确诊病例79,现居西安市雁塔区。作为重点人员12月25日被隔离,核酸检测结果阳性,轻型。


确诊病例80,现居西安市雁塔区。作为重点人员12月15日被隔离,12月24日核酸检测结果阳性,轻型,无公共场所活动轨迹。


确诊病例81,现居西安市高新区,系确诊病例的密切接触者。12月24日隔离期间核酸检测结果阳性,轻型。


确诊病例82,现居西安市雁塔区。因生活区域出现确诊病例,12月18日被隔离。12月25日核酸检测结果阳性,轻型。


确诊病例83,现居西安市未央区,系确诊病例的密切接触者。12月15日被隔离,12月25日核酸检测结果阳性,轻型,无公共场所活动轨迹。


确诊病例84,现居西安市未央区。作为重点人员12月21日被隔离,12月24日核酸检测结果阳性,轻型,无公共场所活动轨迹。


确诊病例85,现居西安市长安区。在核酸筛查中,12月22日核酸检测结果阳性,轻型,无公共场所活动轨迹。


确诊病例86,现居西安市雁塔区,系确诊病例的密切接触者。12月20日被隔离,12月22日核酸检测结果阳性,轻型。


确诊病例87,现居西安市雁塔区。在核酸筛查中,12月23日核酸检测结果阳性,轻型。


确诊病例88,现居西安市长安区。在核酸筛查中,12月19日核酸检测结果异常被隔离,12月24日核酸检测结果阳性,轻型。


确诊病例89,现居西安市碑林区。在核酸筛查中,12月24日核酸检测结果阳性,轻型。


确诊病例90,现居西安市西咸新区。在核酸筛查中,12月24日核酸检测结果阳性,轻型。


确诊病例91,现居西安市雁塔区。在核酸筛查中,12月22日核酸检测结果异常。12月23日核酸检测结果阳性,轻型。


确诊病例92,现居西安市高新区。在核酸筛查中,12月22日核酸检测结果异常被隔离,12月24日核酸检测结果阳性,轻型。


确诊病例93,现居西安市雁塔区。在核酸筛查中,12月24日核酸检测结果阳性,轻型。无公共场所活动轨迹。


确诊病例94,现居西安市高新区。在核酸筛查中,12月23日核酸检测结果阳性,轻型。


确诊病例95,现居西安市雁塔区。在核酸筛查中,12月23日核酸检测结果阳性,轻型。


确诊病例96,现居西安市灞桥区。在核酸筛查中,12月21日核酸结果异常被隔离,12月24日核酸检测结果阳性,轻型。


确诊病例97,现居西安市碑林区。因工作区域发现确诊病例,12月23日被隔离,核酸检测结果阳性,轻型。无公共场所活动轨迹。


确诊病例98,现居西安市碑林区。因工作区域发现确诊病例,12月22日被隔离,12月24日核酸检测结果阳性,轻型。


确诊病例99,现居西安市雁塔区。在核酸筛查中,12月24日核酸检测结果阳性,轻型。无公共场所活动轨迹。


确诊病例100,现居西安市莲湖区,系确诊病例的密切接触者。12月20日被隔离,12月23日核酸检测结果阳性,轻型。


确诊病例101,现居西安市莲湖区,系确诊病例的密切接触者。12月20日被隔离,12月24日核酸检测结果阳性,轻型。


确诊病例102,现居西安市莲湖区,系确诊病例的密切接触者。12月20日被隔离,12月24日核酸检测结果阳性,轻型。无公共场所活动轨迹。


确诊病例103,现居西安市莲湖区。因工作区域发现确诊病例,12月22日被隔离,12月23日核酸检测结果阳性,轻型。


确诊病例104,现居西安市莲湖区。12月24日到医院发热门诊就医,当日核酸检测结果阳性被隔离,轻型。


确诊病例105,现居西安市西咸新区,系确诊病例的密切接触者。12月22日被隔离,12月24日核酸检测结果阳性,轻型。无公共场所活动轨迹。


确诊病例106,现居西安市雁塔区,系确诊病例84的密切接触者。12月21日被隔离,12月24日核酸检测结果阳性,轻型。


确诊病例107,现居西安市莲湖区,系确诊病例的密切接触者。12月23日被隔离,12月24日核酸检测结果阳性,轻型。无公共场所活动轨迹。


确诊病例108,现居西安市雁塔区。在核酸筛查中,12月24日核酸检测结果阳性,轻型。


确诊病例109,现居西安市雁塔区。在核酸筛查中,12月20日核酸检测结果异常被隔离,12月24日核酸检测结果阳性,轻型。


确诊病例110,现居西安市雁塔区。在核酸筛查中,12月23日核酸检测结果阳性,轻型。


确诊病例111,现居西安市长安区,系确诊病例的密切接触者。12月21日被隔离,12月23日核酸检测结果阳性,轻型。


确诊病例112,现居西安市西咸新区,系确诊病例的密切接触者。12月21日被隔离,12月24日核酸检测结果阳性,轻型。无公共场所活动轨迹。


确诊病例113,现居西安市雁塔区,为确诊病例的密切接触者。12月22日隔离期间核酸结果阳性,轻型。


确诊病例114,现居西安市雁塔区,为确诊病例的密切接触者。12月22日隔离期间核酸结果阳性,轻型。


确诊病例115,现居西安市长安区。在核酸筛查中,12月25日隔离期间核酸检测结果阳性,轻型。


确诊病例116,现居西安市雁塔区。在核酸筛查中,12月25日核酸检测结果阳性,轻型。


确诊病例117,现居西安市莲湖区。在核酸筛查中,12月23日核酸检测结果异常被隔离,12月25日核酸检测结果阳性,轻型。


确诊病例118,现居西安市碑林区。在核酸筛查中,12月24日核酸检测结果阳性,被隔离,轻型。


确诊病例119,现居西安市雁塔区,系确诊病例的密切接触者。12月25日隔离期间核酸检测结果为阳性,轻型。无公共场所活动轨迹。


确诊病例120,现居西安市雁塔区。在核酸筛查中,12月25日核酸检测结果阳性,轻型。


确诊病例121,现居西安市雁塔区。在核酸筛查中,12月25日核酸检测结果阳性,轻型。


确诊病例122,现居西安市雁塔区曲江新区。在核酸筛查中,12月25日隔离期间核酸检测结果阳性。


确诊病例123,现居西安市雁塔区。在核酸筛查中,12月25日核酸检测结果阳性,轻型。


确诊病例124,现居西安市西咸新区沣东新城。作为重点人员,隔离期间12月25日核酸检测结果阳性,轻型。


确诊病例125,现居西安市长安区。12月24日到医院就医,因核酸检测结果异常被隔离。12月25日核酸检测结果阳性,轻型。


确诊病例126,现居西安市长安区,系本土确诊病例的密切接触者。作为重点人员,隔离期间12月25日核酸检测结果阳性,轻型。


确诊病例127,现居西安市莲湖区,系本土确诊病例的密切接触者。12月23日被隔离,12月25日核酸检测结果阳性,轻型。


确诊病例128,现居西安市未央区。作为重点人员,隔离期间12月25日核酸检测结果阳性,轻型。


确诊病例129,现居西安市高新区。在核酸筛查中,12月25日核酸检测结果阳性,轻型。


确诊病例130,现居西安市雁塔区。作为重点人员,隔离期间12月25日核酸检测结果阳性,轻型。


确诊病例131,现居西安市雁塔区。作为重点人员,隔离期间12月25日核酸检测结果阳性,轻型。


确诊病例132,现居西安市雁塔区。作为重点人员,隔离期间12月25日核酸检测结果阳性,轻型。


确诊病例133,现居西安市雁塔区。作为重点人员,隔离期间12月25日核酸检测结果阳性,轻型。无公共场所活动轨迹。


确诊病例134,现居西安市雁塔区。因工作区域发现确诊病例,被隔离,12月25日核酸检测结果阳性,轻型。


确诊病例135,现居西安市雁塔区,系本土确诊病例112的密切接触者。隔离期间12月25日核酸检测结果阳性,轻型。


确诊病例136,现居西安市雁塔区。作为重点人员被隔离,12月24日核酸检测结果阳性,轻型。


确诊病例137,现居西安市西咸新区。作为重点人员,隔离期间12月23日核酸检测结果阳性,轻型。


确诊病例138,现居西安市西咸新区。作为重点人员,隔离期间12月23日核酸检测结果阳性,轻型。无公共场所活动轨迹。


确诊病例139,现居西安市未央区。12月25日到医院就诊,核酸检测结果阳性,轻型。


确诊病例140,现居西安市雁塔区。在核酸筛查中,12月22日核酸检测结果异常被隔离,12月25日核酸检测结果阳性,轻型。


确诊病例141,现居西安市雁塔区。作为重点人群,在隔离期间12月25日核酸检测结果阳性,轻型。


确诊病例142,现居西安市雁塔区,系确诊病例的密切接触者。隔离期间12月25日核酸检测结果阳性,轻型。


确诊病例143,现居西安市雁塔区。在核酸筛查中,12月25日核酸检测结果阳性,轻型。


确诊病例144,现居西安市雁塔区。因所在小区发现确诊病例,12月25日被隔离,核酸检测结果阳性,轻型。


确诊病例145,现居西安市雁塔区。作为重点人员,隔离期间12月25日核酸检测结果阳性,轻型。


确诊病例146,现居西安市雁塔区。工作区域出现确诊病例,12月23日被隔离,12月25日核酸检测结果阳性,经市级专家组诊断为新冠肺炎确诊病例。


确诊病例147,现住西安市雁塔区。12月23日发热主动报备,被隔离。12月25日核酸检测结果阳性,轻型。


确诊病例148,现居西安市灞桥区。作为重点人员,隔离期间12月25日核酸检测结果阳性,轻型。


确诊病例149,现居西安市高新区。因工作区域出现确诊病例,12月23日被隔离,12月25日核酸检测结果阳性,轻型。


确诊病例150,现居西安市高新区。因工作区域出现确诊病例,12月23日被隔离,12月25日核酸检测结果阳性,轻型。


确诊病例151,现居西安市高新区。作为重点人员12月24日被隔离,12月25日核酸检测结果阳性,轻型。


确诊病例152,现居西安市雁塔区。作为重点人员12月15日被隔离。12月25日核酸检测结果阳性,轻型。无公共场所活动轨迹。


确诊病例153,现居西安市高新区。作为重点人员12月23日被隔离,12月25日核酸检测结果阳性,轻型。


确诊病例154,现居西安市雁塔区。作为重点人员12月20日被隔离,12月25日核酸检测结果阳性,轻型。无公共场所活动轨迹。


确诊病例155,现居西安市雁塔区。在核酸筛查中,12月24日核酸检测结果异常被隔离,12月25日核酸检测结果阳性,轻型。



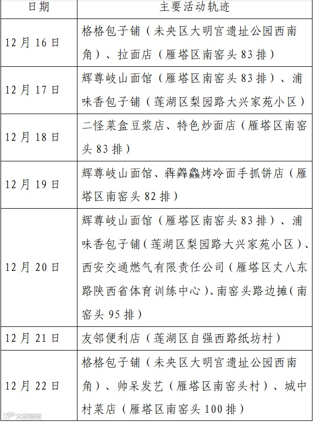
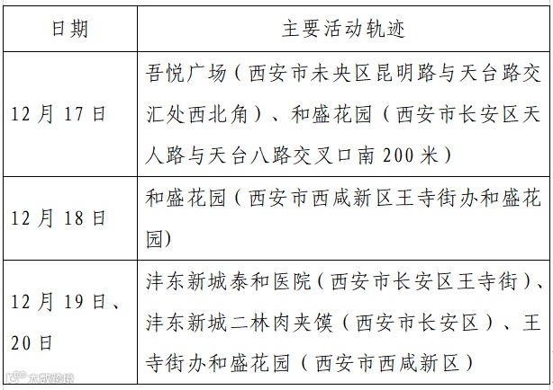
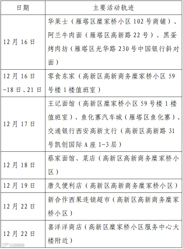
西安往期病例轨迹信息


2021.12.26:西安、东兴、延安最新公告病例轨迹信息通告,瞒报、知情不报者依法追究责任!

2021.12.25:西安、东莞最新公告病例轨迹信息通告,瞒报、知情不报者依法追究责任!

2021.12.24:西安、咸阳、东兴、延安最新公告病例轨迹信息通告,瞒报、知情不报者依法追究责任!

2021.12.23:山西运城、西安、东莞、周口市沈丘县最新公告病例轨迹信息通告,瞒报、知情不报者依法追究责任!

2021.12.22:西安、天津、东莞、东兴最新公告病例轨迹信息通告

2021.12.21:咸阳、西安、延安、东莞最新公告病例轨迹信息通告

2021.12.20:东莞、西安最新公告病例轨迹信息通告

2021.12.18:西安9例本土病例轨迹公布,涉及地铁、医院、学校等

2021.12.18:西安、宁波、东莞最新公告病例轨迹信息通告

2021.12.17:宁波、绍兴、西安、延安最新公告病例轨迹信息通告

2021.12.15:西安公布3例确诊病例活动轨迹,涉及机场、医院、大学校园等

2021.12.12:病例轨迹信息通告



咸阳


12月25日0-24时,咸阳新增2例本土确诊病例。


本土确诊病例6,男,38岁,现居咸阳市秦都区,12月19日前一直在西安市高新区光电园工作,12月23日作为密接者被转移至集中隔离酒店。12月24日核酸检测阳性,12月25日经市级专家组诊断为新冠肺炎确诊病例(轻型)。已经转入西安定点医院救治。


本土确诊病例7,男,6岁,系确诊病例6之子。12月24日作为其父的密接者转运至集中隔离点,12月25日核酸检测阳性,经市级专家组诊断为新冠肺炎确诊病例(轻型)。已经转入西安定点医院救治。


确诊病例活动轨迹

向上滑动查看

病例6主要活动轨迹:

12月10日、13日、15日、16日、17日  07:10 自驾送孩子上学,之后至西安上班;17:10 自驾返回咸阳,接孩子放学。

12月11日、12日 居家。

12月14日 07:50沣河森林公园站乘坐地铁1号线至西安上班;18:03 乘坐地铁1号线返回咸阳。

12月18日 20:00  沣景公寓核酸采样点。

12月19日 居家。

12月20日 12:00  世纪优盘本草鸡爪店。

12月21日 15:00-16:00  世纪优盘核酸采样点。

12月22日 22:00 世纪优盘本草鸡爪店。

12月23日 被管控。


病例7主要活动轨迹:

12月11日 居家。

12月12日 10:15  河南街易趣博乐高班。

12月13日-17日  07:05 乘私家车上学;18:05乘车返回。

12月18日 20:00沣景公寓核酸采集点。

12月19、20日 居家。

12月21日 15:30世纪优盘核酸采样点。

12月22日、23日 居家。

12月24日 被管控。


咸阳往期病例轨迹信息


2021.12.24:西安、咸阳、东兴、延安最新公告病例轨迹信息通告,瞒报、知情不报者依法追究责任!

2021.12.21:咸阳、西安、延安、东莞最新公告病例轨迹信息通告


东兴


12月26日,广西东兴市疫情防控指挥部公布7例新冠肺炎病例行动轨迹。


确诊病例活动轨迹

向上滑动查看

病例11吴某某:江平镇万尾村村民

9日:在万尾村。

10—14日:7—8时独自骑电动车沿着库头码头→万西码头→金滩大发岩;8时左右返回家中干活;17时到万尾村渔网店旁边树底下象棋。

15—17日:7—8时独自骑电动车沿着库头码头→万西码头→金滩大发岩;10时在万尾村七组亭子聊天,附近小卖部买烟。

18日:17时到村内的杀鸡店买鸡,万尾市场华生批发部买药材。

19日:上午10点前去病例冯某某家。

20日:在家。

21日:在万尾村核酸检测点采样。

22日:在万尾村核酸检测点采样。

23日:前往村核酸检测点做核酸检测。

24日:被转运至定点医疗机构。


病例12冯某某:江平镇万尾村村民

17日:晚上东兴市凯菲KTV。

18日:12时万尾农贸市场旁的“味为先粥粉店(鑫昌酒店)”;22时卡麦KTV。

19日:12时大花园旁的店名为“正宗桂林米粉/螺蛳粉”粉店。

20日:14时到大花园打车到东兴市人民医院,14时30分在医院门口左手边药店买体温枪,在东兴市人民医院做核酸检测,打车(车牌号:桂PNX629)约16时回到万尾村家中。

21日:15时万尾村村公所核酸采样点做核酸检测。

22日:12时到万尾海滩。

23日:被转运至隔离酒店。


病例13邓某某:江平镇万尾村村民

15—16日:万尾海边闲逛。

17日:企沙镇北港村天邓组,在企沙加油站对面重庆火锅店吃晚饭。

18日:22时在港口区插排尾天工酒吧(原992)大厅。

19日:6时左右在东兴江平镇万尾村佳圆农家乐民宿;14时在防城区河西修车厂、银联小区家具店;17时在防城区金铭牛杂店;22时30分东兴F1KTV 。

20日:13时在万尾富客达酒店;15时在东兴江平镇万尾村佳圆农家乐民宿;22时在东兴市小酒窝露天烧烤吧。

21日:15时万尾村委;17时富客达酒店。

22日:曾到万尾村委、富客达酒店。

23日至24日:中午曾到万尾村委、富客达酒店、佳圆农家乐。


病例14冯某某:江平镇万尾村村民

7日:1时至14时在万尾村看蚝排;14时至8日3时出海。

8日:凌晨3时至中午在万尾金滩11队附近查看蚝排;14时至19时出海;19时17分回到岸边看蚝排,之后开电车返回家中,之后未外出。

9日:13时至11日3时出海;4时返回家中;约15时前往菜市场买菜,之后去往金滩517金沙广场散步;18时30分返回家中,之后未外出。

10—11日:出海,11日14时去万尾市场买菜,之后去往金滩517金沙广场散步。

12—13日:出海。

14日:凌晨3时出万尾村海边查看蚝排;早上7时搭乘其他人车回家。

15—16日:海边看蚝排。

17日:9—10时开电车外出买茶叶,发现茶叶店关门,约1小时后返回家中,之后未外出。

18日:11—19时在海边查看蚝排。

19日:8时在万尾菜市场买菜;12—18时到黄泥塘看蚝。

20日:在家喝茶,未外出。

21日:凌晨3时到万尾村村委核酸临时采样点做核酸检测;7时回家。

22日:上午未外出;15时转运到金滩大酒店集中隔离。


病例15吴某某:江平镇万尾村村民

7—9日:东兴特普实验幼儿园,万尾农贸市场卖菜,万尾村,东兴市辉达山水豪庭小区。

10日:东兴特普实验幼儿园,万尾农贸市场卖菜;万尾村。

11日:万尾农贸市场卖菜,万尾村。

12日:万尾农贸市场卖菜,万尾村,东兴市辉达山水豪庭小区。

13—16日:东兴特普实验幼儿园,万尾农贸市场卖菜,回万尾村,东兴市辉达山水豪庭小区。

17日:东兴市兴东路,东兴市辉达山水豪庭小区。

18—20日:万尾农贸市场卖菜,万尾村。

21日:在万尾村。

22日:被转运至隔离酒店。


病例16黎某某:江平镇万尾村村民

10日:万尾村北边海滩,海边收螺处(黄泥塘、基围头等)。

10日—20日:万尾村。

21日:10—11时万尾村核酸采样点做核酸检测。

22日:23时万尾村核酸采样点做核酸检测。

23日:17—18时万尾村核酸采样点做核酸检测。

24日:转运至隔离酒店。


病例17滕某某:江平镇万尾村村民

9—13日:京岛酒店上班。

14日:京岛酒店上班,欢乐购陈仔水果摊。

15—16日:京岛酒店上班。

17日:京岛酒店上班,欢乐购陈仔水果摊。

18日:京岛酒店上班,欢乐购超市。

19日:京岛酒店上班。

20日:9—11时带小孩到江平卫生院接种新冠疫苗,京岛酒店上班。

21日:5—6时万尾村村委核酸采样点做核酸检测,京岛酒店上班。

22日:转运至隔离酒店。



东兴往期病例轨迹信息


2021.12.26西安、东兴、延安最新公告病例轨迹信息通告,瞒报、知情不报者依法追究责任!

2021.12.24西安、咸阳、东兴、延安最新公告病例轨迹信息通告,瞒报、知情不报者依法追究责任!

2021.12.22西安、天津、东莞、东兴最新公告病例轨迹信息通告


外地来蓉返蓉朋友疫情防控政策须知



01

对14天内有中高风险地区所在县(市、区)和直辖市、省会城市所在街道旅居史的来(返)蓉人员,实施居家或集中隔离,每3天检测1次核酸,直至离开旅居地满14天为止。

02

对14天内有中高风险地区所在地级市和直辖市、省会城市所在区旅居史的来(返)蓉人员,实施3天内2次(间隔24小时)核酸检测,均为阴性的,纳入社区管理,健康监测至离开旅居地满14天为止。

03

公布本土新增感染者但暂未划定中高风险地区,以及疫情风险较高的地市相关来(返)蓉人员参照上述规定执行。

04

有本土新冠病例和无症状感染者报告省份(自治区、直辖市)旅居史的来(返)蓉人员,查验48小时核酸检测报告。

05

对陆地边境口岸城市来(返)蓉人员查验48小时内核酸检检测报告,未持有48小时内核酸检测报告的,立即开展1次核酸检测。

06

倡导元旦、春节前后有外省旅居史的来(返)蓉人员在48小时内进行一次核酸检测。

疫情防控政策将根据疫情形势动态调整,具体咨询常住地所在社区。


如果您近期健康码为红码、黄码,如果您是来自中高风险地区、入境人员等,请务必及时向常住地所在社区报备,并配合做好各项疫情防控措施。



提供24小时新冠病毒核酸检测服务

的机构名单


目前我市54家医疗机构均提供24小时核酸检测服务,如有需要请佩戴好口罩,选择就近机构接收检测:




转自:成都青白江


【声明】内容源于网络
0
0
成都欧洲产业城
内容 3065
粉丝 0
成都欧洲产业城
总阅读1.5k
粉丝0
内容3.1k