随迁子女入学需要符合哪些条件?
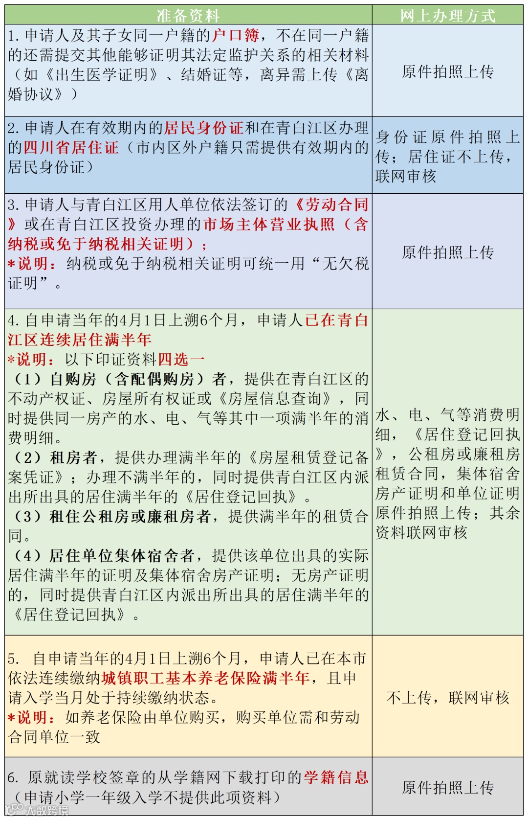
需要准备哪些资料?
如何申请?
有哪些流程?
......
来青白江区居住就业人员
随迁子女接受义务教育办理指南
(有效期:2023年—2027年)
请收藏!
来青白江区居住就业人员(非青白江户籍)随迁子女。
积分申请(仅成都市外户籍且有
居住证者适用)
积分需到青白江区政务服务中心二楼公安户政11号窗口咨询和办理。

(点击查看大图)
材料申请(应同时具备以下条件)

(点击查看大图)
*注意:
1.上述两种申请条件满足之一,由区教育局统筹安排入学。
2.申请人为孩子父母或其他法定监护人,只能由一人提交申请。
4月1日至4月30日
成都实行随迁子女就学“一网通办”,网上申请和审核,简化手续、一键办理,家长们通过电脑或手机登录平台,足不出户就可办理随迁子女就学。
网上申请
家长关注微信公众号“成都教育发布”,点击底部菜单栏“综合服务”,进入“义教招生入学平台”,再进入“成都市随迁子女就学服务管理平台”,注册、登录后,按要求填写相关信息,上传相关资料,提交入学申请。

网上审核
4月10日至5月15日期间的工作日,镇(街道)在“成都市随迁子女就学服务管理平台”对申请人上传资料、联网审核。区教育局组织复审。审核后,通过平台发布审核结果通知。
1.对未通过审核的,显示“审核不通过”。
2.对提交资料不全或者有误的,通知申请人补足相关材料。
3.对通过审核的,向申请人发放《成都市随迁子女接受义务教育电子通知书》(二维码);并于入学当年7月第三周的工作日内,通过“成都市随迁子女就学服务管理平台”,告知申请人子女就读学校安排情况。
学位确认
7月第三周的周三至周五,申请人及子女持《成都市随迁子女接受义务教育电子通知书》(二维码)到安排的学校确认学位,未在规定时间内确认学位的,视作放弃学位。
报到注册
8月底,通过审核的申请人子女根据就读学校安排,到校办理报到手续。

(点击查看大图)
上述内容也可以关注青白江区教育局微信公众号“青白江教育发布”具体了解

第一步:扫描上方“青白江教育发布”微信公众号二维码;
第二步:关注公众号;
第三步:点击“入学通道”;
第四步:点击:“随迁子女入学政策”。
如有疑问,可拨打咨询电话:68936519

