近期
成都正式启动
电动自行车以旧换新活动
这些热点问题
一起来看看解答吧
✍️✍️✍️
1
为什么开展电动自行车以旧换新补贴活动?
答:活动鼓励加速淘汰不符合新国标标准的旧电动自行车,推动市民更换更安全、更环保的新国标电动自行车,旨在支持消费品以旧换新,推动电动自行车安全隐患全链条整治,降低电动自行车火灾隐患,减少道路交通安全事故风险,同时促进绿色消费和循环经济的发展。
2
哪类车能够参与活动?电动自行车与电动轻便摩托车、电动摩托车有什么区别呢?
答:本次活动仅“电动自行车”才能参与哦。下面一张图带你区分电动自行车、电动轻便摩托车、电动摩托车。

3
消费者需要在平台申报吗?谁负责老旧电动自行车交售报废?
答:消费者需在“四川省家电以旧换新”小程序,填报个人身份信息,经验核补贴资格后,取得收旧二维码。

消费者携带收旧二维码和旧车,到参与以旧换新的电动自行车销售门店核验,完成旧车交售和新车购买。
后续旧车回收手续由销售主体与回收主体签订协议,通过市场化方式完成回收,其中,回收的旧车废锂离子蓄电池应当做到“一日一清”。
4
二手电动自行车参与补贴不?
答:消费者购买二手电动自行车不参与补贴。如果消费者报废本人名下二手电动自行车并购买新车,可参与补贴。
5
以前的旧电动自行车没上户,怎么证明是本人名下的?
答:旧车报废只需要填报旧车车架号、蓄电池编号、回收价格及清晰的车架号、蓄电池编号照片,未上户不影响回收报废。旧车出现车架号破损、无法查看、缺失等情况的,可以由销售主体按照商务厅车架号编号规则进行编号填报,张贴在旧车车架处,且需与回收企业录入一致。
6
我在2024年9月以旧换新买的电动自行车,请问现在还能参与补贴吗?
答:消费者在2024年8月26日以后,如已在公告参与电动自行车以旧换新活动的销售主体报废旧车并购买新车的,可通过销售主体补录旧车报废资料及新车资料后,参与补贴。
7
我是电动自行车销售企业,该如何进行活动报名?有什么资格要求?
答:前期成都市商务局已征集并发布了第一批电动自行车销售企业,后期将视情况开展第二批销售企业征集工作。如电动自行车销售企业有意愿参与活动,待第二批销售企业征集工作启动后,可向区(市)县商务主管部门报名并递交资料。销售企业需符合以下条件:
(1)依法注册登记的电动自行车销售企业或个体经营户,在“信用中国”网站无严重失信行为记录;
(2)有稳定可靠的货源保障、严格的进货质量管理体系和以旧换新、保修维护等综合服务能力;
(3)愿意先行垫付补贴资金,并配套实施促销优惠措施;
(4)与回收主体签订回收协议,能够规范、全面完成旧车及其蓄电池收回、暂存和移交工作,能够为个人消费者开具实名发票;
(5)具有符合环保、安全等相关规定的旧车及其蓄电池暂存区域;
(6)具有规范、清晰、完整的以旧换新工作台账,自愿接受相关部门及其委托的第三方机构的监督、审计;
(7)承诺不先涨价再补贴,不实施和不参与骗补、套补等违法犯罪行为,发现相关问题、线索及时报告;
(8)参与以旧换新补贴的车型销售价格不高于政策实施前一个月同款产品的最低成交价格;
(9)对于回收的老旧电动自行车废锂离子蓄电池“一日一清”,由有关回收主体及时运送至指定地点安全存放,严禁在居民住宅、人员密集场所等违规储存。
本次补贴采取“立减”模式,最大限度为消费者提供便利。
扫描二维码或搜索微信小程序“四川省家电以旧换新信息系统”,进入四川省家电以旧换新小程序。

点击电动自行车以旧换新选项,填报个人身份信息,经验核补贴资格后,取得收旧二维码。
到参与以旧换新的电动自行车销售门店,出示收旧二维码,一次完成旧车交售和新车购买,付款时按照相应比例直接实现立减。
活动截止时间为12月31日
趁着最后一个月
一起给“小电驴”换新吧
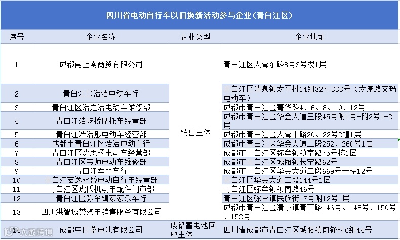
(下方附青白江区以旧换新销售主体参与名单)

来源:青白江商务

