各位市民朋友:
当前疫情防控形势异常复杂严峻,为确保国庆假期本地群众返蓉和外地游客离蓉后我市疫情防控安全,坚决防止疫情隐匿传播,切实保障广大市民群众身体健康,按照《成都市新型冠状病毒肺炎疫情防控指挥部通告》(2022年第18号)要求,青白江区将于10月7日进行全员核酸检测,现将有关事项通告如下。
一、核酸采样安排
(一)10月7日8:00-13:00,在全员核酸检测点位进行采样,优先保障返岗返校人员。
(二)10月7日13:00之后,在常态化核酸检测点位进行采样。
二、采样检测范围
(一)辖区范围内全体居民,包括但不限于本地常住人口、暂住人口、临时流动人口、外籍人口等。
(二)48小时内接种过新冠肺炎疫苗的,经向村(社区)报备后可不参与本次采样检测。
三、注意事项
(一)请全体市民依法履行防疫义务,按照村、社区的通知,积极主动、按时有序参与核酸检测,对未按要求参加核酸检测人员将实施赋码管理。采样期间做好个人防护,全程科学佩戴口罩,保持1米间隔,不扎堆、不聚集。
(二)各机关企事业单位、生产经营单位要督促员工及时在居住地或工作地参加核酸检测。
(三)因重大疾病、重度残疾、行动不便等原因无法到集中采样点采样的特殊群体,请提前向所在村(社区)报备。
感谢大家的积极配合!让我们一起努力,共同守护来之不易的疫情防控成果。
成都市青白江区新冠肺炎疫情防控指挥部办公室
2022年10月6日
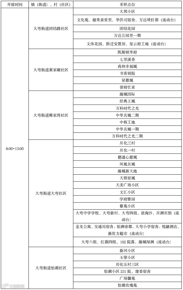
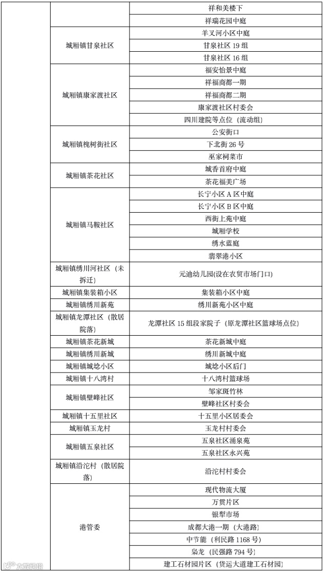
10月7日青白江区全员核酸检测点位表
开放时间:8:00-13:00
↓↓↓








10月7日青白江区常态化核酸检测点位表
24小时采样点
↓↓↓

医院愿检尽检采样点
↓↓↓


常设便民采样点
↓↓↓


临时便民采样点
↓↓↓



小青提醒你
记得做好个人防护哦!
👇👇👇




转自:成都青白江

