判断产品是否属于化妆品范畴的必要性
(决定了是否具备生产的资质,和是否需要按化妆品法律法规要求进行产品备案等管理要求)
各国各地区对于化妆品的定义不同,在讨论化妆品管理模式时,应当结合该国(地区)化妆品的定义、内涵及行业特点,相应地,在化妆品安全性评价时,也不只考虑原料及产品在科学上的安全性,首先要先考虑产品在当地是否属于“化妆品”而进行管理。
一、任何判断产品是否属于化妆品
中国化妆品定义:是指以涂擦、喷洒或者其他类似方法,施用于皮肤、毛发、指甲、口唇等人体表面,以清洁、保护、美化、修饰为目的的日用化学工业产品。
判断一款产品是否属于我国法规定义的化妆品范畴,主要从以下4个方面考虑:
1、【产品的使用方式】应该是涂擦、喷洒或者其他类似的方法,如揉、抹、敷等。
因此宣称注射、口服、微针导入等使用方式的产品,不属于化妆品定义范畴。如:美容院常见的美容针,用微针作微创使用,由于微针导入的部位为皮肤真皮层,不属于人体的表面;再比如:离子导入仪、纳米促渗仪、能量仪、美塑仪、热力塑仪等仪器。需要区分的是,某些需要配合喷雾仪使用、超声波导入的产品仍属于化妆品,因为产品的物理形式并未发生改变,且仅用于皮肤表面。
2、【产品作用于人体的部位】
应是人体表面任何部位,如皮肤、毛发、指甲、口唇等,宣称用于人体私密部位、属于黏膜吸收的,不属于化妆品产品范畴。
3、【产品的功效和使用目的】
应是清洁、保护、美化、修饰,化妆品不是药,不具有预防和治疗疾病的功能,不允许在产品标签上标注“药妆”。根据国家有关规定,香皂、漱口水以及宣称抑菌抗菌疗效或注有适应证的消毒杀菌产品,不属于化妆品范畴。
4、【化妆品的属性是日用化学工业产品】
一些装饰品(如假指甲、假睫毛等)也不属于化妆品。
二、市场上产品种类很多,判别是否属于化妆品具有迷惑性,举例如下:
美容针使用方法:注射。使用部位:体内。不符合化妆品定义,不属于化妆品的管理范畴。
美容胶囊使用方法:口服。不符合化妆品定义,不属于化妆品的管理范畴。
花露水若使用目的是仅具有芳香效果,则属于化妆品的管理范畴。若宣称具有消炎、驱蚊等效果的,不属于化妆品管理范畴。(如果产品的标签、说明书标明或暗示该产品具有防蚊驱蚊功能,无论其有效成分是化学成分还是植物源性成分,该产品都属于农药范畴,依法应当按农药进行管理。)
洗手液使用方法:涂擦后以清水洗净。使用部位:皮肤表面。使用目的:清洁皮肤。符合
化妆品的定义,属于化妆品的管理范畴。若宣称具有抗菌功效的,就不属于化妆品管理范畴。
精油使用方法:涂擦。使用部位:人体表面。如果精油产品宣称具有修饰、护肤等功效的,属于化妆品。如果精油产品宣称具有卵巢保养等功效的,则不属于化妆品。
需要注意的是:
三、全球化妆品定义比较
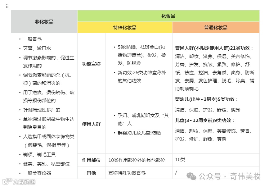
中国化妆品分类

从表2-1中可以看出:
各国及地区在化妆品用法、作用部位、用途上基本一致;

从表2-2中可以看出:
各国及地区在化妆品用法、作用部位、用途上基本一致;
属性上中化妆品学基础国更强调化妆品的化学特征;
美国、日本、韩国强调作用轻微的使用限制,特别是美国强调不影响人体结构和功能,日本强调对人体作用缓和,韩国强调对人体作用轻微,与中国、欧盟存在明显不同。
对不同国家化妆品定义与属性进行横向比较,便于我们理解同一类产品在不同国家的法规管理模式和归属,从而理解各国产品管理范围和产品管理方式不同的重要原因。


