
作为社会的三好青年
时刻想着为祖国的建设添砖加瓦
辛勤工作,按时交税
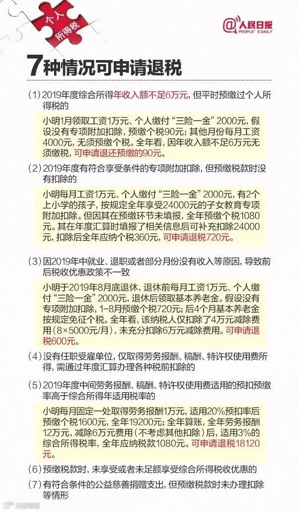
现在个税申报可以退税了
各位高收入的小伙伴
退几千一万也不是不可能的事鸭
4月1日起
全国各地已经全面开放汇算清缴办理渠
包括个人所得税手机APP端
及网页WEB端办理通道

个税年度汇算,通俗地讲,就是在已预缴税款的基础上"查遗补漏,汇总收支,按年算账,多退少补"。新个税法实施后,单位每月代扣的个税只是预缴,有可能多缴,也有可能少缴,一年后算总账再多退少补。

「蜂巢里」打通融资企业通过平台实现融资的“入口”,在线开通应收账款融资服务!有利于融资企业提高资金运行效率和资金使用效益,对其走出经营困境、焕发经营生机活力有较大推动作用!
应收账款融资 首选「蜂巢里」!
关于蜂巢里平台(Fortune Link)
「蜂巢里」是由信基集团、中国酒店用品协会、行业龙头企业及产业资本联合成立的广东信基蜂巢科技有限责任公司旗下自主研发的金融科技平台,打造集供应链系统管理、供应链金融、外贸综合服务、品牌建设等服务为一体的产业生态圈;推动互联网、资本与产业的深度融合,提升产业资源集中度和整体盈利水平,加快酒店用品行业提质增效、转型升级。

▼ 点击阅读原文,让你有生意就不差钱

