大数跨境

出口退税收汇管理新规定6.21起执行

出口退税收汇管理新规定6.21起执行 平凉外贸综合服务
2022-06-14
0

出口退(免)税收汇管理有新规

6月21日起施行!


为进一步加大对出口退税支持力度,促进外贸平稳发展,自2022年6月21日起,出口退(免)税实施新的收汇管理政策。新政最大的措施红利是“一个减少”和“一个增加”。

“一个减少”是指,减少一个申报事项,将不能收汇事前申报改为事后备查,进一步减轻纳税人申报负担;

“一个增加”是指,增加一个视同收汇情形,将纳税人因疫情等原因无法收汇而取得的出口信用保险赔款视为收汇,予以办理出口退 (免)税,进一步增加纳税人可退税款。

我们一起来了解下《国家税务总局关于进一步便利出口退税办理 促进外贸平稳发展有关事项的公告》(国家税务总局公告2022年第9号,以下简称9号公告)有关收汇管理的最新内容!



政策快问快答


01

最新的出口退税收汇管理规定是怎么样的呢?

答:纳税人申报退(免)税的出口货物,应当在出口退(免)税申报期截止之日前收汇。未在规定期限内收汇,但符合《视同收汇原因及举证材料清单》所列原因的,纳税人留存《出口货物收汇情况表》及举证材料,即可视同收汇;因出口合同约定全部收汇最终日期在退(免)税申报期截止之日后的,应当在合同约定收汇日期前完成收汇。

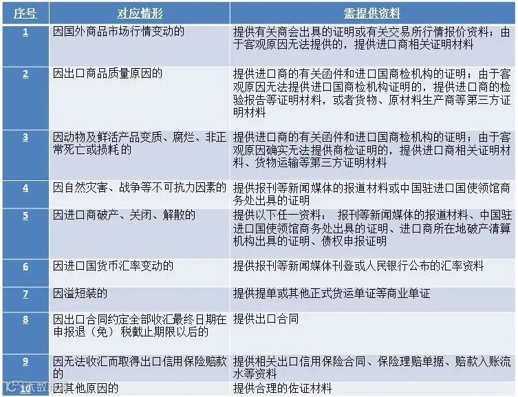
视同收汇原因及举证材料清单


02

什么情况需要报送收汇资料呢?

答:

(1)出口退(免)税管理类别为四类的纳税人,在申报出口退(免)税时,应当向税务机关报送收汇材料;

(2)纳税人在退(免)税申报期截止之日后申报出口货物退(免)税的,应当在申报退(免)税时报送收汇材料;

(3)纳税人被税务机关发现收汇材料为虚假或冒用的,应自税务机关出具书面通知之日起24个月内,在申报出口退(免)税时报送收汇材料。

除上述情形外,纳税人申报出口退(免)税时,无需报送收汇材料,留存举证材料备查即可。

税务机关按规定需要查验收汇情况的,纳税人应当按照税务机关要求报送收汇材料。


03

什么情况不得办理出口退(免)税或者需要负数申报冲减原退(免)税申报数据?

答:纳税人申报退(免)税的出口货物,具有下列情形之一,税务机关未办理出口退(免)税的,不得办理出口退(免)税;已办理出口退(免)税的,应在发生相关情形的次月用负数申报冲减原退(免)税申报数据,当期退(免)税额不足冲减的,应补缴差额部分的税款:

(1)因出口合同约定全部收汇最终日期在退(免)税申报期截止之日后的,未在合同约定收汇日期前完成收汇;

(2)未在规定期限内收汇,且不符合视同收汇规定;

(3)未按本条规定留存收汇材料。

纳税人在公告施行前已发生上述情形但尚未处理的出口货物,应当按照本项规定进行处理;纳税人已按规定处理的出口货物,待收齐收汇材料、退(免)税凭证及相关电子信息后,即可申报办理出口退(免)税。


04

什么情况适用增值税免税政策?

答:纳税人确实无法收汇且不符合视同收汇规定的出口货物,适用增值税免税政策。


05

什么情况适用增值税征税政策?

答:税务机关发现纳税人申报退(免)税的出口货物收汇材料为虚假或者冒用的,应当按照《中华人民共和国税收征收管理法》有关规定进行处理,相应的出口货物适用增值税征税政策。


06

收汇资料和举证材料具体是哪些呢?

答:收汇材料是指《出口货物收汇情况表》及举证材料。对于已收汇的出口货物,举证材料为银行收汇凭证或者结汇水单等凭证;出口货物为跨境贸易人民币结算、委托出口并由受托方代为收汇,或者委托代办退税并由外贸综合服务企业代为收汇的,可提供收取人民币的收款凭证;对于视同收汇的出口货物,举证材料按照《视同收汇原因及举证材料清单》确定。

出口货物,不包括《财政部 国家税务总局关于出口货物劳务增值税和消费税政策的通知》(财税〔2012〕39号)第一条第二项(第2目除外)所列的视同出口货物,以及易货贸易出口货物、边境小额贸易出口货物。





政策解读


9号公告优化调整了出口退(免)税收汇管理要求,主要包括了哪些内容?


答:9号公告对出口退(免)税收汇管理进行了梳理和优化,主要包括以下四方面内容:

一是减少事前申报事项。取消出口退税货物无法收汇时,需事前申报的要求,改为企业自行留存相关资料以备税务部门核查。

二是扩大视同收汇范围。对于为应对疫情等影响购买出口信用保险、无法收汇时获得保险赔款的企业,将未收汇则不能退税的政策,调整为将保险赔款视同收汇,予以办理退税。

三是实施分类精准管理。

(1)对于存在出口退税分类管理类别为四类、提供过虚假或冒用收汇材料等高风险情形的企业,强化风险防范,要求企业在申报退(免)税时提供收汇材料;

(2)对于不存在上述高风险情形的企业,在申报退(免)税时无需报送收汇材料,留存备查即可。

四是区分情况进行处理。

(1)对于未按规定收汇且不符合视同收汇规定的出口货物,不得办理出口退(免)税;待收齐收汇材料后,可继续按规定申报办理出口退(免)税;

(2)对于确实无法收汇且不符合视同收汇规定的出口货物,则适用增值税免税政策。




【声明】内容源于网络
0
0
平凉外贸综合服务
内容 53
粉丝 0
平凉外贸综合服务
总阅读6
粉丝0
内容53