广东省环境保护厅关于征求对《2017年珠三角地区臭氧污染防治专项行动实施方案(征求意见稿)》意见的函
珠三角各地级以上市人民政府,顺德区人民政府,省直有关单位,各有关单位:
为贯彻落实《广东省大气污染防治强化措施及分工方案》(粤府办〔2017〕471号)“开展珠三角区域秋季臭氧削峰专项行动”的要求,确保2017年圆满完成“大气十条”环境空气质量改善及环保部提出的“连续三年全面达标”目标,我厅组织科研单位制定了《2017年珠三角地区秋季臭氧污染防治专项行动实施方案(征求意见稿)》,现发给你们征求意见,请认真研究,提出书面意见于8月11日前返回我厅,意见电子版请发gddaqichu@163.com。
附件:2017年珠三角地区秋季臭氧污染防治专项行动实施方案(征求意见稿)
广东省环境保护厅
2017年8月3日
(联系人及电话:段献忠 020-87535336)
附 件
2017年珠三角地区秋季臭氧污染防治专项行动实施方案
近年来,臭氧污染已成为影响珠三角地区空气质量达标的首要污染物,特别是秋季区域臭氧污染尤为突出。为切实做好珠三角地区的臭氧污染防治工作,持续改善空气质量,依据《大气污染防治行动计划》、《广东省大气污染防治行动方案(2014-2017年)》和《广东省大气污染防治强化措施及分工方案》相关要求,制订本方案。
一、指导思想
贯彻落实中国共产党广东省第十二次代表大会精神,以控制珠三角地区秋季臭氧污染、改善环境空气质量为目标,以重点区域、重点行业VOCs污染防控为着力点,加强区域联动,实施协同减排,强化监督检查与监测评估,推动区域大气污染联防联控工作再上新台阶。
二、行动目标
加快贯彻落实各项大气污染防治措施要求,在持续推动NOx治理的基础上,强化珠三角地区VOCs排放控制,遏制2017年秋季臭氧污染,推动臭氧浓度进入下降通道,改善区域环境空气质量。
三、行动安排
本次行动以广州市、深圳市、佛山市、东莞市为示范区,珠海市、肇庆市、江门市、惠州市、中山市为协同控制区。
2017年9月1日前为本次行动的准备阶段,9月1日至11月30日为专项行动实施阶段。
四、重点工作
(一)排查清理“散乱污”企业。
加强涉VOCs“散乱污”企业清理整治。对于不符合国家产业政策,工商、环保、发改、土地、规划、税务、质监、安监、电力等相关审批手续应办而未办理(特别是存在于居民集中区的企业、工业摊点和工业小作坊),或无污染防治设施、不能稳定达标排放、治理无望的工业企业,按照“两断三清”(即断水、断电、清除原料、清除产品、清除设备)标准,坚决予以关停取缔。对于符合产业政策,但不符合地区产业布局规划、未进驻工业园区的规模以下且长期污染环境,经过整合可达到管理要求的工业企业,应实施整合搬迁。对于符合产业政策和地区产业布局规划,但未安装污染治理设施、不能对产生的污染物进行有效收集处理、不能稳定达标排放、无组织排放严重,可通过对污染防治设施进行升级改造实现达标排放的工业企业,一律责令停产,限期整治。
2017年9月底前,各城市应加强涉VOCs排放“散乱污”企业清理排查,制定“小散乱污”专项整治方案,建立辖区内“散乱污”大气污染排放企业清单,明确整治措施和整治时限,严格依法实施“散乱污”企业关停取缔、整合搬迁或限期整治,并报省有关部门备案。
(二)加快推进重点行业治理。
加快推进重点行业和重点企业VOCs排放治理。各地市应结合本地产业结构特征和VOCs减排要求,全面加强工业VOCs排放控制,加快实施VOCs排放行业的源头减排、过程控制和末端治理。落实重点监管企业“一企一策”综合治理,示范区城市争取提早完成2017年度任务。
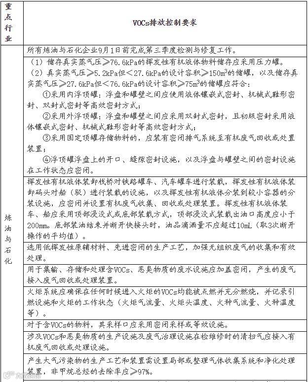
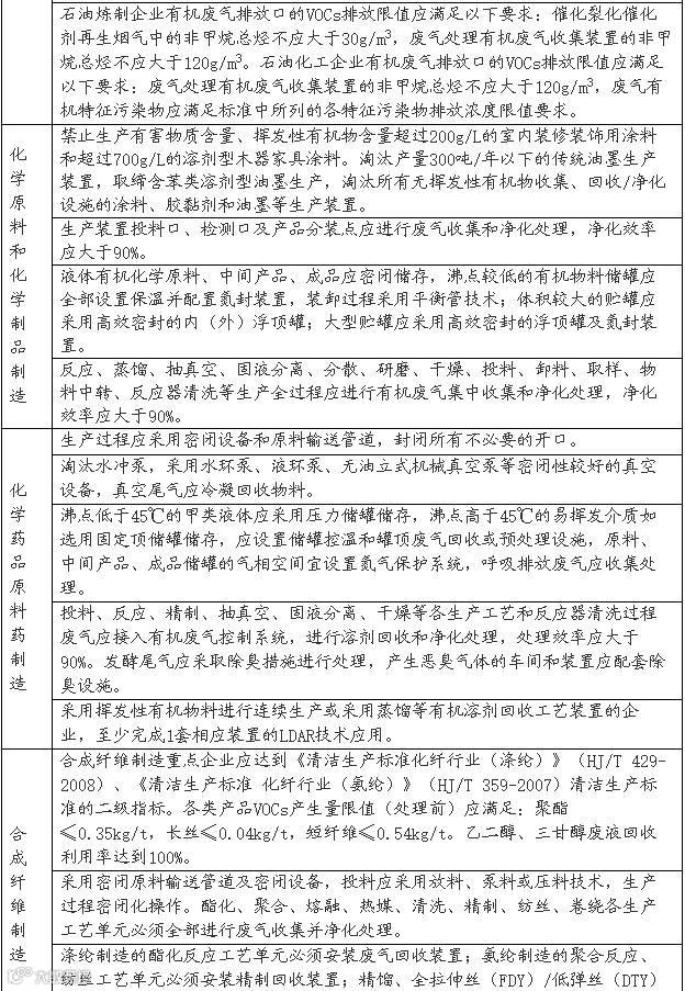
炼油石化和化工企业应严格按照新标准要求控制大气污染物排放。炼油石化企业挥发性有机物料储存应按规定采用压力罐、高效密封的浮顶罐和安装密闭排气系统的固定顶罐;生产设施及其他排放有机废气的设施设备应设置有机废气收集系统并接入有机废气回收或处理装置;火炬系统应确保任何时候进入火炬的VOCs均能被点燃并充分燃烧;所有炼油石化企业应在9月1日前完成三季度泄漏检测与维修工作。涂料/油墨制造等化工企业应进一步强化原辅材料替代,减少苯、甲苯、二甲苯、二甲基甲酰胺等溶剂和助剂的使用;计量、投料、物料中转、调漆、分散、研磨、清洗等环节工艺废气应集中收集并净化处理,净化效率应大于90%。
表面涂装相关行业应进一步提高低挥发性涂料和其他环保原辅材料的使用比例。汽车制造喷涂、维修喷涂和补漆工序使用的涂料中VOCs含量应符合汽车涂料有害物质限量要求,乘用车、货车驾驶仓、货车/厢式货车和客车涂装生产线单位涂装面积的VOCs排放量应分别低于20、55、70和150g/m3,排气筒总VOCs最高允许排放浓度不应高于90 g/m3。集装箱单位涂装面积的VOCs排放不应高于110g/m3,排气筒总VOCs最高允许排放浓度不应高于90g/m3。除特种集装箱外,所有集装箱制造企业应在9月1日前完成涂装线水性化改造,并在行动实施阶段全面采用水性涂料。加强喷漆、流平、烘干等环节工艺废气的集中收集和治理,使用溶剂型涂料涂装工艺的VOCs去除率应达到90%以上。
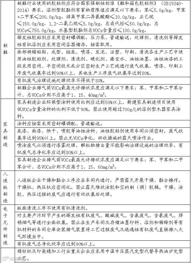
家具制造行业应加大环保原辅材料替代力度。环保型涂料使用比例应达到50%以上,禁止使用挥发性有机物含量超过700g/L的溶剂型木器家具涂料。全面禁止无VOCs收集、净化措施的露天喷涂作业,喷涂、烘干等环节的工艺废气应集中收集并净化处理,总净化率应达到80%以上。
包装印刷行业应推广无溶剂复合技术,提高低挥发性原辅材料使用比例,低VOCs含量油墨占油墨总用量应达30%,水性胶粘剂用量占总用量达80%。产生VOCs废气的工序应在密闭工作间或设置收集效果良好的集气罩,集中排风并导入VOCs控制设备进行处理后达标排放,净化效率应达到90%以上。在行动实施阶段,示范区城市的包装印刷企业应全面使用环境标志产品认证的环保型油墨、胶粘剂。
(三)强化重点污染源监管。
深入实施大气专项督查,强化涉VOCs企业监管。以省、市两级VOCs排放重点监管企业和已实施VOCs废气收集治理的企业为重点,加强VOCs排放源废气收集治理设施建设、运行情况监管。坚决依法查处废气收集、治理设施擅自停用,故意稀释排放,吸附剂、催化剂等耗材未按设计和达标排放要求进行再生、更换,废气VOCs超标排放等违法违规行为。督促企业对废气收集设施和管道老旧破损,废气收集处理设施与排放工艺环节不匹配,VOCs废气收集和处理效率低下,VOCs原辅材料使用、废气处理耗材用量和更换管理台账不规范等存在问题进行整改。严格按规范要求进行VOCs排放企业的监督性监测,对已安装VOCs在线监测设施的重点企业,加强在线监测的监督管理,确保数据真实有效。
严格NOx达标排放管理。以脱硝设施运行情况和NOx达标排放情况为重点,加大火电、钢铁、水泥、陶瓷、玻璃等高排放行业和国控、省控重点企业的监管执法力度。加强监督性监测和在线监测数据监管,严厉打击偷排、漏排、超标排放和在线监测数据造假行为。排污不达标企业应在9月1日前实现治理达标,逾期未完成治理的不达标企业应实施停产整治。
加强生物质锅炉监管。各城市应在9月1日前全面排查取缔非专用燃烧设备,严禁燃煤、燃油、燃天然气等锅炉直接改烧生物质或生物质成型燃料,禁止直接燃用生物质。生物质锅炉燃用的生物质成型燃料应符合《工业锅炉用生物质成型燃料》(DB44/T 1052-2012)标准要求。
(四)鼓励实施错峰生产和停产治理。
鼓励VOCs排放企业实施错峰生产。支持表面涂装、家具、印刷等含VOCs溶剂使用企业妥善安排年度生产计划,在行动实施阶段实施限产或停产进行生产工艺升级和治理设施改造,减少挥发性有机物料使用和污染排放。鼓励炼油石化等VOCs生产企业预先做好生产和大修计划,原则上在行动实施阶段内不安排全厂开停车、装置整体停工检维修和储罐清洗作业,减少非正常工况污染排放。
支持各城市对VOCs废气收集装置不能正常运行、废气不能稳定达标排放企业实施停产治理或限产减排,进一步削减工业VOCs排放。以广州市白云区、黄埔区、番禺区、花都区,深圳市宝安区、龙岗区,佛山市顺德区、禅城区、南海区,东莞市厚街镇、大岭山镇、水乡片区等为重点地区,以表面涂装、家具制造、炼油石化、化工和包装印刷等为重点行业,各城市可根据VOCs治理情况及空气质量改善、污染天气应急应对的需求,在9月1日前制定VOCs排放企业错峰生产或停、限产方案,并报省环保厅备案。
(五)加强移动源油气和尾气排放控制。
完成新一轮油气回收设施检查维护。各城市应在9月1日前全面开展加油站、储油库和油罐车油气回收治理设施运行维护情况的监督检查,完成一轮日常维护和老旧设备更换,确保加油站、储油库、油罐车油气回收设施规范使用、正常运行。行动实施阶段,示范区内所有油气回收治理设施不能正常运行的加油站、储油库、油罐车一律暂停使用相关设备,实施整改。
加快淘汰黄标车。示范区城市力争2017年9月底提前完成黄标车淘汰任务。加快推动公交、出租车辆的纯电动车替代,示范区城市力争2017年9月底前提前完成全年替代任务。加大公共交通运力保障,倡导绿色出行。
(六)减少城市面源VOCs排放。
严格汽修喷涂排放控制。加强对汽车4S店喷涂废气收集和治理设施的监督检查,严格依法取缔未经审批从事喷涂作业的汽车维修企业和露天喷涂行为,责令无喷涂废气处理设施、未在密闭空间或设备中进行喷涂作业的汽车维修企业进行废气收集治理,严肃查处拒不治理、违法排污的企业。
加强建筑、道路涂装作业环境监管。全面推广水性建筑涂料,减少建筑涂装VOCs排放。行动实施阶段,各城市应减少市政道路沥青铺装、划线、栏杆喷涂等使用有机溶剂的施工作业。示范区城市在臭氧超标的污染天气全面暂停市政道路沥青铺装、市政道路划线、建筑墙体涂刷和钢结构涂装作业。
加强对干洗、露天焚烧、餐饮油烟、露天烧烤,以及商用及家用溶剂产品挥发性有机物污染等生活面源的控制。严格管理干洗行业的溶剂使用,淘汰落后干洗工艺和设备。全面严禁垃圾和秸秆露天焚烧,示范区城市应对建成区内的露天焚烧、露天烧烤进行拉网式排查,取缔所有露天焚烧和露天烧烤行为。加强对已经完成油烟治理的机关、企事业单位食堂、餐饮服务经营场所的监督检查,确保设施维护良好、运行正常,对未完成油烟治理的单位加大督办力度,9月底前确保安装运行。
(七)实施加强观测,强化会商评估和污染应对。
加强行动实施阶段的大气环境观测和会商分析。实施8个VOCs测点和5个PM2.5组分测点的加强观测,通过常规监测与加强观测相结合的方式对本次专项行动前期、中期、后期的区域空气质量和气象条件进行全程加密监测。开展强化技术会商,加强区域臭氧污染形势的分析研判及监管防控重点调控。
加强治污减排措施实施情况及成效的分析评估。基于空气质量和气象条件加强观测,结合空气质量数值模拟和污染源减排情况调度分析,系统评估各项减排措施落实情况、O3前体污染物(NOX和VOCs)的实际减排情况、O3污染控制成效、PM协同控制成效和空气质量达标率改善效果。
加强臭氧污染天气应急应对。各城市应完善重污染天气应急预案和污染天气应对方案,根据空气质量预测预报和对臭氧污染形势的分析研判,适时采取加大涉VOCs污染源停、限产力度,暂停市政、建筑等各类涂装作业等污染应急应对强化措施,加强对公众减少户外活动、加强健康防护的宣传。
五、保障措施
(一)加强组织保障。
加强各级地方政府的组织协调,深化部门沟通合作,落实监管和行业指导责任。省环保厅组织召开专项行动启动会并在行动实施阶段根据专家会商意见及时协调解决专项行动实施过程中遇到的问题。珠三角地区各城市应细化秋季臭氧污染防控措施要求,在9月1日前制定秋季臭氧污染防治专项行动分解落实方案并报省环保厅备案。各级环保、发改、经信、工商、质检、城管、公安、交通等部门要各负其责,通力合作,确保各项大气污染防控措施顺利实施、落实到位、取得实效。
(二)强化督导检查。
以示范区城市和“散乱污”企业取缔查处工作进展缓慢城市为重点,加强执法检查。专项行动实施阶段,通过强化省、市督查,加大对各项行动措施落实情况的督导检查力度,确保管控到位。加强对地方各级党委、政府履行大气污染防治责任的督察巡视,定期调度进展情况,全面掌握工作进度,实行跟踪问效,严格落实监管责任,并将督导检查情况向各地市政府和省环保厅进行通报。
(三)注重宣传引导。
采取新闻发布会、新媒体宣传等多种形式,全方位报道本次专项行动的重要作用和决策部署。加强各项工作进展、治理成效的宣传报道和环境违法行为的曝光,发挥好舆论监督和警示作用,增强社会公众的知情权、监督权和参与度,推动臭氧污染防控和大气环境治理水平的不断提升。
附表:1.各重点行业VOCs排放控制要求
2.各城市VOCs排放重点地区和相应重点行业
附表1
各重点行业VOCs排放控制要求





附表2
各城市VOCs防控重点地区和重点行业情况表

来源 | 广东省环境保护厅
编辑 | 广东省环境保护产业协会

