《中华人民共和国海关注册登记和备案企业信用管理办法》(海关总署令第251号,以下简称《信用办法》)已于2021年11月1日正式实施,《信用办法》增加了信用修复的内容,“海关建立信用修复机制,依法对企业予以信用修复”。那么失信企业该如何办理信用修复呢?
01
1
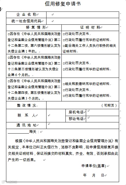
修复情形
因存在《信用办法》第二十二条第二项、第六项情形被认定为失信企业满1年的;
因存在《信用办法》第二十二条第三项情形被认定为失信企业满6个月的;
因存在《信用办法》第二十二条第四项、第五项情形被认定为失信企业满3个月的。
2
证明材料
对存在《信用办法》第二十二条第二项、第三项、第五项情形的,企业应当提交行政处罚决定书和行政处罚履行完毕的证明材料;
对存在《信用办法》第二十二条第四项情形的,企业应当提交相关税款缴纳完毕的证明材料;
对存在《信用办法》第二十二条第六项情形的,企业应当提交行政处罚决定书和配合海关工作人员执行职务的相关证明材料。
02
提交申请
未被列入严重失信主体名单的失信企业纠正失信行为,消除不良影响,并且符合相应条件的,可以向所在地海关书面申请信用修复并提交相关证明材料。《信用修复申请书》可在海关总署2021年第86号公告中下载。
海关审核
企业提交的申请材料齐全且填写完整、规范的,海关接受企业信用修复申请,并出具《信用修复申请回执》。
作出决定
海关自收到企业信用修复申请之日起20日内作出是否准予信用修复决定。经审核符合信用修复条件的,出具《准予信用修复决定书》,不符合信用修复条件的,出具《不予信用修复决定书》。
03
1
海关主动修复
失信企业连续2年未发生失信情形的,海关主动对失信企业作出信用修复决定。被列入严重失信主体名单的失信企业连续2年未发生失信情形的,海关主动将其移出严重失信主体名单并通报相关部门。(《信用办法》第二十八条)
2
不可修复的情形
法律、行政法规和党中央、国务院政策文件明确规定不可修复的,海关不予信用修复。(《信用办法》第二十九条)
3
企业信用等级查询途径
企业可以登录“中国海关企业进出口信用信息公示平台”网址:http://credit.customs.gov.cn,查询在海关的注册登记或者备案信息、信用等级及行政处罚信息等。
来源“12360海关热线”

