前 言
为深入贯彻落实习近平总书记坚决打赢疫情防控阻击战的重要指示精神,经市人民政府同意,《广州市人民政府办公厅关于印发支持中小微企业在打赢疫情防控阻击战中健康发展的十五条措施的通知》(穗府办规〔2020〕1号)已于2月7日印发实施。为便于广大企业了解享受有关政策,市工业和信息化局牵头梳理《中小微企业十五条政策支持指引汇编》,供广大企业查阅参考。更多信息和具体申报指南,请登录受理部门网站查询,或直接与受理部门联系。

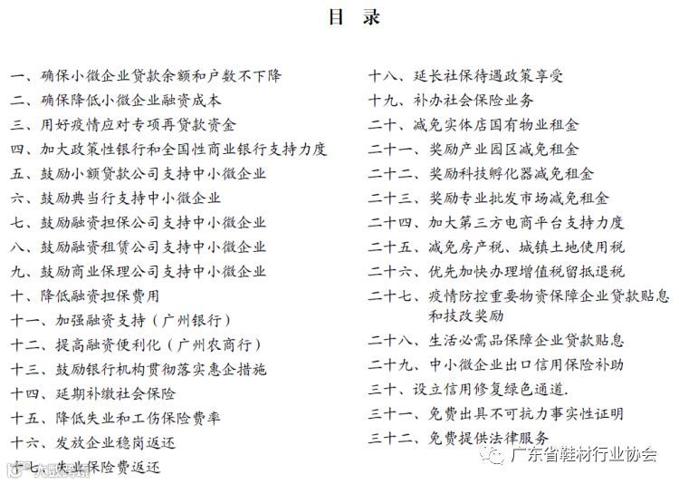
一、确保小微企业贷款余额和户数不下降
政策点:确保广州2020年上半年小微企业和个人经营性贷款(包括单户授信1000万元以下的小微企业、个体工商户和小微企业主贷款)余额和户数不低于2019年同期水平。
(一)支持对象
广州市内受疫情影响、生产经营遇到困难的小微企业和个体工商户。
(二)支持方式
自动享受。
(三)支持内容
1.鼓励银行机构加大对受疫情影响较大的批发零售、住宿餐饮、物流运输、文化旅游等行业,以及有发展前景但受疫情影响暂遇困难的企业,特别是小微企业的信贷支持,对符合条件的还款困难小微企业予以支持,做到不抽贷、不断贷、不压贷。
2.适当调整受影响企业的还款时间。对受疫情影响严重企业的银行贷款到期还款困难的,鼓励银行机构予以展期、续贷或无还本续贷,完善续贷政策安排,增加信用贷款和中长期贷款,提供更加优惠高效的金融服务,帮助企业渡过难关。
3.加强线上融资对接。人行、银保监、税务、地方金融、工信、政务数据等政府部门之间加强联动,加强信用信息整合,引导银行机构充分利用“粤信融”(广东省中小微企业信用信息和融资对接平台)、“中小融”(广东省中小企业融资平台)、“银税互动”等平台,提高银企对接效率和融资服务效能,为小微企业融资提供良好的信用信息的支撑。充分发挥“粤信融”平台线上融资服务功能,增加“抗疫贷款”功能模块,引导金融机构加快对疫情防控企业融资需求的线上审批。加强与卫生防疫、医药产品制造及采购、科研攻关等企业以及受疫情影响较大行业的融资对接。
4.加强监管考核,强化监管问责。督导银行机构单列小微企业的信贷计划,加强对小微企业贷款的定期监测分析,强化监管考核,层层分解落实,压实机构责任。对银行机构支持受疫情影响小微企业工作落实不力的,视情况采取监管措施。
(四)支持条件:无。
(五)需提供材料:无。
(六)受理部门及联系方式:
市地方金融监管局,魏先生,83171677。
(七)办理时限:2020年12月31日。
二、确保降低小微企业融资成本
政策点:确保2020年上半年小微企业和个人经营性贷款综合融资成本低于2019年同期
(一)支持对象
广州市内受疫情影响、生产经营遇到困难的小微企业和个体工商户。
(二)支持方式
申请支持。
(三)支持内容
督导银行机构通过适当下调贷款利率、减免手续费、提高办理效率等方式,降低小微企业融资成本。针对受疫情影响较大的餐饮、住宿、旅游、商贸、交通等行业,鼓励银行机构在原有贷款利率水平基础上降低10%以上。
(四)支持条件
贷款业务经办银行根据企业具体情况协商确定优惠方式和具体幅度。
(五)需提供材料
贷款业务经办银行与企业协商确定优惠方式和具体幅度时告知。
(六)受理部门及联系方式
市地方金融监管局,魏先生,83171677。
(七)办理时限:2020年12月31日。
三、用好疫情应对专项再贷款资金
政策点:用好人民银行提供的低成本疫情应对专项再贷款资金和中央财政贴息政策
(一)政策依据
2020年2月7日财政部、发展改革委、工业和信息化部、人民银行、审计署联合印发的《关于打赢疫情防控阻击战强化疫情防控重点保障企业资金支持的紧急通知》(财金〔2020〕5号)。
(二)支持对象
进入由国家发展改革委、工业和信息化部确定的全国性疫情防控重点保障企业名单(以下简称全国性名单)、以及由广东省发展改革委、工业和信息化厅确定并报国家发展改革委、工业和信息化部备案的地方性疫情防控重点保障企业名单(以下简称地方性名单)的企业。疫情防控重点保障企业主要有如下5类:1. 生产应对疫情使用的医用防护服、隔离服、医用及具有防护作用的民用口罩、医用护目镜、新型冠状病毒检测试剂盒、负压救护车、消毒机、消杀用品、红外测温仪、智能监测检测系统和相关药品等重要医用物资企业;2. 生产上述物资所需的重要原辅材料生产企业、重要设备制造企业和相关配套企业;3. 生产重要生活必需品的骨干企业;4. 重要医用物资收储企业;5. 为应对疫情提供相关信息通信设备和服务系统的企业以及承担上述物资运输、销售任务的企业。
(三)支持方式
申请支持。
(四)支持内容
1.国家开发银行、进出口银行、农业发展银行、中国工商银行、中国农业银行、中国银行、中国建设银行、交通银行、中国邮政储蓄银行等九家全国性银行、以及广州银行、东莞银行、南海农商银行等地方性法人银行运用专项再贷款资金向企业发放贷款的利率不能超过最近一次公布的一年期贷款市场报价利率(LPR)减100个基点,目前为3.15%。2.鼓励金融机构以低于贷款利率上限的利率向企业发放贷款。3.在人民银行专项再贷款支持金融机构提供优惠利率信贷支持的基础上,中央财政按企业实际获得的贷款利率的50%进行贴息,贴息期限不超过1年。
(五)支持条件
1.全国性银行重点向全国性名单内企业发放贷款,地方法人银行向地方性名单内企业发放优惠利率贷款。2.优惠贷款必须专款专用,即全部用于疫情防控相关的生产经营活动,积极扩大产能、抓紧增产增供,服从国家统一调配,保障疫情防控相关重要医用物资、生活必需品平稳有序供给。
(六)需提供材料
1.《广东省疫情防控重点保障企业名单及信贷资金需求表》(请向市发改、工信部门附后的联系人获取)。
2.《疫情防控重点保障企业贷款贴息资金申请表》(请在广州市财政局官网下载)
(七)受理部门及联系方式:
企业联系填写上述申报表后,向市发改、工信部门提交。申报的同时可与已建立专项再贷款融资服务通道的银行机构联系(附后)。
请已提交材料1并已获得专项贷款的企业填写材料2表格后,向市财政部门提交。
1.市有关部门总协调人。
市发展改革委,李先生,83123684,13560373949。
市发展改革委,崔先生,83123680,18126789088。
市工信和信息化局,郭先生,83123857,13570599476。
市工信和信息化局,陈女士,83123826。
市地方金融监管局,魏先生,83171677,13797027703。
市财政局,赵女士,38923483,18813962986
2.已建立专项再贷款融资服务通道的市属法人银行机构联系方式:
广州银行总行公司金融部总经理邹健梅,13808827622。
广州银行总行公司金融部经理陈志琦,13929555234。
广州银行总行营业部公司金融部总经理助理罗枫,13794414206。
广州银行广州分行公司部总经理助理吴颖,13802917576。
广州银行南沙分行公司金融部总经理王作权,18613068595。
广州银行越秀支行行长崔敏锐,13609737633。
广州银行天河支行行长文敏,18620205599。
广州银行海珠支行行长曾涛,13802768158。
广州银行荔湾支行行长刘莎,18922218828。
广州银行白云支行行长严勇,13602280080。
广州银行番禺支行行长林志贤,18688908068。
广州银行开发区支行行长钱冰,13926076228。
广州银行从化支行行长刘伯平,13602211767。
广州银行增城支行行长杨梅,15820223888。
广州银行花都支行行长徐碧如,13825008338。
办理时限:截止时间根据上级确定后另行公告。
四、加大政策性银行和全国性商业银行支持力度
政策点:支持政策性银行加大对中小微企业的支持,引导全国性商业银行在穗分支机构下沉服务重心
(一)支持对象
广州市内受疫情影响、生产经营遇到困难的中小微企业。
(二)支持方式
自动享受。
(三)支持内容
指导广州地区上述两类银行机构通过制定专项金融服务方案、安排专项信贷额度、开通绿色审批通道、给予特别利率优惠等措施,加大对参与疫情防控和受疫情影响较大两类中小微企业的精准信贷支持。
(四)支持条件:无。
(五)需提供材料:无。
(六)受理部门及联系方式:
市地方金融监管局,魏先生,83171677。
(七)办理时限:2020年12月31日。
五、鼓励小额贷款公司支持中小微企业
政策点:鼓励小额贷款公司采用增加贷款额度、延长贷款周期、缓收或减免息费等方式帮助受疫情影响的中小微企业
(一)支持对象
经审批设立的、注册地在广州市的小额贷款公司。
(二)支持方式
申请支持。
(三)支持内容
1.根据广东省《关于印发应对新型冠状病毒感染的肺炎疫情支持企业复工复产若干政策措施的通》实施细则,申请放宽融资杠杆率至净资产5倍,单户贷款余额上限上调为不超过注册资本的5%且不超过1000万元。
2.申请在监管指标评定、广州市高层次金融人才评选等中加分。
(四)支持条件:
上述第一条的条件是监管指标优良。上述第二条的条件是积极扶持受疫情影响的中小微企业,保就业、保增长等工作落实较好。
(五)需提供材料:
1.申请放宽融资杠杆率、单户贷款余额上限的,依照广东省《关于印发应对新型冠状病毒感染的肺炎疫情支持企业复工复产若干政策措施的通知》实施细则,通过各区金融工作部门提交材料。
2.申请监管指标评定加分的,依照2020年度广东省监管评级要求,通过各区金融工作部门提交材料。3.申请广州市高层次金融人才评选加分的,依照2020年度广州市高层次金融人才评选通知提交材料。
(六)受理部门及联系方式:
区级:各区金融工作部门。
市级:市地方金融监管局监管一处,陈女士,83171682。
(七)办理时限:2020年12月31日。
六、鼓励典当行支持中小微企业
政策点:鼓励典当行采用调高典当物评估价格、降低管理费率,为续当客户提供简易业务通道,缓收或减免息费等方式帮助受疫情影响的中小微企业
(一)支持对象:经审批设立的、注册地在广州市的典当行。
(二)支持方式:申请支持。
(三)支持内容:在广州市高层次金融人才评选工作中加分。
(四)支持条件:积极扶持受疫情影响的中小微企业,保就业、保增长等工作落实较好。
(五)需提供材料:依照2020年度广州市高层次金融人才评选通知提交材料。
(六)受理部门及联系方式:
市级:市地方金融监管局监管一处,陈女士,83171682。
(七)办理时限:依照2020年度广州市高层次金融人才评选通知要求。
七、鼓励融资担保公司支持中小微企业
政策点:鼓励融资担保公司采用增加担保额度、延长担保周期、减免融资担保(再担保)费用等方式帮助受疫情影响的中小微企业。
(一)支持对象:经审批设立的、注册地在广州市的融资担保公司。
(二)支持方式:申请支持。
(三)支持内容:在广州市高层次金融人才评选工作中加分。
(四)支持条件:积极扶持受疫情影响的中小微企业、个体工商户,保就业、保增长等工作落实较好。
(五)需提供材料:依照2020年度广州市高层次金融人才评选通知提交材料。
(六)受理部门及联系方式:
市级:市地方金融监管局监管二处,郑女士,83171654。
(七)办理时限:依照2020年度广州市高层次金融人才评选通知要求。
八、鼓励融资租赁公司支持中小微企业
政策点:鼓励融资租赁公司办理疫情防控相关医疗设备的融资租赁业务,鼓励予以缓收或减收相关租金和利息,提供医疗设备租赁优质服务。鼓励融资租赁公司减免受疫情影响的中小微企业相关租金和利息。
(一)支持对象:经审批设立的、注册地在广州市的融资租赁公司。
(二)支持方式:申请支持。
(三)支持内容:在广州市高层次金融人才评选工作中加分。
(四)支持条件:积极办理疫情防控相关医疗设备的融资租赁业务,扶持受疫情影响的中小微企业、个体工商户,保就业、保增长等工作落实较好。
(五)需提供材料:依照2020年度广州市高层次金融人才评选通知提交材料。
(六)受理部门及联系方式:
市级:市地方金融监管局监管二处,郑女士,83171654。
(七)办理时限:依照2020年度广州市高层次金融人才评选通知要求。
九、鼓励商业保理公司支持中小微企业
政策点:鼓励商业保理公司采用延长保理融资期限、降低保理融资利率、减免罚息等相关费用的方式帮助受疫情影响的中小微企业
(一)支持对象:经审批设立的、注册地在广州市的商业保理公司。
(二)支持方式:申请支持。
(三)支持内容:在广州市高层次金融人才评选工作中加分。
(四)支持条件:积极扶持受疫情影响的中小微企业、个体工商户,保就业、保增长等工作落实较好。
(五)需提供材料:依照2020年度广州市高层次金融人才评选通知提交材料。
(六)受理部门及联系方式:
市级:市地方金融监管局监管二处,郑女士,83171654。
(七)办理时限:依照2020年度广州市高层次金融人才评选通知要求。
十、降低融资担保费用
政策点:市、区两级政策性融资担保公司应取消反担保要求,对受影响的中小微企业担保费率较去年同期水平下调1个百分点,市融资再担保公司取消再担保收费,相关经费由财政予以补助。
(一)支持对象
我市辖区内为我市中小微企业提供融资服务的政策性融资担保公司和再担保公司。
(二)支持方式
申请支持
(三)支持内容
对2020年2月1日到2020年12月31日,为降低广州市中小微企业融资成本,政策性担保公司对受疫情影响的中小企业担保费率较去年同期水平下调1个百分点,广州市融资再担保有限公司取消再担保收费,以上费用财政资金予以全额补助。
(四)支持条件
1.在广州市设立登记,为广州市的中小微企业提供融资服务的政策性融资担保公司(国有绝对控股);为在广州市设立登记,或在广州市依法设立分支机构的担保公司提供的再担保服务的再担保公司;
2.政策性融资担保公司应取消反担保(抵押、质押)要求。
3.按要求向国家工信部中小企业信用担保业务信息报送系统报送相关财务信息及业务信息。
(五)需提供材料
包括但不限于2020年2月1日到2020年12月31日期间,为广州市行政区域内设立登记的中小微企业提供融资担保服务情况、为在广州市设立登记,或在广州市依法设立分支机构的担保公司提供的再担保服务情况,担保机构与上一年相比降低担保费收费标准情况说明、担保机构与企业的担保合同、担保费发票、银行贷款合同、保证合同等材料。
(六)受理部门及联系方式
受理部门:广州市工业和信息化局中小企业处
联系方式:郭炳蔚, 联系电话:83123857
(七)办理时限
2020年5月开始第一批申报相关工作。
十一、加强融资支持(广州银行)
政策点:地方法人金融机构应积极对接广州地区中小微企业的融资需求,2020年计划新增中小微企业贷款570亿元,并全面下调新投放中小微企业贷款利率,比去年同期利率整体下调幅度不低于10%。对与防疫工作直接相关的企业和受疫情直接影响较大的企业,提供更加宽松的授信条件和利率优惠。
(一)支持对象
1. 受疫情影响企业客户;
2. 参与防疫的重点医用物品和生活物资的生产、运输和销售的企业。
(二)支持方式
1. 防疫专项贷款、复工复产融资、贷款延期续贷、调整还款方式、征信异议处理、线上金融服务平台等,可由银行主动对接联系客户或企业联系我行申请。
2. 手续费减免政策自动享受。
(三)支持内容
1. 对参与防疫的重点企业提供专项贷款,用于企业落实卫生防疫、医药用品制造及采购、科研攻关、技术改造,以及重要生活物资、菜篮子等业务的生产、运输及销售。专项额度保障,优惠利率支持(符合条件企业贷款年利率不高于3.15%,申请财政贴息后融资成本不高于1.6%)。企业办理银承、保函、信用证等融资手续费按现行收费标准5折执行,专人主动对接,T+0需求响应。
2. 专项信贷支持企业复工复产融资需求,贷款期限1-3年,贷款利率在现有基础上下调10%,同时免费提供现金管理平台给企业使用。
3. 提供一篮子专属信贷融资产品,“成长贷”、“医采贷”、“连连贷”、“广济贷”等产品满足企业复工复产多样金融需求。
4. 受疫情影响无法按时还款的企业,可申请延期续贷和调整还款方式,专人负责快速响应办理,做好续贷延期服务,不盲目压贷、抽贷、断贷。
5. 对因疫情防控客观因素影响,无法及时办理贷款延期的正常类企业给予宽限期。宽限期内可免罚息和复利,按调整后的还款安排报送信用记录,协助受困企业修复信用记录。
6. 协助受疫情影响企业结合实际情况对接融资担保公司、融资租赁公司、商业保理公司,通过撮合服务为企业争取最优惠费率。
7. 为疫情影响的中小微企业减免账户管理费用,为防疫企业提供外汇捐赠资金入账、跨境人民币结算、疫情防控相关跨境融资等方面的手续便利。
8.广州银行“惠E通”线上普惠金融综合服务平台,为企业提供普惠金融、科技金融两大线上产品超市;通过“粤信融”平台为企业提供专属贷款产品,打通金融活水流向中小微企业“最后一公里”。
(四)支持条件
1. 申请企业注册地或实际经营地位于广东省辖内;
2. 申请企业管理和运作规范,有清晰的主营业务,未来发展前景较好;
3. 属于支持对象范围内企业;
4. 银行要求的其他条件。
(五)需提供材料
1. 营业执照、法人身份证明、财务资信证明文件等企业基础证照;
2. 银行要求提供的其他资料。
(六)受理部门及联系方式
广州银行总行营业部公司金融部总经理助理 罗枫,13794414206
广州银行广州分行公司部总经理助理 吴颖,13802917576
广州银行南沙分行公司金融部总经理 王作权,18613068595
广州银行越秀支行行长 崔敏锐,13609737633
广州银行天河支行行长 文敏,18620205599
广州银行海珠支行行长 曾涛,13802768158
广州银行荔湾支行行长 刘莎,18922218828
广州银行白云支行行长 严勇,13602280080
广州银行番禺支行行长 林志贤,18688908068
广州银行开发区支行行 长钱冰,13926076228
广州银行从化支行行长 刘伯平,13602211767
广州银行增城支行行长 杨梅,15820223888
广州银行花都支行行长 徐碧如,13825008338
(七)办理时限
授信业务方面需客户配合办理,T+0需求响应。
十二、提高融资便利化(广州农商行)
政策点:地方法人金融机构应积极对接广州地区中小微企业的融资需求,2020年计划新增中小微企业贷款570亿元,并全面下调新投放中小微企业贷款利率,比去年同期利率整体下调幅度不低于10%。对与防疫工作直接相关的企业和受疫情直接影响较大的企业,提供更加宽松的授信条件和利率优惠。
(一)支持对象
1. 中小微型企业客户;
2. 办理个人经营性贷款的个人客户;
3. 餐饮、住宿、旅游、商贸、交通行业企业;
4. 受疫情影响延期复工企业客户。
(二)支持方式
1. 授信业务方面
(1)2月16日前延期还款政策自动享受。
(2)主动对接、联系客户,根据实际情况一户一策制定帮扶方案,特事特办,采取绿色通道加急处理。
银行借款利率需通过合同及借据约定,无法自动更改,因此需要在客户配合的情况下通过签订补充协议等方式生效。
2. “援企战疫贷”产品申请可以通过扫描二维码在线申请。
3. 存款延期及手续费减免政策自动享受。
(三)支持内容
1. 对2020年1月31日至 2020 年 2 月 16 日期间到期的受疫情影响的授信客户,还本付息日可宽限至 2 月 17 日,客户在 2 月 17 日进行还款后,因延期还款产生的逾期或不良征信记录可进行调整,期间产生的罚息可予以免除。
2. 对疫情期间到期的贷款,通过最简流程、最高效率、最优方案给予客户转贷支持,积极运用展期、重组及连连贷无还本续贷业务,切实减轻客户还款压力,帮助客户渡过暂时性经营危机。
3. 重点加大对医疗机构,医药、医疗器械、医护用品制造和相关流通企业授信支持力度,实行特事特办、急事急办,快速审批、快速放款。
4. 全面下调贷款利率,2020年内新发放的中小微型企业贷款在原有利率水平基础上降低10%,2020年上半年新发放的个人经营性贷款,餐饮、住宿、旅游、商贸、交通行业企业贷款在原有利率水平基础上降低10%。
5. 对于受疫情影响延期复工企业将减收、缓收企业复工延期时间内的利息。
6. 2020年2月9日(含)至2020年3月 31日(含),企业和个人客户到网点办理疫情防控业务的相关费用(包括但不限于向疫区捐款专户汇款的手续费、采购防疫物资的转账或汇款手续费、大额提现手续费等费用)全部减免,客户通过手机银行、网上银行等电子渠道办理的各类转账和汇款手续费全部减免。
7. 推出“援企战疫贷”专项产品,包括“援企战疫•租金贷”、“援企战疫•工资贷”、“援企战疫•应急贷”等细分产品,专项用于包括支付在疫情防控及疫后恢复期的经营性租金或员工工资(含社保、公积金的个人部分)及其他的应急流动资金需求。
(四)支持条件
1. 近3年内无不诚信记录,主要股东、实际控制人及高级管理人员无任何重大不良记录;
2. 近2年内无因拖欠或克扣员工工资,被人社部门处理达3次以上;
3. 近2年内无故意拖欠租金被业主方起诉的情况;
4. 属于受本次疫情影响的主要行业或地区客户;
5. 银行要求的其它条件。
(五)需提供材料
1. 借款申请书;
2. 借款人证照、财务报表等基本资料;
3. 征信授权书;
4. 银行要求的其他资料。
(六)受理部门及联系方式
授信业务、手续费减免:广州农商银行公司金融业务管理部 邱经理 13828469047
“援企战疫贷”:广州农商银行公司金融业务管理部万经理18122359886,吴经理18922190090
(七)办理时限
在收到需求后24小时内完成响应。
十三、鼓励银行机构贯彻落实惠企措施
政策点:对坚决贯彻落实各项惠企措施的银行机构予以通报表扬和奖励
(一)支持对象:广州地区各银行机构。
(二)支持方式:申请支持。
(三)支持内容:在广州市高层次金融人才评选工作中加分,以及按照后续上级确定的更多办法给予表彰奖励。
(四)支持条件:坚决贯彻落实国家、省、市有关金融惠企的政策措施,积极扶持受疫情影响的中小微企业、个体工商户,保就业、保增长等工作落实较好。
(五)需提供材料:依照2020年度广州市高层次金融人才评选通知提交材料,以及按照后续上级确定的更多办法申报。
(六)受理部门及联系方式:市地方金融监管局,魏先生,83171677。
(七)办理时限:依照2020年度广州市高层次金融人才评选通知要求,以及按照后续上级确定的更多办法申报。
十四、延期补缴社会保险
政策点:因受疫情影响,用人单位无法按时缴纳企业职工养老保险费、失业保险费、工伤保险费的,可申请延期至疫情解除后三个月内缴费,期间不加收滞纳金。
(一)支持对象
对因受疫情影响无法按时缴纳企业职工养老保险费、失业保险费、工伤保险费的用人单位。
(二)支持方式
自动享受。
(三)支持内容
对因受疫情影响无法按时缴纳企业职工养老保险费、失业保险费、工伤保险费的,可延期至疫情解除后三个月内缴费,期间不加收滞纳金,延长期间待遇正常享受,不影响参保人员个人权益记录。
(四)支持条件
无须支持条件,即可享受。
(五)需提供材料
无须办理申请手续。
十五、降低失业和工伤保险费率
政策点:阶段性调整我市失业保险浮动费率至2020年12月底,原缴费系数为0.6的下调为0.4,原缴费系数为0.8的下调为0.6。继续实施工伤保险浮动费率。
(一)支持对象
所有用人单位。
(二)支持方式
自动享受。
(三)支持内容
阶段性调整我市失业保险浮动费率至2020年12月底,原缴费系数为0.6的下调为0.4,原缴费系数为0.8的下调为0.6。继续实施工伤保险浮动费率。
(四)支持条件
无须支持条件,即可享受。
(五)需提供材料
无须办理申请手续。
十六、发放企业稳岗返还
政策点:对符合不裁员少裁员等条件的参保企业,可返还其上年度实际缴纳失业保险费的50%。
(一)支持对象
符合申领条件的参保企业。
(二)支持方式
申请支持。
(三)支持内容
按企业及其职工上年度实际缴纳失业保险费总额的50%返还。
(四)支持条件
1.生产经营活动符合国家及所在区域产业结构调整政策和环保政策,未被列入严重失信企业名单,且不属僵尸企业中的关停企业和“技术落后、没有市场前景、生产恢复无望的企业”;
2.依法参加失业保险并在申请时已足额缴费12个月以上;
3.上年度未裁员或裁员率低于我市城镇登记失业率。中小微企业失业保险稳岗返还政策裁员率标准放宽到不高于上年度全国城镇调查失业率控制目标(2019年度全国城镇调查失业率控制目标为5.5%)。对参保职工30人(含)以下的企业,裁员率放宽到不超过参保职工总数的20%。
(五)需提供材料
1.企业需在线确认《企业承诺书》,并如实填报申报表信息,一般情况无需提供纸质材料及上传电子材料。
2.若属于劳务派遣公司,需提供经单位盖章确认的协议情况表和协议书文本。
(六)受理部门及联系方式
各区社保经办机构
全流程网办:广东政务服务网——办事指南——失业保险稳岗补贴申领——在线办理。
各区经办机构联系方式

(七)办理时限
企业于2020年12月31日前申请。社保经办机构在5个工作日内完成初审,最终审核结果以市级各相关部门联合复审结果为准。
十七、失业保险费返还
政策点:对面临暂时性生产经营困难且恢复有望、坚持不裁员或少裁员的参保企业,继续实施失业保险费返还政策。(本内容按2019 年政策进行解读,2020 年政策有待国家和省进一步明确,届时另行通知)
(一)支持对象
符合条件的企业:生产经营活动符合国家及所在区域产业结构调整和环保政策;依法参加失业保险并足额缴纳失业保险费一年以上;上年度未裁员或裁员率低于统筹地区城镇登记失业率。
(二)支持方式
申请支持
(三)支持内容
符合条件的,按企业上年度平均参保人数乘以6个月的广州市失业保险金标准返还失业保险费,由失业保险基金列支。
(四)支持条件(支持对象具体条件)
符合以下情形之一的企业,可申请认定为“受影响企业”:
1.申请前连续两个自然季度应征增值税销售额同比下降均超过15%;
2.申请前连续两个自然季度出口额或进口额同比下降均超过15%。
申请认定企业应承诺依法诚信经营,近三年内无重大税收违法行为,参加社会保险并正常缴纳社会保险费。
经认定为受影响企业后,同时符合以下条件的,可申请失业保险费返还:
1.生产经营活动符合国家及所在区域产业结构调整政策和环保政策,未被列入严重失信企业名单,且不属僵尸企业中的关停企业和“技术落后、没有市场前景、生产恢复无望的企业”;
2.依法参加失业保险并在申请时已足额缴费12个月以上;
3.上年度未裁员或裁员率低于我市城镇登记失业率。
4.与本企业2018年平均参保人数相比,申请失业保险费返还时企业岗位流失率不超过30%。
(五)需提供材料
申请受影响企业的认定:企业需填报并提交《受影响企业申请表》
申请受影响企业失业保险费返还:(1)企业需在线确认《企业承诺书》,并如实填报申报表信息;(2)提供与本单位工会组织协商制定的稳定就业岗位措施(加盖单位公章和工会公章)。
(六)受理部门及联系方式
1.申请受影响企业的认定
受理部门:我市各区公共就业服务机构

2.申请受影响企业失业保险费返还
各区社保经办机构
全流程网办:广东政务服务网——办事指南——失业保险稳岗补贴申领——在线办理。
各区经办机构联系方式

(七)办理时限
1.申请受影响企业的认定
企业可在当年12月31日前提出申请,自受理企业申请之日起20个工作日内办结。
2.申请受影响企业失业保险费返还
企业申请失业保险费返还后,社保经办机构在5个工作日内完成初审,最终审核结果以市级各相关部门联合复审结果为准。
十八、延长社保待遇政策享受
政策点:延长期间养老保险、失业保险、工伤保险待遇正常享受,不影响其参保人员个人权益记录。
(一)支持对象
疫情期间用人单位、灵活就业人员和城乡居民
(二)支持方式
申请支持
(三)支持内容
企业职工养老保险待遇、城乡居民养老保险待遇、工伤保险待遇和失业保险待遇申领。
(四)支持条件
疫情期间用人单位、灵活就业人员和城乡居民
(五)需提供材料
办理提供材料不变,具体业务可查询广东政务服务网(http://www.gdzwfw.gov.cn)。
(六)受理部门及联系方式
各区社保经办机构或街镇政务服务中心,各区经办地址和联系方式,可查询广东政务服务网(http://www.gdzwfw.gov.cn)。
(七)办理时限
疫情解除后三个月内。
十九、补办社会保险业务
政策点:疫情期间用人单位未按时办理参保缴费登记、申报缴款、待遇申领等业务的,允许其疫情结束后补办,延长期间养老保险、失业保险、工伤保险待遇正常享受,不影响其参保人员个人权益记录,补办应在疫情解除后三个月内完成。
(一)支持对象
对因受疫情影响未按时办理参保缴费登记、申报缴款、待遇申领等业务的用人单位。
(二)支持方式
自动享受
(三)支持内容
疫情期间用人单位未按时办理参保缴费登记、申报缴款、待遇申领等业务的,允许其在疫情结束后补办。延长期间养老保险、失业保险、工伤保险待遇正常享受,不影响其参保人员个人权益记录,补办应在疫情解除后3个月内完成。
(四)支持条件
无须支持条件,即可享受。
(五)需提供材料
无须办理申请手续
二十、减免实体店国有物业租金
政策点:对承租市属和区属国有企业物业用于线下商业实体店经营的中小微企业,减免2020年2月份和3月份物业租金(免租的承租户当前应无拖欠租金)。对于因疫情所减免的租金,在国企年度经营业绩考核中予以剔除。
(一)支持对象
线下商业实体店经营的中小微企业和个体工商户;其它确实受疫情冲击较大的实体生产经营中小微市场主体;参与“抗疫”相关的医疗生产经营企业、医院及研发机构等并有突出贡献的单位。
(二)支持方式
申请支持。
(三)支持内容
1.坚持“精准帮扶、服务实体、能免尽免、依法合规”的原则,对线下商业实体店经营的中小微企业和个体工商户,减免其所承租物业自2020 年2 月1 日至3 月31 日合同有效期内租金。
2.对于其它确受疫情冲击较大且合情合理的实体生产经营业态的中小微承租户(如制造业产业园区、孵化器、众创空间等)以及参与“抗疫”并有突出贡献的机构单位,各市属国企应主动与相关承租户积极协商并制定“减、免、缓、送”等多种租金减免方案进行精准帮扶,大力帮助其减少生产经营期间的租金压力,尽可能最大程度支持实体中小微企业和个体工商户发展。
3.若承租户为中间转租方的需承诺同步对最终实际经营承租人减免不低于其享受的租金减免幅度。
(四)支持条件
1.承租广州市属国企(一级集团)及其下属各级国有全资、控股、实际控制企业位于广州市范围内权属物业的中小微企业和个体工商户。
2.物业租赁用途为:线下商业实体店经营;其它确受疫情较大冲击且有合理依据的实体生产经营业态(如制造业产业园区、孵化器、众创空间等);参与“抗疫”有关机构单位,尤其是有突出贡献的应给予更大力支持减免租金。
3.对违反契约精神或不配合政府“抗疫”的承租户不在租金减免范围。主要包括:一是拖欠租金或违反物业租赁合同约定而又不配合整改的承租户。拖欠租金的承租户是指在租赁合同期内,截止到2019 年12 月因其自身原因蓄意欠租且当前仍未缴清所欠租金的承租户;若当前已补交完毕所欠租金的除外。二是不积极配合物业出租方和街道属区政府部门的各项防疫工作,不认真落实租赁物业辖区防疫消毒卫生措施或发生抗击防疫违规事件的承租户。
4.对出租物业在广州市行政区域外的,由各市属国企根据所在地疫情影响情况,可参照物业所在地减免做法或此通知要求给予租金减免。
5.对控股、实际控制企业的租金减免,企业应加强与股东的沟通联系,争取积极支持租金减免工作。
(五)需提供材料
1.由市属国企(一级集团)负责组织下属物业权属企业(即合同所载物业出租方/甲方)结合租赁双方所签有效租赁合同及内部管理规定,对符合条件的承租户(即合同所载承租方/乙方)办理减免手续并予以核定。
承租户需提供以下材料:
(1)减免申请及相关证明材料。包括承租人身份证明;中小微企业和个体工商户证明(按工信部门或《统计上大中小微型企业划分办法》(国统字〔2017〕213 号)的标准认定,为简便手续,可由承租方打印报税证明、人社参保证明、工商营业执照等多种有效材料进行证明。
(2)同步同幅度减免最终承租人租金的承诺书。若承租户为中间转租方的需承诺同步对最终实际经营承租人减免不低于其享受的租金减免幅度。
(3)出租方受理过程中市属国企认为需要补充的其它必要材料。
2.具体办理流程为:
(1)告知减免对象。权属物业出租方主动告知承租方免租事项(包括减免范围、标准、办理程序、联系人及联系方式、受理时间,需提交申请材料等),并摸查掌握各类受疫情冲击的承租户(包括是否为中间转租方等情况),分类形成减免清单台账。
(2)申请材料受理。各企业以便捷高效形为原则,设立受理通道,由承租户提供申请及相关证明材料。疫情期间,避免人流集聚,可采取网络、信函等多种方式受理。
(3)加快材料审核。各权属物业出租方根据市属国企所制定方案(明确审批主体、内部程序、时限等),对承租户所提交材料进行把关审查并上报市属国企(即一级集团)最终审批。各企业应加强对租金减免行为的信息公开,并建立对本企业不落实减免政策或不规范行为的举报渠道。
(4)签订减免协议。对于经最终审核无异议的承租户签订租金减免协议(若为中间转租方的应承诺同步同幅度减免最终实际经营承租人)。对于不符合减免条件的承租户,要及时告知并做好政策解释工作。(各市属国企集团可结合自身内部管理规定和确保程序规范、可控的前提下进行便捷优化)
(六)受理部门及联系方式
由市属国企结合内部管理规定和租赁实际制定减免方案,并组织下属物业权属企业按照高效便捷的原则,设立专门受理通道办理;联系人及联系方式见原双方租赁合同所载信息或径询合同所载物业出租方/甲方。
(七)办理时限
2020年3月31日之前。
二十一、奖励产业园区减免租金
政策点:鼓励产业园区的业主单位和运营单位为承租的中小微企业减免租金,对执行情况较好的视情况予以奖励。
(一)支持对象
在2020年2月1日至3月31日期间为承租的中小微企业减免租金,与中小微企业直接签订租赁合同的产业园区业主单位或运营单位(国有及国有控股企业除外)。
(二)支持方式
申请支持。
(三)支持内容
1.租金累计减免100万元(含,下同)以上、150万元(不含,下同)以下的,给予一次性40万元奖励;
2.租金累计减免150万元以上、200万元以下的,给予一次性60万元奖励;
3.租金累计减免200万元以上的,给予一次性80万元奖励。
(四)支持条件
1.租金减免合计100万元以上,其中属于《国民经济行业分类》(GB/T4754-2017)中B、C、D、I、M类企业的减免额度占比不低于70%;
2.减免的中小微企业数量不少于10家;
3.纳入租金减免额度统计的企业为2019年12月1日前已签订租赁合同,且具有2019年12月和2020年1月租金交纳记录的中小微企业。
(五)需提供材料
包括但不限于申报主体工商营业执照、资金申报表、租赁合同、租金收取发票等。
(六)受理部门及联系方式
受理部门:市工业和信息化局产业园区处
联系方式:彭照雄, 联系电话:83123874
(七)办理时限
于2020年3月开展相关申报工作,4月20日结束。
二十二、奖励科技孵化器减免租金
政策点:鼓励科技企业孵化器的业主单位和运营单位为承租的中小微企业减免租金,对执行情况较好的视情况予以奖励。
(一)支持对象
纳入我市登记范围的,并在疫情期间(2020年2月和3月)为中小微企业减免租金的科技企业孵化器和众创空间。
(二)支持方式
申请支持
(三)支持内容
1.在疫情期间(2020年2月和3月),对减免租金金额前50位且减免金额在20万元(含)以上的科技企业孵化器予以奖励,每家奖励20万元;对减免租金金额前50位且减免金额在5万元(含)以上的众创空间予以奖励,每家奖励5万元。
2.申报单位按申报指南(后续在广州市科学技术局官方网站发布)的有关要求,通过广州市科技业务管理阳光政务平台(http://sop.gzsi.gov.cn/,以下简称阳光政务平台)填报申报书并提交有关申报材料,经组织单位推荐、市科技局组织核实等程序后,符合条件的予以支持。
(四)需提供材料。
1.孵化器和众创空间减免企业租金奖励申报表;
2.申报单位发布的租金减免通知(复印件或截图加盖单位公章);
3.疫情期间减免本园区企业租金清单;
4.涉及租金减免企业的租赁合同(复印件加盖单位公章骑缝章;
5.企业提供的租金减免情况证明及其统一社会信用代码证(加盖企业公章)。
(五)受理部门及联系方式
广州市科技项目评审中心受理窗口(广州市越秀区淘金街4号一、二楼)。电话:83588281。
(六)办理时限
2020年6月之前。
二十三、奖励专业批发市场减免租金
政策点:对租用其他物业经营的,鼓励业主方为专业批发市场开办方减免或降低租金,鼓励专业批发市场开办方对中小微企业减免或降低租金。对执行情况较好的由市商务发展专项资金给予重点扶持,并在今后的市场转型升级中加大支持力度。
(一)支持对象
承租非国有物业的专业批发市场开办方。
(二)支持方式
申请支持。
(三)支持内容
对承租非国有物业的专业批发市场开办方,在疫情存续期间对场内商户减免租金的,给予升级改造支持或相关补贴。
(四)支持条件
1.承租非国有物业并与场内商户直接签订租赁合同。
2.纳入租金减免额度统计的商户为2019年12月1日前已签订租赁合同,且具有2019年12月和2020年1月租金交纳记录的商户。
3.对场内商户实施普惠性租金减免的。
4.市场开办方开展市场升级改造的。
(五)需要提供材料
1.市场开办方的工商登记注册材料
2.市场开办方申报奖励的申请书
3.市场开办方对商户实施租金减免的证明材料(包括但不限于市场开办方与商户签订的租金减免协议、商户与市场开办方租约,市场开办方减免商户租金的公示证明材料)
4.市场开办方升级改造项目的投资证明、贷款合同等材料
(六)受理部门及联系方式
各区商务主管部门受理,由市商务局统筹安排。
(七)办理时限
2020年5月份组织开展相关申报工作。
二十四、加大第三方电商平台支持力度
政策点:鼓励外卖、实物商品等第三方电商平台在疫情期间通过线上活动、直播补贴等为商户提供流量,降低商户上线运营费用收取标准,通过补贴运费或者运费险降低商户物流成本。对执行情况较好的电商平台,加大对其在城市配送车辆通行证、冷藏配送证、通行费减免等方面支持力度。
(一)支持对象
外卖、实物商品等第三方电商平台。
(二)支持方式
申请支持。
(三)支持内容
1.增发城市配送车辆通行证、冷藏配送证;
2.给予物流补贴。
(四)支持条件
1.外卖平台应符合如下条件:开通网上专区,为参加活动的餐饮企业引流;降低广州地区中小微餐饮企业上线运营费,进行补贴运费或者提供运费险;通过减免配送费等方式,降低对餐饮企业的服务佣金,降低商户成本。
2.实物商品电商平台应符合如下条件:在疫情期间通过线上活动、直播补贴等为平台商户提供流量。降低商户上线运营费用收取标准,通过补贴运费或者运费险降低商户物流成本。
以上措施执行较好。
(五)需提供材料
1.外卖平台
(1)平台企业注册证明。
(2)开展减免费用活动的工作方案。
(3)降广州地区中小微企业上线运营费收费证明。
(4)补贴运费或者提供运费险财务证明。
2.实物商品第三方电商平台
(1)第三方电商平台企业注册证明。
(2)线上活动方案、直播补贴方案、上线运营费用优惠方案、补贴运费或者运费险方案。
(3)降广州地区中小微企业上线运营费收费证明。
(4)补贴运费或者提供运费险财务证明。
(5)执行情况较好的证明:商户反馈情况及意见等。
(六)受理部门及联系方式
广州市商务局,88902220、81098905、81070579
(七)办理时限。
2020年5月起可办理。
二十五、减免房产税、城镇土地使用税
政策点:因受疫情影响,企业发生重大损失,生产经营活动受到重大影响,且缴纳房产税、城镇土地使用税确有困难的,可申请房产税、城镇土地使用税困难减免。
(一)支持对象
对因受疫情影响,发生重大损失,生产经营活动受到重大影响,且缴纳房产税、城镇土地使用税确有困难的企业。
(二)支持方式
申请支持
(三)支持内容
1.对因受疫情影响的企业,缴纳房产税、城镇土地使用税确有困难的,免征2020年1月至3月房产税、城镇土地使用税。
2.对因疫情原因,导致企业正常生产经营活动受到重大影响发生重大损失且缴纳房产税、城镇土地使用税确有困难的疫情防治医疗机构、疫情防控物资生产企业、交通运输、餐饮、住宿、旅游、疫情期间减免物业租金的企业和专业批发市场业主单位、疫情期间提供免费运营服务的第三方电商平台及其他因疫情影响有关政策明确需扶持的行业等,除享受免征2020年1月至3月房产税、城镇土地使用税外,可再向税务机关申请房产税、城镇土地使用税困难减免。
(四)支持条件
对因受疫情影响,发生重大损失,生产经营活动受到重大影响,且缴纳房产税、城镇土地使用税确有困难的。
(五)需提供材料
适用支持内容中第2点的企业需提供以下资料:
1.《纳税人减免税申请核准表》(通过“广东省电子税务局”下载填写)
2.纳税人减免税申请(需列明减免税依据、受疫情影响情况、申请房产税、城镇土地使用税困难减免的范围、期限、数量、金额等)
3.其他附送材料,如财务报表等。
(六)受理部门及联系方式
主管税务机关,纳税人可通过广东省电子税务局和办税服务厅申请。在疫情防控期间,积极拓展“非接触办税”,纳税人可通过广东省电子税务局如实填写相关信息申请困难减免,无须至办税服务厅现场办理。
(七)办理时限
优先考虑、快速办理。
二十六、优先加快办理增值税留抵退税
政策点:加强有利于疫情防控的税费政策落实,以“特事特办”方式帮助企业解决涉税费问题,优先加快办理增值税留抵退税,切实缓解因疫情给企业带来的不利影响。
(一)支持对象
符合增值税期末留抵税额退税条件的纳税人
(二)支持方式
申请支持
(三)支持内容
1.疫情防控重点保障物资生产企业,允许退还的增量留抵税额=增量留抵税额(增量留抵税额,是指与2019年12月底相比新增加的期末留抵税额)。
2.部分先进制造业,允许退还的增量留抵税额=增量留抵税额×进项构成比例(增量留抵税额,是指与2019年3月底相比新增加的期末留抵税额)。
3.其他纳税人,允许退还的增量留抵税额=增量留抵税额×进项构成比例×60%(增量留抵税额,是指与2019年3月底相比新增加的期末留抵税额)。
(四)支持条件
1.自2019年4月1日起,试行增值税期末留抵退税制度,符合以下条件的纳税人,可以向主管税务机关申请退还增量留抵税额:(1)自2019年4月税款所属期起,连续六个(按季纳税的,连续两个季度)增量留抵税额均大于零,且第六月增量留抵税额不低50万元;(2)纳税信用等级为A级或者B级;(3)申请退税前36个月未发生骗取留抵退税、出口退税或虚开增值税专用发票情形的;(4)申请退税前36个月未因偷税被务机关处罚两次及以上的;(5)自2019年4月1日起未享受即征退、先征后返(退)政策的。
2.自2019年6月1日起,同时符合以下条件的部分先进制造业纳税人,可以自2019年7月及以后纳税申报期向主管税务机关申请退还增量留抵税额:(1)增量留抵税额大于零;(2)纳税信用等级为A级或者B级;(3)申请退税前36个月未发生骗取留抵退税、出口退税或虚开增值税专用发票情形;(4)申请退税前36个月未因偷税被税务机关处罚两次及以上;(5)自2019年4月1日起未享受即征即退、先征后返(退)政策。
3.自2020年1月1日起,疫情防控重点保障物资生产企业可以按月向主管税务机关申请全额退还增值税增量留抵税额。
(五)需提供材料
《退(抵)税申请表》
(六)受理部门及联系方式
广东省电子税务局或各办税服务厅
(七)办理时限
不存在增值税涉税风险疑点等的,税务机关自受理留抵退税申请之日起10个工作日内完成审核。
二十七、疫情防控重要物资保障企业贷款贴息和技改奖励
政策点:加强对疫情防控重要物资保障企业的财政支持。对疫情防控重要物资保障企业、生活必需品保障企业的贷款予以贴息,提前复工复产的予以奖励,对通过购置生产设备及车间改造升级辅助设备的技术改造予以资金支持。
(一)贷款贴息补助
1.支持对象
我市辖区内疫情防控重要物资生产企业及其配套企业。
2.支持方式
申请支持
3.支持内容
对符合贴息条件的申报单位,对其2020年2月1日—2020年12月31日期间发生的银行贷款(合同时间和实际到账时间均应在此区间)实际发生利息的一定比例(原则上不高于同期银行贷款基准利率)给予贷款贴息。
4.支持条件
列入国家、省、市有关名单的生产应对疫情使用的医用防护服、隔离服、医用及具有防护作用的民用口罩、医用隔离眼罩/医用隔离面罩、新型冠状病毒检测试剂盒、负压救护车、消毒机、消杀用品、红外测温仪、智能监测检测系统和相关药品等重要医用物资生产企业,以及生产上述物资所需要的重要原辅料生产企业、重要设备制造企业和相关配套企业。
5.需提供材料
包括但不限于企业基础材料,与银行签订的贷款合同、贷款到账记账凭证、原始凭证等,以及银行贷款、已支付利息的记账凭证、原始凭证等有效凭证。
6.受理部门及联系方式
广州市工业和信息化局中小企业处
联系方式:郭炳蔚, 联系电话:83123857
7.办理时限
前期接受企业或银行登记,下半年启动申报。
(二)提前复工复产及技术改造一次性奖励
1.支持对象
新型冠状病毒肺炎疫情防控重要物资(包括红外测温仪、口罩、防护服、医用手术衣、护目镜等)生产保障企业。
2.支持方式
申请支持
3.支持内容
对在1月23日至1月29日期间提前复工复产的企业,每家企业给予一次性奖励10万元。
对企业在1月10日至2月29日期间购置,且在4月20日前新安装使用生产设备及车间改造升级辅助设备,按设备投资额的50%给予一次性事后奖励。每家企业最高不超过50万元。已享受此类扶持的企业不重复享受。
4.需提供材料
符合条件的企业按照1月29日印发的《广州市工业和信息化局关于组织新型冠状病毒感染肺炎疫情防控重要物资生产保障奖励资金申报的通知》的要求准备申报材料,经各区工业和信息化主管部门核查统一推荐。奖励资金申请按照特事特办原则,设备投资额不设门槛,不需企业提前进行项目备案及纳统。技术改造奖励涉及的设备投资额以实际形成有效产能的设备购置发票核定,发票日期须在1月10日-2月29日内。
5.受理部门及联系方式
受理部门:广州市工业和信息化局投资与合作处
联系方式:陈文, 联系电话:83123959
6.办理时限
提前复工复产奖励申报截止日期为2月20日,技术改造奖励申报材料截止日期为5月8日。
二十八、生活必需品保障企业贷款贴息
政策点:对生活必需品保障企业的贷款予以贴息,提前复工复产的予以奖励。
(一)支持对象
新冠肺炎防控生活必需品保障企业(包括经营生鲜产品、冷冻食品等生活必需品超市企业、农产品批发市场、城市配送企业、冷藏配送企业、冷库企业等)
(二)支持方式
申请支持
(三)支持内容
1.贷款贴息补助。对符合条件的生活必需品保障企业相关贷款实际发生利息,给予一定比例的贴息补助。
2.复工复产一次性奖励。对疫情期间一直正常营业或提前复工复产的生活必需品保障企业进行奖励。
(四)支持条件
1.申请贷款贴息补贴条件。2020年2月1日—2020年6月30日期间发生的银行贷款(合同时间和实际到账时间均应在此区间)。
2.申请复工复产一次性奖励条件。主要对从1月23日广东启动重大突发公共卫生事件一级响应开始,在疫情期间正常营业的生活必需品保障企业。
(五)需提供材料
1.申请贷款贴息
(1)企业经营许可证复印件;
(2)企业贷款贴息申请书;
(3)企业贷款合同书;
(4)各区出具推荐公函;
(5)列入国家、省、市有关名单的生活必需品保障企业佐证等材料。
(6)审核部门要求提供的其他相关材料。
2.申请复工复产一次性奖励
(1)企业经营许可证复印件;
(2)企业复工复产一次性奖励申请书;
(3)各区出具推荐公函;
(4)区商务或税务部门出具的年营业额证明等材料。
(5)审核部门要求提供的其他相关材料。
(六)受理部门
广州市商务局,81098002
(七)办理时限
2020年7月份组织开展第一批申报工作,2020年12月31日截止办理。
(八)有关说明
以上申报单位应在广州市行政区域内设立、登记,具有独立法人资格;不属于“信用中国”网站受惩戒黑名单企业。本工作指引自印发之日起实施。具体操作按照广州市商务局出台相关申报通知为准。
二十九、中小微企业出口信用保险补助
政策点:市各项产业扶持专项资金加大对中小微企业的支持力度,对受疫情影响较大的企业,在项目评审时可适当放宽财务条件。
(一)支持对象
在我市登记注册,具有对外贸易经营资格的中小微企业法人。
(二)支持方式
申请支持。
(三)支持内容
1.对中型企业(上年度出口额1000万美元至5000万美元,以省发布的具体企业名单为准)投保“新兴国际市场政治风险及附加订单风险”的,市级财政按其实际缴纳保费给予20%的补助。
2.对小微企业(上年度出口额300万美元(含)以下,以省发布的具体企业名单为准)投保“小微企业出口信保专项”的,市级财政按其实际缴纳保费给予20%的补助。
(四)支持条件
1.企业自主向经国家有关部门批准,具有出口信用保险业务资格的保险公司投保短期出口信用保险,已缴纳保费并开展出口业务;
2. 依据信用管理部门规定,企业未被列入“失信联合惩戒黑名单。
(五)需提供材料
1.中型企业专项保费申报材料:
(1)广州市商务发展专项资金促进投保出口信用保险事项申请表;
(2)保单文件(复印件加盖保险公司公章);
(3)保险费全额发票(垫付、非垫付企业均须提供复印件并加盖保险公司公章);
(4)中型企业市商务发展专项资金促进投保出口信用保险事项申请汇总表(保险公司填写并加盖公章);
(5)其他相关的材料。
2.小微企业专项保费申报材料:
(1)广州市商务发展专项资金促进投保出口信用保险事项申请表;
(2)保单文件(复印件加盖保险公司公章);
(3)保险费全额发票(垫付、非垫付企业均须提供复印件并加盖保险公司公章);
(4)小微企业市商务发展专项资金促进投保出口信用保险事项申请汇总表(保险公司填写并加盖公章);
(5)其他相关的材料。
如果是保费不由保险公司垫付的企业,还需提供:
(1)保险费通知书(非垫付类企业提供第一页复印件加盖投保企业公章);
(2)企业付款银行水单(非垫付类企业提供复印件加盖投保企业公章);
(3)营业执照复印件(非垫付类企业提供);
(六)受理部门及联系方式
广州市商务局,88902201
(七)办理时限
2020年上半年的投保项目由各相关保险公司在2020年7月申报,2020年下半年的投保项目由各相关保险公司在2021年申报。
三十、设立信用修复绿色通道
政策点:对受疫情影响暂时出现失信行为的企业,经有关当事方认可,可暂不列入联合惩戒名单。
(一)支持对象
参与防疫医用物品和生活物资生产、运输和销售的企业,出现失信行为受到行政处罚,且相关失信信息已满足“信用中国”网站和“企业信用信息公示系统”规定的最短公示期限的。因哄抬物价、囤积居奇、制售劣质医疗器材、非法经营野生动物及其制品等破坏疫情防控措施受到的行政处罚除外。
(二)支持方式
申请支持
(三)支持内容
市信用办设立信用修复绿色通道,协调国家和省有关部门快速审核、快速办理,协助企业加快完成信用修复。
(四)支持条件
企业按照《行政处罚信息信用修复绿色通道流程》提出修复申请并提交佐证材料。市信用办通过“信用中国协同工作平台”,协调加快国家、省、市三级信用修复进程。
(五)需提供材料
1.信用修复承诺书原件(须法定代表人签字并加盖公章);
2.工商营业执照复印件(加盖公章);
3.已履行行政处罚决定的证明材料(主要包括缴罚款收据等)复印件(加盖公章);
(六)受理部门及联系方式
市发展改革委信用建设协调处
联系人:廖伟,联系电话:83125928、38828206
“信用中国”网站:www.creditchina.gov.cn
(七)办理时限
自市信用办在“信用中国协同工作平台”收到企业信用修复申请及佐证材料之日起,3个工作日内完成修复程序。
附件:1.行政处罚信息信用修复绿色通道流程.doc
2.信用修复承诺书.doc
三十一、免费出具不可抗力事实性证明
政策点:对受疫情影响无法如期履行或不能履行国际贸易合同的企业,为其免费开具不可抗力事实性证明。
(一)支持对象:中小微企业
(二)支持方式:企业在线申请
(三)支持内容:免费出具不可抗力事实性证明
(四)支持条件
受疫情影响无法如期履行或不能履行国际贸易合同等符合不可抗力情况条件的各类企业。
(五)需提供材料
1.企业所在地政府、机构出具的证明/公告;
2.海陆空相关延运、延飞、取消等通知/证明;
3.出口货物买卖合同、货物订舱协议、货运代理协议、报关单等;
4.办理不可抗力的申请书(办理该证的具体情况,详细原因);
5.其他所能提供的材料。
(六)受理部门及联系方式
市贸促会法律事务部
联系人:卢晓慧,联系电话:87305356
(七)办理时限
审核通过后,一个工作日。
三十二、免费提供法律服务
政策点:建立应急公共法律服务机制,对企业受疫情影响造成的合同履行、劳资纠纷等开展专项法律服务。
(一)支持对象
中小微企业
(二)支持方式
自动享受
(三)支持内容
1.汇编涉疫法律问答。撰写、汇编当前疫情防控时期与中小微企业发展相关的法律问题解答、法律文章,以问答方式、专栏文章等形式在“广州律协”微信公众号和广州市律师协会网站(http://www.gzlawyer.org)发布;在“广州司法”“广州普法”等微信平台发布矩阵及网站进行发布,并通过抖音号、广州电视台法治频道等平台制播相关法律知识栏目,为中小微企业遇到的法律问题答疑解惑。
2.成立律师服务团。成立由305名各法律专业领域律师组成的支持中小微企业律师服务团,中小微企业通过“广州律协”微信公众号的“律·战疫”专栏获取涉疫情防控律师团专项法律服务。服务团深入企业通过对顾问单位和困难中小微企业以走访和电话询访的方式,了解企业在疫情防控期间遇到的困难,特别是合同履行、劳资纠纷等方面遇到的问题,为企业提出有针对性的法律意见。
3.提供优质公证法律服务。中小微企业搜索“智慧公证”小程序,在线申办27项“零跑腿”公证事项; 为需要办理因疫情而发生的不可抗力事件公证提供快捷服务。
4.推出疫情应急法律服务平台。组织1200多名律师24小时在法律服务平台免费为中小微企业复工复产可能发生的合同、融资、劳资、物业租赁等纠纷提供法律咨询,组织30名公证员为有需要的企业和企业主提供不可抗力事件、证据保全公证办理等相关咨询和法律解答。中小微企业可通过“广州微司法行政”小程序,点击“广州市司法局疫情应急法律服务平台”进入咨询,或关注“广州司法行政”微信公众号,点击底部菜单“战疫律师”进入咨询。
5.涉疫矛盾纠纷调解工作指引。中小微企业可以通过“羊城慧调解 ”微信小程序,寻求线上调解方式化解矛盾纠纷;全市调解组织主动深入企业开展涉企矛盾纠纷调解,引导劳资之间、企业之间互相理解,共克时艰;组织人民调解专家发挥法律特长,为企业提出涉疫合同履行、劳动争议等问题的解决方案;分期制定“疫情防控期间人民调解工作指引”,中小微企业可在“广州司法行政”微信公众号或广州市司法局网站(http://sfj.gz.gov.cn/index2.html)信息公开栏下载。
6.提供法律援助工作指引。全市法律援助机构启动疫情法律援助专项行动,引导法援申请人与企业以和解、调解方式快速解决劳资纠纷;建立疫情防控期间劳动争议法律援助专项工作组,制定疫情防控期间劳动争议法律援助事项业务指引,可在“广州司法行政”微信公众号或“广州市法律援助”小程序获取。
(来源:广州市人民政府)



●速看 | 从韩国、意大利、伊朗、日本等疫情严重国家到粤,须隔离14天!
●广东省鞋材行业协会应对新型冠状病毒疫情助力会员企业复工复产、健康发展的工作实施方案
●广州4号通告:居家隔离人员违反规定将转为集中隔离,电影院等密集区域仍将暂缓开放
●【重要提醒】3月1日至5月31日小规模纳税人征收率从3%降为1%!需完成增值税发票开票软件升级后再开票
分享我们
点击右上角按钮,即可将本文分享给好友或者朋友圈
关注我们
微信订阅号:gdsma2007
微信名称:广东省鞋材行业协会
了解我们
地址:广州市广园西路21号新濠畔万豪鞋材广场六楼1616室
电话:020-86573868
传真:020-86556475


扫
码

关
注

