大数跨境

第127届广交会网上举办参展指引•之八、九

第127届广交会网上举办参展指引•之八、九 广东省鞋材行业协会
2020-06-05
1
导读:第127届广交会网上举办参展指引•之八

5月31日,外贸中心召开了第127届广交会网上举办第二场参展商视频培训会。


本次培训会围绕三部分内容展开:一是参展商直播间操作演示;二是参展商供采对接模块功能介绍;三是就如何完善网上企业展示中心提出若干建议。同时还补充了有关参展商账号管理的新内容,并对近期收集到的操作使用热点问题进行了解答。



来源:外贸中心

往 期 回 顾

广东省鞋材行业协会入会邀请函

2020春夏新品推介(八)

2020春夏新品推介(七)

2020春夏新品推介(六)

2020春夏新品推介(五)

2020春夏新品推介(四)

2020春夏新品推介(三)

2020春夏新品推介(二)

2020春夏新品推介(一)

【协会动态】逆市转型,疫境突破,走访我会副会长单位——广州市鸿亿织带服饰有限公司

【会员风采】我会常务理事单位——佛山市南海起弘鞋材有限公司

【会员风采】我会理事单位——东莞市南欣鞋材贸易有限公司

【协会简讯】助力复学,援助巴铁,奉献爱心,汇聚光亮——我会副会长单位广州云祥国际货运代理有限公司在行动

【声明】内容源于网络
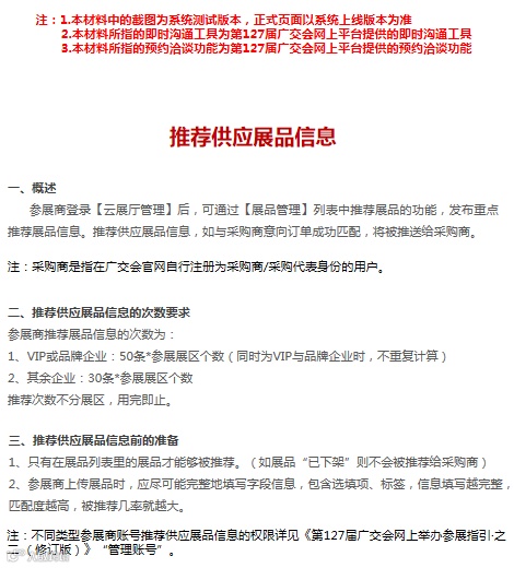
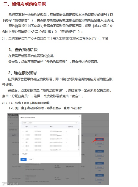
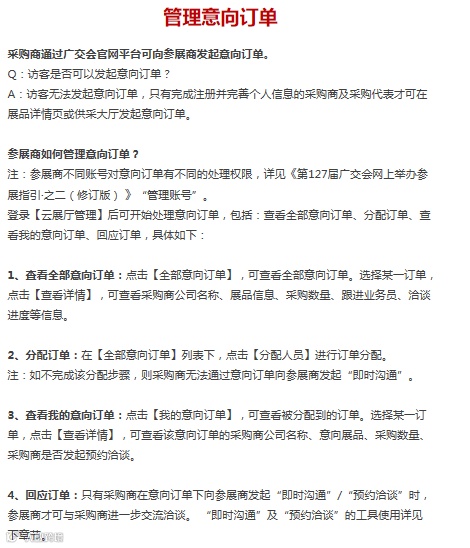
0
0
广东省鞋材行业协会
内容 2141
粉丝 0
广东省鞋材行业协会
总阅读574
粉丝0
内容2.1k