
政策解读
_ Policy interpretation _
-海关核查领域采信第三方
出具报告制度改革试点-
01
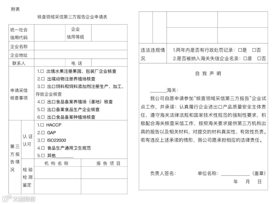
出境水果注册果园、包装厂企业核查
02
出境动物注册养殖场核查
03
出口饲料和饲料添加剂注册生产、加工、存放企业核查
04
出口备案食品生产企业核查
05
食品备案种植场核查
06
出口食品备案养殖场(基地)核查
法律
1.《中华人民共和国食品安全法》第四十八条、第八十四条
2.《中华人民共和国进出口商品检验法》第三条、第八条、第二十二条、第二十三条
3.《中华人民共和国农产品质量安全法》第二十六条、第三十五条、第四十四条
行政法规
1.《中华人民共和国进出口商品检验法实施条例》第八条、第三十八条
2.《国务院关于加强食品安全等产品安全监督管理的特别规定》第五条、第七条、第十七条
部门规章
1.《出入境检验检疫风险预警及快速反应管理规定》(海关总署令〔2018〕第238号-22)
2.《进出口商品检验鉴定机构管理办法》(原质检总局令〔2016〕第180号)
3.《进出口商品抽查检验管理办法》(海关总署令〔2018〕第238号-29)
4.《进出口食品安全管理办法》(海关总署令〔2021〕第249号)
5.《进出口饲料和饲料添加剂检验检疫监督管理办法》(海关总署令〔2018〕第243号-30)
6.《出境水果检验检疫监督管理办法》(海关总署令〔2018〕第243号-27)
上海、大连、南京、厦门、青岛、济南、广州、黄埔、成都、西宁海关。
便利高效
在企业完全自愿的前提下开展,不得有任何形式的收费或强制要求企业提供第三方报告。
风险可控
因地制宜、分步推进、动态调整,实现试点过程可控、风险可控。
改革协同
已委托中国检验检疫科学研究院开展相关课题研究。
被核查企业需要提交《核查领域采信第三方报告企业申请表》(见下图)及相关自我声明材料,并承诺对提交材料的真实性、有效性负责。
图:《核查领域采信第三方报告企业申请表》
以上内容仅供参考
来源“12360海关热线”

