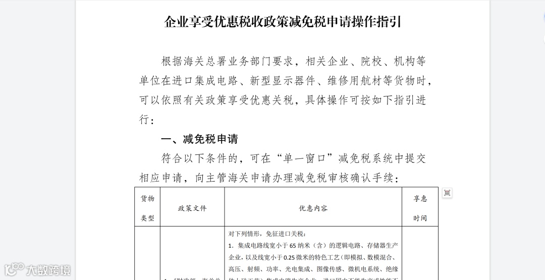
请查阅减免税操作指引
各享惠主体单位可通过国际贸易单一窗口“服务支持”-“用户手册”-“减免税模块”查看《企业享受优惠税收政策减免税申请操作指引》。
请申报时注意享惠提醒功能
各享惠主体单位通过国际贸易单一窗口/互联网+海关“一体化网上办事服务平台”申报征税进口相关政策免税商品清单内的货物时,系统将自动提醒该货物可能符合减免税条件,享惠主体可按规定向主管海关办理减免税审核确认手续。
请联系海关办理手续
1、各享惠主体单位在申报环节收到系统自动提醒后,请及时与主管海关联系,咨询、办理减免税审核确认手续。
科技创新、民用航空维修用航材的享惠主体单位请联系中关村海关减免税管理科(联系电话:010-85735042)
集成电路、新型显示器件、重大技术装备的享惠主体单位请联系亦庄海关减免税管理科(联系电话:010-85735372)
2、为保障各主体单位充分享惠,也请大家告知委托代理公司按照系统提醒信息办理相关手续。

