在山东和江苏进出口危险品的企业,近期务必留意相关港口关于危险品装卸的调整通知,否则极有可能导致货物到港无法清关。

据悉,2019年4月23日,为庆祝中国人民解放军海军成立70周年,中国海军将在山东青岛外海举行国际阅舰式。
重大活动期间,青岛港港口将对危险货物采取临时管控措施。

(临时管控通知)
青岛港重大活动期间
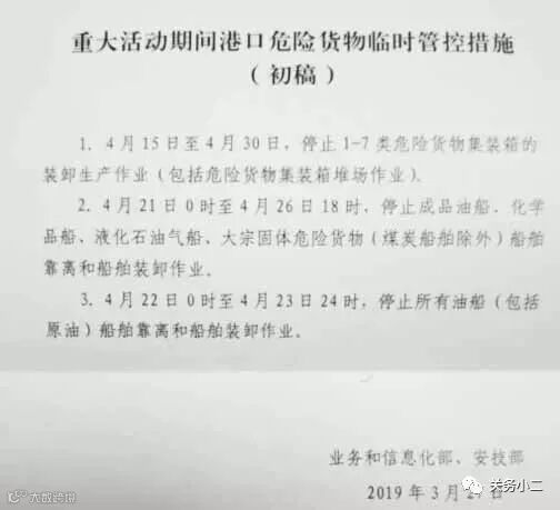
港口危险货物临时管控措施(初稿)
1.4月15日至4月30日,停止1-7类危险货物集装箱的装卸生产作业(包括危险货物集装箱堆场作业)。
2.4月21日0时至4月26日18时,停止成品油船、化学品船、液化石油气船、大宗固体危险货物(煤炭船舶除外)船舶靠离和船舶装卸作业。
3.4月22日0时至4月23日24时,停止所有油船(包括原油)船舶靠离和船舶装卸作业。
小二君温馨提示:鉴于重大活动期间临时管控,近期有危险品货物在青岛港装卸的货主货代们,尽量安排4月14号之前的船期或者安排5月出运,也可以选择通过上海港出运危险品。

近期,江苏连续发生两起重大生产安全事故,在全国引起剧烈反响。目前,全国正在严查化工企业安全生产隐患,受事故影响,港口码头危险品装卸作业也更加严格。
4月1日,张家港永嘉集装箱码头有限公司发布通知,张家港码头自4月1日起暂停危险品装卸作业(除通知中19种危险品)。具体通知如下:

关于危险品作业调整的通知
尊敬的客户:
根据张家港市环境保护局要求,目前我公司只能作业以下19种联合国编号的危险品:油漆(1263)、丙烯酸乙酯(1917)、丙烯酸丁酯(2348)、异戊烯(3295)、溶剂油(1268)、树脂溶液(1866)、丙醇(1274)、三氧化铬(1463)、氨基苯酚(2512)、氧化铅(2291)、邻硝酸氯化苯(1578)、农药(3349)、丙烯酸(2218)、烷基苯酚(3145)、溴(1744)、胺类(2734)、对环境有害物质(3082)、加温液体(3257)、锂蓄电池(3090),其他危险品暂停装卸作业。
在场进口危险品,请各位客户于4月15日前提箱出场,在场出口危险品,请尽快安排装船出运。
我司正与相关管理部门沟通协调,如有进展,将在第一时间通知各位。
张家港永嘉集装箱码头有限公司
2019年4月1日
小二君温馨提示:近期,因危险化学品安全造成的重大事故频发,港口码头对危险品装卸作业将会越来越严格。目前,张家港码头已经暂停部分危险品装卸作业,危险品货主货代们需提前做好相关安排,或选择上海港等附近港口出运危险品,以免影响正常通关。
什么是危险品
危险品顾名思义就是具有危险性质的物品。是易燃、易爆、有强烈腐蚀性、有毒和放射性等物品的总称。如汽油、炸药、强酸、强碱、苯、萘、赛璐珞、过氧化物等。运输和贮藏时,应按照危险品条例处理。
危险品主要分为哪几类?
国家按照其危害特性,主要分为九个大类。
第一大类:爆炸品,指在外界作用力下能发生剧烈的化学反应,瞬间产生大量的气体和热量,使周围的压力急剧上升,发生爆炸,对周围人员财产安全造成损害的物品。如烟花爆竹等。
第二大类:压缩气体和液化气体,指压缩的、液化的或加压溶解的气体。这类物品当受到外界不可控力的时候,容器内压力急剧增大,致使容器爆裂,物质泄漏、爆炸的压缩液化气体。如天然气等。
第三大类:易燃液体,指在常温下易挥发,其蒸气与空气混合能形成爆炸性混合物。如汽油、乙醇等。
第四大类:易燃固体、自燃物品和遇湿易燃物品,这类物品易于引起火灾。如硫磺、樟脑等。
第五大类:氧化剂和有机过氧化物,这类物品具有强氧化性,易引起燃烧、爆炸。如过氧化镁、硝酸盐等。
第六大类:毒害品,指进入生物肌体后,累积达到一定的量能与体液和组织发生生物化学作用或生物物理作用,危及生命体安全的物品。如煤气、二氧化硫等。
第七大类:放射性物品就是含有放射性核素,并且物品中的总放射性含量高于国家规定值的物品。如核铀等具有放射性元素的物品。
第八大类:腐蚀品,指能灼伤动物组织并对金属等物品造成损伤的固体或液体。如硫酸、盐酸等。
第九大类:其他危险品,指存在危险但不能满足其他类别定义的物质和物品。例如电池组等。
文章转自:临沂市场采购贸易

临沂商城工程物资市场展示服务中心
临沂商城工程物资市场隶属于国有控股企业临沂商城有限责任公司,是临沂商城集群中规范经营典范。市场位于临沂商城的核心区,是2016年9月,经国家商务部、发改委等八部委批准的国家级市场采购贸易方式试点市场,也是山东省唯一一家试点市场。

市场共占地600亩,建筑面积40万平方米,共有商户2000多家,主营商品涵盖各类板材、装饰材料、五金建材、机械配件、电线电缆、水暖器材、家具办公、安全防护等几十个大类、上万个品种,年交易额300多亿元。商品国内辐射20多个省市自治区,外贸出口美国、印度、俄罗斯以及东南亚、南美、北非等30多个国家和地区。

临沂商城工程物资市场展示服务中心,使用面积2万平方米,具有三大功能:一是供应商、采购商和外贸代理商经营主体集聚;二是各类商品展示;三是一站式综合配套服务。

市场采购贸易方式
市场采购贸易方式这一国家级试点政策,是指由符合条件的经营者在经国家商务主管部门认定的市场集聚区内采购的、单票报关单商品货值15万美元(含)以下,并在采购地办理出口商品通关手续的贸易方式。

如果您想了解最新的市场动态或者商品详情,请关注市场微信公众号和沂采通,如果您需要咨询政策或者了解政府相关内容,请关注临沂商城管委会微信公众号和市场采购贸易订阅号。
从这里
走向世界
往期回顾



