
报名了!
2022年跨境电商创业人才培育工程开始招生
为贯彻落实国家对中国(杭州)跨境电商综试区的要求,中国(杭州)跨境电子商务综合试验区建设领导小组办公室牵头主办的跨境电商人才培育工程创业班,其宗旨是:激发杭州跨境电子商务升级发展的社会合力,提升跨境人才的实操运营能力,抓住主流平台,把握主要工具,掌握关键技术,关注人才多元创新能力、数据分析能力的构建。欢迎广大富阳企业报名参加。现将有关事项通知如下:
01
培训详情
一、实施单位
主办单位:杭州跨境电商综试办
承办单位:浙江外服国际教育培训中心
二、培训内容
课程内容设置以培养一支理论与实操相结合,开拓思维、面向实务,以系统实操课程为切入点,讲深讲透,培养符合跨境行业发展要求,具有跨境平台专业化经营的人才队伍。基于“电商直播”与“独立站”平台实操开展10天线下课程培训。同时安排沙龙、企业走访等活动,拓展跨境经营的思路与战略,推动卖家进行持续的产品创新和升级。
三、培训对象
杭州市内重点电商企业、传统制造企业、传统外贸企业的运营管理人员。
四、班次规模
班级现场教学60人(每家企业限一个名额)。
五、时间安排
2022年9月——2022年11月,共计授课10天,安排每月授课,各周周五、六,如有变动会提前通知。
六、培训地点
杭州天际大厦17楼、各跨境电商园区内。
七、培训费用
参训学员免收培训费(食宿交通费用自理)。
02
报名方式
八、报名方式
将报名材料于9月9日(本周五)17:00之前发送至邮箱xcc@zfsc.com,同时抄送邮箱363741680@qq.com。
报名材料如下:1.2022年跨境电商创业人才培育工程报名表两份(一份word版本,用于报名信息统计;一份pdf扫描版本,需单位盖章)2.企业营业执照一份;3.个人身份证电子版一份;4.个人电子1寸照。
注:点击二维码下载报名表
2022年跨境电商创业人才培育工程报名表下载
九、报名须知
报名学员需保证到课率,学习期间请假累计总次数不超过三次(半天算一次),超过三次将做退学处理联系地址:杭州市中河中路250号改革月报大楼4楼联系电话:薛老师:0571-87240866,15858261962。
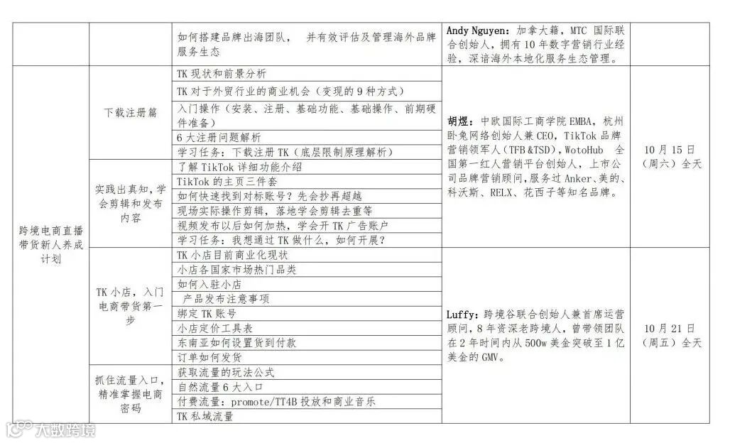
2022年跨境电商创业人才培育工程培训班课表
往期精彩

