
欢迎广大富阳企业
踊跃报名
跨境电商精英人才培育工程
主办单位:
杭州跨境电商综试办
杭州市经信局
杭州市工商联
杭州市贸促会
承办单位:
杭州企业品牌发展促进会
跨境百人会
招生简介
培训对象
1、杭州市重点制造企业
2、杭州市传统外贸企业
(2021年传统外贸出口额超过1000万人民币)
3、中国(杭州)跨境电商综试区范围内,重点服务企业的董事长、总裁、总经理。
注:每家企业只限一个名额
1
招生人数:招生50人
培训时间 :2022年7月-10月(课程总时间为13天,一般安排每月授课2次,每次2天周五、周六授课)
培训地点:待定
培训费用:参训学员免收培训费(食宿交通费用自理)
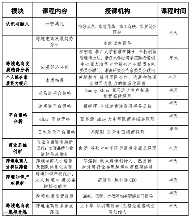
课程设置
针对在杭跨境电商的发展现状与需求,结合互联网时代特征和当前国家发展战略和政策趋势,立足“跨境电商”发展现状和未来趋势,把握关键节点,从产业发展、品牌战略、团队管理、股权融资、国际物流、知识产权等方面提升学员专业知识的同时,结合案例分析、实地考察交流、现场教学等环节全方位提升学员的综合实操能力。
模块化培训
2022跨境电商人才培育工程第十期培训班包括模块:名师授课、素质拓展、班级游学。通过设置丰富实用的培训课程,结合党政界、企业界、知识界、媒体界四界联动的特色优势,为全市跨境电商企业搭建学习、交流、成长和后续服务为一体的服务体系,培育一批有影响、有社会责任的跨境电商人才。
往期课程表供参考:


往期精彩





