又到周末啦!这周国家发布了哪些重要政策?又发生了哪些经济大事件?小惠带你一一回看!
1、2030年,“健康中国”原来是这个样子!
中共中央、国务院日前印发《“健康中国2030”规划纲要》规划纲要提出,到2030年,我国主要健康指标进入高收入国家行列,人均预期寿命较目前再增加约3岁,达到79岁。

作为推进健康中国建设的宏伟蓝图和行动纲领,纲要明确了健康中国建设的目标:到2020年,建立覆盖城乡居民的中国特色基本医疗卫生制度,健康素养水平持续提高,健康服务体系完善高效,人人享有基本医疗卫生服务和基本体育健身服务,基本形成内涵丰富、结构合理的健康产业体系,主要健康指标居于中高收入国家前列。
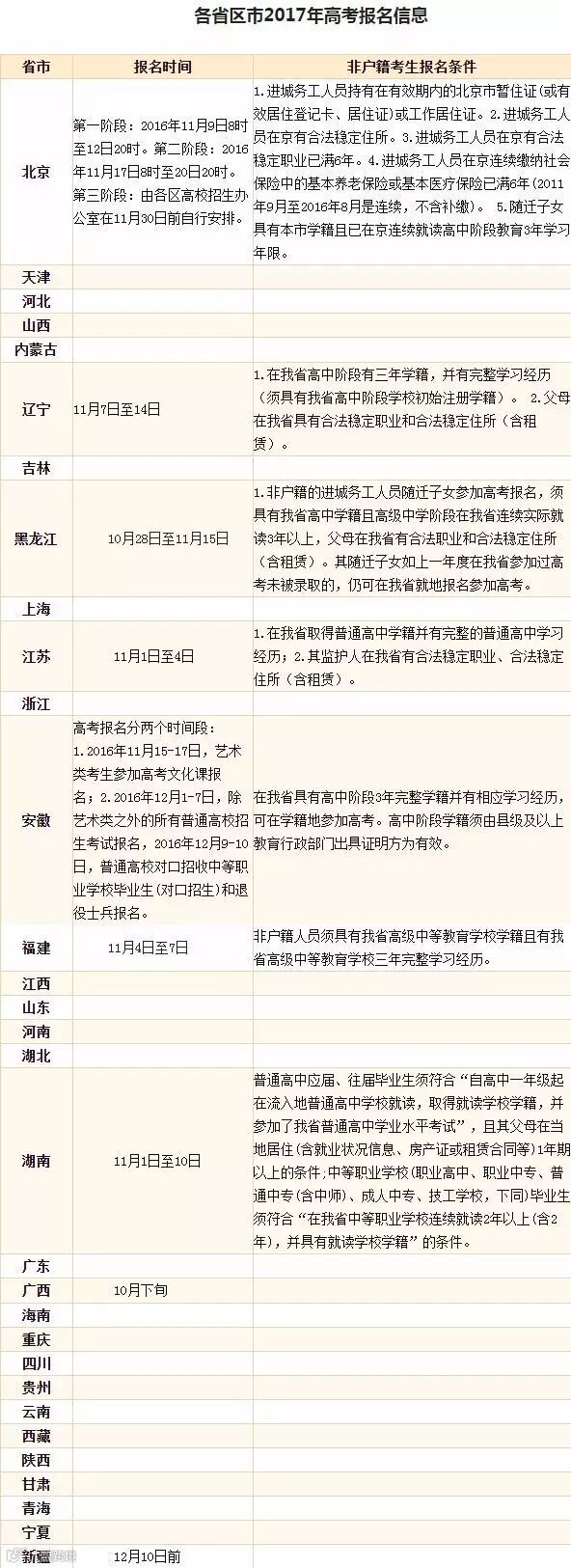
2、9省市高考报名时间确定
据悉,目前北京、江苏和安徽等9个省市已公布2017年高考报名时间。从公布情况看,高考报名时间主要集中在11月份。
具体情况如下图↓↓

3、银监会对楼市发声,要求严控房地产金融业务风险
银监会官网10月22日发布中国银监会三季度经济金融形势分析会内容。
会议提出,银行业金融机构要持续提高风险管理水平,有效化解产能过剩领域信贷风险;严控房地产金融业务风险,严格执行房地产贷款业务规制要求和调控政策,审慎开展与房地产中介和房企相关的业务,规范各类贷款业务管理,严禁违规发放或挪用信贷资金进入房地产领域,加强理财资金投资管理,严禁银行理财资金违规进入房地产领域,加强房地产信托业务合规经营;强化流动性风险管理,加强同业、理财和投资等业务管理,合理匹配资产负债的期限结构;并严防外部风险向银行业传染蔓延。

4、特困人员认定办法公布,救助供养制度更公开

民政部近日公布《特困人员认定办法》。办法重点对认定条件、认定程序、特困人员生活自理能力评估标准作出了具体规定。在认定条件方面,办法对适用于特困人员认定工作的“三无”,即无劳动能力,无生活来源,无法定赡养、抚养、扶养义务人或其法定义务人无履行义务能力等具体情形进行了明确。
办法明确,收入总和低于当地最低生活保障标准,且财产符合当地特困人员财产状况规定的,应当认定为本办法所称的无生活来源。在认定程序方面,办法参照最低生活保障审核审批办法,细化实化了特困人员救助供养申请、受理、审核、审批等环节的工作要求。
5、800公里以下航线票价放开,特价短途机票将变多
由中国民用航空局、国家发展改革委发布的《关于深化民航国内航空旅客运输票价改革有关问题的通知》(以下简称通知)将于11月1日起实施,通知要求进一步扩大市场调节价航线范围,800公里以下航线、800公里以上与高铁动车组列车形成竞争航线旅客运输票价交由航空公司依法自主制定。

同时,通知规定,航空公司制定、调整市场调节价航线的具体票价种类、水平、适用条件,至少提前7日向社会公布。在全票价基础上,航空公司各航线票价上调幅度累计不得超过10%,每航季不得超过10条票价上调航线。
6、网购维权更容易,工商总局开展网络消费维权重点领域监管执法

国家工商总局近日发布消息称,将用3年左右时间,开展网络消费维权重点领域监管执法,有效遏制互联网领域侵权假冒行为,进一步提升网络消费维权工作水平。
工商总局要求,将网络商品质量抽检纳入各地的年度抽检计划,统筹安排。突出数码电子、家用电器等网购热销、消费者反映问题集中的重点商品,有针对性地开展网络商品抽检。同时,监管要坚持问题导向,依法查处网络商品质量违法案件,加大对网络商品经营者销售不合格商品违法行为的处罚力度,责令其立即停止销售,删除违法商品信息。
涉及有危及人身、财产安全且不符合强制性标准的商品,同时要求有关的网络交易平台提供者立即屏蔽违法店铺或商品信息、停止提供对相关商品的交易平台服务。
7、民航局正式宣布:三星Note7不能上飞机了!
10月26日,民航局官网发布公告:为确保航空运输安全,从2016年10月27日起,民航局严禁旅客和机组成员随身或在手提行李中携带三星Galaxy Note 7手机;严禁将三星Galaxy Note 7手机放入托运行李中托运;严禁将三星Galaxy Note 7手机作为航空货物收运。
民航局要求航空公司及其地面服务代理人、航空销售代理人在售票、办理乘机手续、货物收运等环节针对上述规定内容履行告知义务。对于违反上述规定者,公安机关、民航行政机关将根据情节,依照国家有关法律、法规严肃处理。
1、28省份前三季GDP成绩单出炉,其中有24省份GDP增速高于全国。目前来看,重庆表现最佳,上半年增速10.7%,较全国高4个百分点。
2、发改委:1-9月,全国全社会用电量累计43885亿千瓦时,同比增长4.5%,增速比上年同期提高3.7个百分点,全国电网工程完成投资3566亿元,同比增长31.6%。
3、财政部:9月,全国共销售彩票320.71亿元,比上年同期增加29.93亿元,增长10.3%;1至9月累计,全国共销售彩票2897.38亿元,同比增加178.39亿元,增长6.6%。
4、商务部:上半年农村网络零售额超过3100亿元。其中,实物型的网络零售额超过2000亿元,非实物商品的网络服务零售额超过1100亿元。
5、证监会:9月A股首次发行金额达150.82亿元,为年内第二高,仅次于8月的278.22亿元;9月A股定增募资额达1245.09亿元,仅次于1月的1660.18亿元。
6、央行公布前三季度地区社会融资规模增量统计数据,广东前三季度社会融资规模增量16322亿元,排名第一;江苏、北京分列二、三位。
7、银监会:截至9月末,银行业金融机构总资产217.3万亿元,同比增长15.7%。9月末银行业金融机构总负债200.4万亿元,同比增长15.5%。
8、报告称,愿意留在一线城市的应届毕业生从三年前的51%降至今年的36%,44%的应届生希望选择二线城市工作,相比去年增加了8个百分点。
9、数据显示,10月前23天,中国主要的54座城市合计签约商品房住宅近19.13万套,而9月同期签约为21.69万套,成交量环比下跌12%,蔓延中国20多地的楼市调控大潮威力初显。
10、胡润女富豪榜发布:富华国际集团董事长陈丽华以财富505亿元首次成为中国女首富,为胡润女富豪榜11年来诞生的第五位女首富;碧桂园董事长杨惠妍以财富485亿元位居第二;蓝思科技董事长周群飞以财富450亿元位居第三。(来源:经济日报)
☞ 个个影响你我生活,这8条新政一定要收好!丨一周经济大事回看
☞ 财经 | 中资再度竞购澳洲最大牧场 国内高端医疗设备市场超80%份额由跨国公司垄断
☞ 在岸离岸利差扩大人民币套利交易升温 美媒称中企收购欧洲尖端技术公司引担忧


