去年以来,我市房地产市场保持了平稳健康的发展态势,但近期也出现了部分区域市场过热、房价上涨偏快等问题。为进一步贯彻落实国家有关房地产市场的调控政策,坚持“房子是用来住的,不是用来炒”的定位,按照“综合施策、分类调控”原则,今天,市政府办公厅下发《保持和促进房地产市场平稳运行的通知》(甬政办发[2017]50号)。同日,市住建委、市国土资源局、市地税局、市人社局联合下发《关于落实住房限购政策有关事项的通知》。
根据两份通知,我市从4月24日起正式施行住房限购、限贷政策,并同步调整公积金贷款政策。

划 重 点!
限购范围:机场路—鄞州大道—福庆南路—甬台温高速—盛莫路—聚贤路—甬江—世纪大道—东昌路—望海南路—北环路所围区域。
本市户籍居民家庭(含部分家庭成员为本市户籍居民的家庭)在海曙区、江北区、鄞州区行政区域内拥有2套及以上住房的,非本市户籍居民家庭在海曙区、江北区、鄞州区行政区域内拥有1套及以上住房的或不能提供自购房之日起前2年内在本市累计缴纳1年以上个人所得税或社会保险缴纳证明的,暂停在限购区域内购买住房(含新建商品住房和二手住房)。
对在限购区域内拥有1套住房且相应购房贷款未结清的居民家庭,为改善居住条件再次申请商业性个人住房贷款购买限购区域内普通住房,最低首付款比例由30%调整为40%。在限购区域内,居民家庭首次购买普通住房申请商业性个人住房贷款,最低首付款比例由20%调整为30%;
2017年4月24日,暂停海曙区、江北区、鄞州区商品房买卖网签系统及二手房买卖网签系统。2017年4月25日8时起恢复网签。
限购
一、住房限购范围
此次住房限购涉及海曙区、江北区、鄞州区,具体范围为:机场路-鄞州大道-福庆南路-甬台温高速-盛莫路-聚贤路-甬江-世纪大道-东昌路-望海南路-北环路范围内的住房(包括商品住房和二手住房)。
属于限购区域内的新建商品住房项目名单见附件1,也可登陆:中国宁波住宅与房地产网http://www.cnnbfdc.com/查询。
限购区域范围图示:

二、限购的主体、资格和限购主要内容
(一)可在限购区域内购买住房的本市户籍居民家庭
在本市海曙区、江北区、鄞州区行政区域内已拥有1套住房的本市户籍居民家庭,在限购区域内暂定限购1套住房。
本市户籍居民及家庭包括:
1、本市户籍居民家庭是指全部或部分成员为本市户籍居民的家庭。
2、拥有宁波大市范围内户籍的人员。
3、本市户籍人员因求学,户籍迁出本地的,在求学期间购买限购区域住房,能提供因求学原因将本市户籍迁往外地的证明的,视同本市户籍居民。
4、 驻甬部队现役军人在提供有效身份证明和团级及以上单位出具的购房家庭全部成员相关户籍证明后,视同本市户籍居民。
5、本市户籍人员在外地服兵役的,在提供相关证明后,视同本市户籍居民。
6、外地在宁波市范围内就读的学生,能够提供就学所在地户籍证明的,视同本市户籍居民。
(二)可在限购区域内购买住房的非本市户籍居民家庭
在本市海曙区、江北区、鄞州区行政区域内无住房的非本市户籍居民家庭,自购房之日起前2年内在本市累计缴纳12个月以上个人所得税(含零申报)并取得书面证明的,在限购区域内暂定限购1套住房。
在本市海曙区、江北区、鄞州区行政区域内无住房的非本市户籍居民家庭,自购房之日起前2年内在本市累计缴纳12个月以上社会保险并取得书面证明的,在限购区域内暂定限购1套住房。
(三)暂停在限购区域内购买住房的居民家庭
1、在本市海曙区、江北区、鄞州区行政区域内已拥有2套及以上住房的本市户籍居民家庭,暂停在限购区域内购买住房。
2、在本市海曙区、江北区、鄞州区行政区域内已拥有1套及以上住房的非本市户籍居民家庭,暂停在限购区域内购买住房。
3、不能提供自购房之日起前2年内在本市累计缴纳12个月以上个人所得税(含零申报)或社会保险证明的非本市户籍居民家庭,暂停在限购区域内购买住房。
以上(一)、(二)、(三)中所指的家庭,其成员包括购房人、配偶及未成年子女。
三、已有住房的界定
居民家庭已有住房包括该家庭成员已完成不动产登记的住房、购买并已经进行房屋买卖合同网签的住房,住房是指国有土地上的商品住房和二手住房。
四、购房交易时间认定
商品住房、二手住房买卖以房屋交易管理部门信息系统网签合同时间为准。
限贷
根据中国人民银行有关规定,经宁波市金融机构市场利率定价自律机制决议通过,限购区域住房信贷政策调整如下:
(1)在限购区域内,居民家庭首次购买普通住房申请商业性个人住房贷款,最低首付款比例由20%调整为30%;
(2)对在限购区域内拥有1套住房且相应购房贷款未结清的居民家庭,为改善居住条件再次申请商业性个人住房贷款购买限购区域内普通住房,最低首付款比例由30%调整为40%。
公积金贷款政策调整
(1)住房公积金缴存职工家庭购买首套自住住房,或拥有1套住房并已结清相应购房贷款,为改善居住条件再次申请住房公积金贷款购买第2套自住住房的,商品住房贷款最低首付款比例由20%调整为30%,二手住房贷款最低首付款比例由30%调整为40%。
(2)连续缴存住房公积金满2年的职工,首次申请住房公积金贷款购买家庭首套自住住房的,最高贷款额度由100万元/户调整为80万元/户,其他住房公积金个人住房贷款的最高贷款额度统一调整为60万元/户。
增加住宅有效供应
(1)2017年全市计划供应住宅用地1028公顷,比2016年供应量增长26%。各地应在2017年4月底前向社会公布年度本地住宅用地出让计划。对房价上涨预期较大区域,各地应尽快增加住宅用地供应,加快土地投放速度。要优化供地结构,提高适建中小套型的住宅用地供应比例,优先保障保障性安居工程土地供应。
(2)各地要组织开展已出让土地专项检查,督促房地产开发企业按照土地出让合同约定时间开工建设,加快在建项目建设进度,增加市场供应。
(3)完善土地出让竞价方式,当溢价率达到100%时,自动转入竞配保障性住房。
加大市场监管力度
(1)严格执行商品房预售许可制度。对未达到预售许可条件的房地产项目,各地住房城乡建设行政主管部门一律不得发放商品房预售许可证。对取得预售许可的房屋,房地产开发企业必须在15个工作日内,一次性公开全部房源对外销售。禁止捂盘惜售或一次性开盘后不同区域房源采取差别优惠等形式的变相捂盘惜售。
(2)建立住房销售价格备案制度。房地产开发企业在领取商品住房预售许可证或办理现房销售备案前,应向价格行政主管部门办理价格备案手续。申报价格须真实合理,房地产开发企业申报的价格明显过高的,价格行政主管部门可以不予办理备案手续。未办理价格备案手续的,住房城乡建设行政主管部门不得发放预售许可证,不予办理现房销售备案。新建商品住房实际销售价格高于备案价格的,由价格行政主管部门责令限期整改,整改期间暂停其网上签约。对违反明码标价和收费公示规定,或者利用标价形式和价格手段进行价格欺诈的,由价格行政主管部门依法予以严肃查处。
(3)完善房地产市场监管制度。各地要加大日常监管力度,增加对企业和楼盘的巡查频次,对发现的违法违规行为及时进行查处和督促整改。近期,在全市集中开展一次房地产市场秩序专项整治,整治对象包括房地产开发企业和房地产中介机构,重点查处违规预定(预购)或收取定金、预售款等费用、不执行明码标价规定、捂盘或变相捂盘惜售、发布虚假广告或房源、哄抬房价或乱涨价、制造虚假信息恶意炒作、违规中介等行为,查处结果要向社会通报和曝光。
镇海区、北仑区、奉化区和余姚市、慈溪市、宁海县、象山县可按照“因情施策、分类调控”原则,结合当地实际,研究有关调控措施,报市政府备案。
限购后买房须知
一、限购区域内购买住房的基本流程
(一)非本市户籍居民纳税或社保证明的取得
若选择纳税证明,非本市户籍居民可到纳税申报地地方税务部门申请出具个人所得税缴纳证明,工资薪金所得也可登陆“宁波财税网”http://www.nbcs.gov.cn/自助打印个人所得税缴款凭证。
若选择社保证明,非本市户籍居民可到社会保险缴纳地社会保险经办机构申请出具社会保险缴纳证明。
(二)家庭住房情况核查申请
购房人向不动产登记机构和房屋交易管理机构联办查询窗口提出家庭住房情况核查申请,并提交以下资料:
1、《购房家庭住房情况申报表》;
2、户籍证明及家庭成员身份证明(原件及复印件);
3、非本市户籍购房人还应提交个人所得税或社会保险缴纳证明(原件)。
(三)查询及证明出具
联办查询窗口查询并出具《宁波市不动产登记信息查询结果》(两份,原市三区和鄞州区查询结果各一份)和《宁波市住房交易合同网签情况记录》(一份)。
(四)住房买卖合同网签
房地产开发企业通过核查《宁波市不动产登记信息查询结果》(两份)和《宁波市住房交易合同网签情况记录》(一份)确认购房人的购房资格。符合条件的,与购房人网签商品住房买卖合同。
购买房屋为二手住房的,房屋交易管理机构窗口工作人员或经纪机构工作人员通过核查《宁波市不动产登记信息查询结果》(两份)和《宁波市住房交易合同网签情况记录》(一份)确认购房人的购房资格。符合条件的,为其提供网签服务。
(五)申请合同备案
商品住房买卖合同网签后,房地产开发企业携带合同、《宁波市不动产登记信息查询结果》(两份)和《宁波市住房交易合同网签情况记录》(一份)到房屋交易管理机构办理合同备案;二手住房买卖合同网签后,自行成交的由买入方、经经纪机构居间成交的由经纪机构工作人员持合同、《宁波市不动产登记信息查询结果》(两份)和《宁波市住房交易合同网签情况记录》(一份)到房屋交易管理机构办理合同备案。
(六)核查及备案
房屋交易管理机构工作人员依据《宁波市不动产登记信息查询结果》(两份)和《宁波市住房交易合同网签情况记录》(一份)核查购房人的购房资格。符合购房条件的,予以备案;不符合购房条件的,不予备案。
(七)纳税和登记
交易双方凭经备案的合同及其他资料,办理纳税及不动产登记手续。
二、特别注意事项
(一)2017年4月24日,暂停海曙区、江北区、鄞州区商品房买卖网签系统及二手房买卖网签系统。2017年4月25日8时起恢复网签。
(二)2017年4月24日,市行政服务中心不动产登记服务大厅暂停受理尚未网签的房屋买卖转移登记业务,已经网签的可继续办理。
(三)2017年4月24日起,网签的房屋买卖合同均须经房屋交易管理机构备案后,方可纳税申报及申请不动产登记。
(四)购房人在上述限购区域内购买住房,需特别注意是否符合政策规定的限购条件,违反限购政策的,房屋交易管理机构将不予办理合同备案,不动产登记机构将不予受理不动产登记申请。
三、限购政策涉及的有关机构、部门办公地址及联系方式
(一)需要办理社会保险缴纳证明的,社会保险经办机构名称、地址详见附件2。
(二)需办理个人所得税缴纳证明的,地方税务机构名称、地址详见附件3。
(三)需办理住房情况查询证明的,查询及出具证明的机构、地址及联系方式为:
1、市不动产登记服务中心和市房产市场管理中心联办查询窗口 地址:鄞州区河清南路26号市住建委大厦东侧裙楼一楼,电话:89180573。
2、鄞州区不动产登记服务中心和鄞州区房屋交易管理机构联办查询窗口 地址:鄞州区惠风东路228号一楼窗口,电话:87419116,87419052。
以上机构均可受理购房资格查询及证明出具业务。
(四)房屋交易合同备案办理机构、地址及联系方式
商品房买卖合同在商品房项目建模地房屋交易管理机构办理备案,存量房买卖合同备案仍按现行网签合同备案管理权限,在相应房屋交易管理机构办理。具体为:
1、市房产市场管理中心
市住建委大厦窗口
地址:鄞州区河清南路26号市住建委大厦东侧裙楼一楼
电话:89180573
市行政服务中心窗口
地址:鄞州区宁穿路1901号市行政服务中心一楼
电话:87187760
2、海曙区房地产管理处
鄞江房管所
地址:海曙区鄞江镇四明东路258号
电话:88476265
集士港房管所
地址:海曙区集士港菖蒲路
电话:88037392
3、江北区住房和城乡建设局(仅办理在该局建模的商品房项目商品房屋买卖合同备案)
地址:江北区庄桥站路88号
电话:87663628
4、鄞州区房管中心
鄞州区行政服务中心窗口
地址:鄞州区首南街道钱湖南路578号
电话:88225308
直属房管所
地址:鄞州中心区宋诏桥路88号
电话:89010215
邱隘房管所
地址:鄞州区邱隘镇盛莫路203号
电话88413521
5、国家高新区房管中心(仅办理在该中心建模的商品房项目商品房屋买卖合同备案)
地址:鄞州区广贤路997号一楼59号窗口
电话:89289040
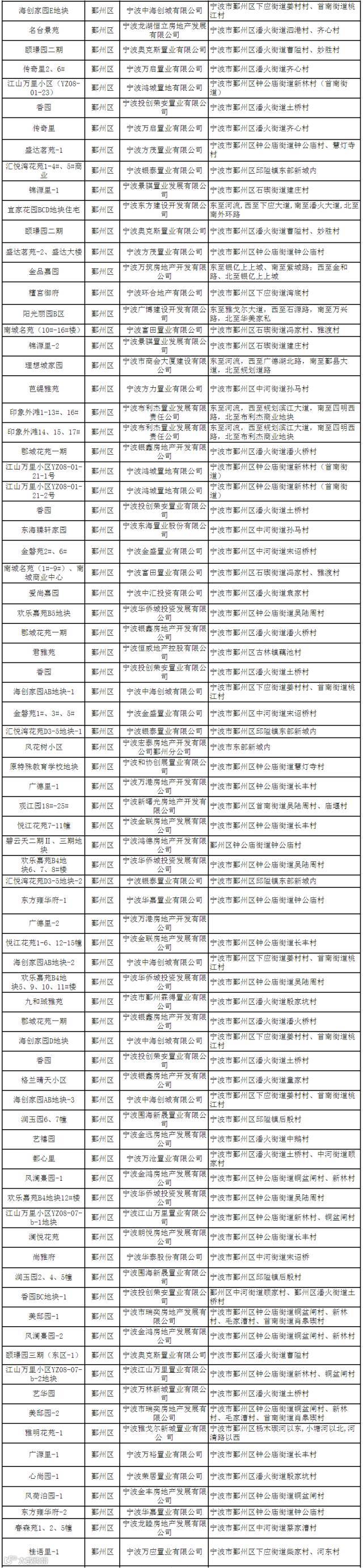
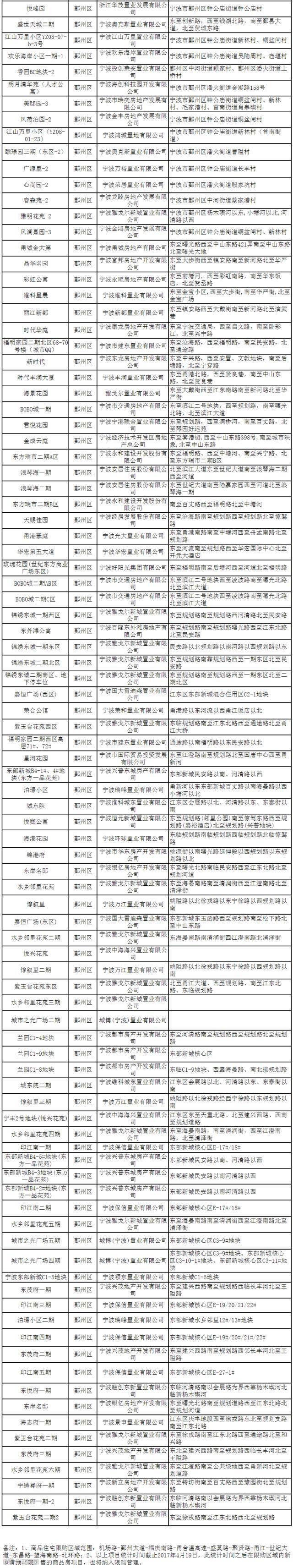
附件1:
限购区域商品住宅项目清单
(点击查看大图)




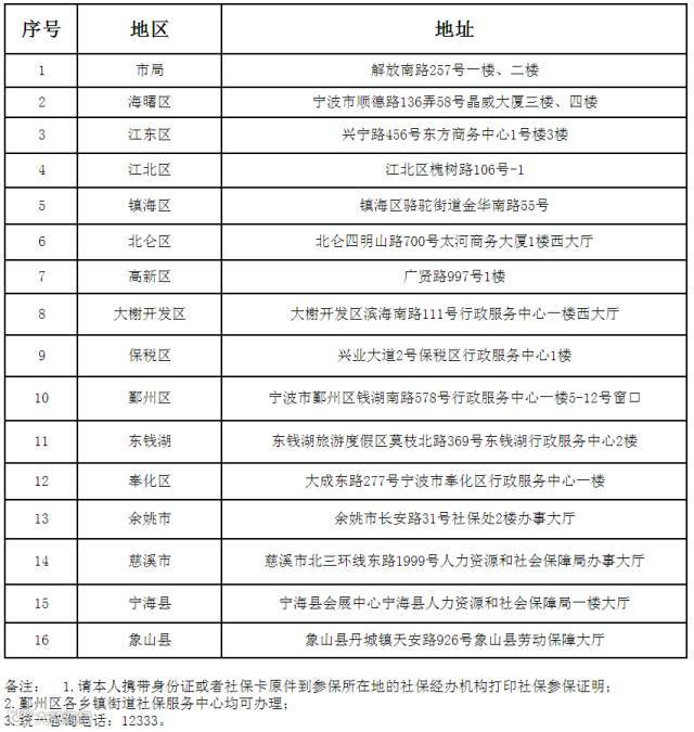
附件2:
宁波市社会保险经办机构地址
(点击查看大图)

附件3:
宁波市(区)个人所得税纳税证明办理机构
(点击查看大图)

备注:1、所有地税分局办税服务厅窗口都可以打印本辖区内个人所得税完税凭证,也可以在大厅工作人员的辅导下自助开具全大市个人所得税完税凭证。
(来源:宁波市政府办公厅、市住建委、市国土资源局、市地税局、市人社局、宁波发布)


