1、《中华人民共和国海关企业信用管理办法》自2018年5月1日起施行。
海关总署令第237号
《中华人民共和国海关企业信用管理办法》已于2018年1月29日经海关总署署务会议审议通过,现予公布,自2018年5月1日起施行。
2014年10月8日海关总署令第225号公布的《中华人民共和国海关企业信用管理暂行办法》同时废止。
文件速查:
2、《海关总署关于修改部分规章的决定》自2018年5月1日起施行。
海关总署令第238号
《海关总署关于修改部分规章的决定》已于2018年4月27日经海关总署署务会议审议通过,现予公布,自2018年5月1日起施行。
文件速查:
3、实施海关行业标准——《乙烯-乙酸乙烯酯共聚物中乙酸乙烯酯含量快速分析方法 热重法》。
海关总署公告2018年第25号
根据《中华人民共和国海关行业标准管理办法(试行)》(海关总署令第140号制定,第235号修改),海关总署对海关行业标准《乙烯-乙酸乙烯酯共聚物中乙酸乙烯酯含量快速分析方法 热重法》进行了修订,现予以公布,自2018年5月1日起实施。

文件速查:
4、《中华人民共和国海关企业信用管理办法》及相关配套制度自2018年5月1日起施行。
海关总署公告2018年第32号
本公告自2018年5月1日起施行。《海关总署关于〈中华人民共和国海关企业信用管理暂行办法〉实施相关事项的公告》(海关总署公告2014年81号)同时废止。
文件速查:
5、公布《中华人民共和国海关企业信用管理办法》所涉及法律文书格式文本,自2018年5月1日起施行。
海关总署公告2018年第33号
现将《中华人民共和国海关企业信用管理办法》(海关总署令第237号)执行过程中涉及的法律文书格式文本予以公布,自2018年5月1日起施行。海关总署公告2014年第75号同时废止。
文件速查:
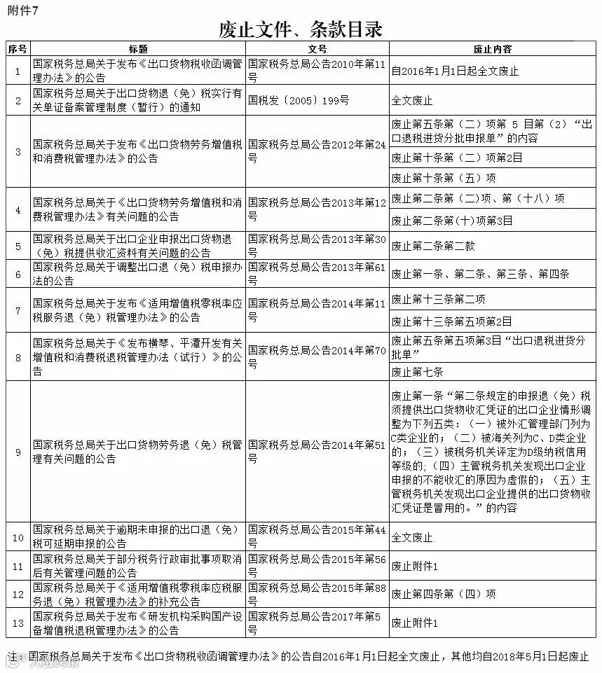
6、关于出口退(免)税申报有关问题的公告。
国家税务总局公告2018年第16号
本公告自2018年5月1日起施行。

文件速查:
7、以暂定税率方式将包括抗癌药在内的所有普通药品、具有抗癌作用的生物碱类药品及有实际进口的中成药进口关税降为零。
税委会公告〔2018〕2号
根据《中华人民共和国进出口关税条例》相关规定,为减轻广大患者特别是癌症患者药费负担并有更多用药选择,自2018年5月1日起,以暂定税率方式将包括抗癌药在内的所有普通药品、具有抗癌作用的生物碱类药品及有实际进口的中成药进口关税降为零,具体税目及税率调整情况见附件。

文件速查:
8、调整增值税税率。
财税〔2018〕32号
一、纳税人发生增值税应税销售行为或者进口货物,原适用17%和11%税率的,税率分别调整为16%、10%。
二、纳税人购进农产品,原适用11%扣除率的,扣除率调整为10%。
三、纳税人购进用于生产销售或委托加工16%税率货物的农产品,按照12%的扣除率计算进项税额。
四、原适用17%税率且出口退税率为17%的出口货物,出口退税率调整至16%。原适用11%税率且出口退税率为11%的出口货物、跨境应税行为,出口退税率调整至10%。
五、外贸企业2018年7月31日前出口的第四条所涉货物、销售的第四条所涉跨境应税行为,购进时已按调整前税率征收增值税的,执行调整前的出口退税率;购进时已按调整后税率征收增值税的,执行调整后的出口退税率。生产企业2018年7月31日前出口的第四条所涉货物、销售的第四条所涉跨境应税行为,执行调整前的出口退税率。
调整出口货物退税率的执行时间及出口货物的时间,以出口货物报关单上注明的出口日期为准,调整跨境应税行为退税率的执行时间及销售跨境应税行为的时间,以出口发票的开具日期为准。
六、本通知自2018年5月1日起执行。此前有关规定与本通知规定的增值税税率、扣除率、出口退税率不一致的,以本通知为准。
七、各地要高度重视增值税税率调整工作,做好实施前的各项准备以及实施过程中的监测分析、宣传解释等工作,确保增值税税率调整工作平稳、有序推进。如遇问题,请及时上报财政部和税务总局。
文件速查:
(来源:12360海关热线)


