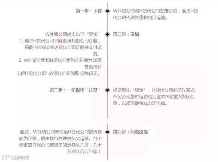
近期,一类专门针对货代公司,
以一票出运货物反复委托多家货代公司订舱为手段,
诈骗运费的案件集中爆发。
截止今天,已经有10余家货代公司深受其害,累计涉案金额已超三千万元人民币。并且,随着更多受害货代公司的出现以及案情的进一步披露,该金额还可能继续增加!现在我们就给大家具体分析一下实际案例以及对类似情况应如何防范!

来源:宁波航运

中基惠通订阅号近期,一类专门针对货代公司,
以一票出运货物反复委托多家货代公司订舱为手段,
诈骗运费的案件集中爆发。
截止今天,已经有10余家货代公司深受其害,累计涉案金额已超三千万元人民币。并且,随着更多受害货代公司的出现以及案情的进一步披露,该金额还可能继续增加!现在我们就给大家具体分析一下实际案例以及对类似情况应如何防范!

来源:宁波航运
