搜索
首页
大数快讯
大数活动
服务超市
文章专题
出海平台
流量密码
出海蓝图
产业赛道
物流仓储
跨境支付
选品策略
实操手册
报告
跨企查
百科
导航
知识体系
工具箱
更多
找货源
跨境招聘
DeepSeek
首页
>
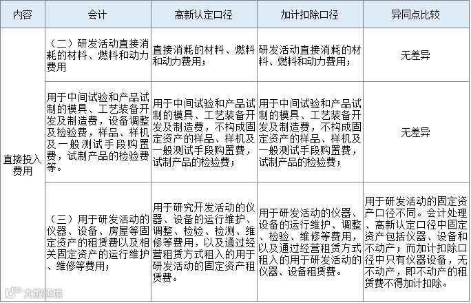
【研发费用加计扣除3】会计、高企认定、加计扣除口径异同点
>
【研发费用加计扣除3】会计、高企认定、加计扣除口径异同点
欣志会计学苑
2018-07-30
0
导读:点击上方“会计职业精英汇”可以订阅哦! (本文根据珠海市税务局培训资料整理,部分内容根据最新政策有
点击上方
“会计职业精英汇”
可以订阅哦!
(本文根据
珠海
市税务局培训资料整理,部分内容根据最新政策有所修改)
【声明】内容源于网络
0
0
欣志会计学苑
内容
341
粉丝
0
关注
在线咨询
欣志会计学苑
总阅读
0
粉丝
0
内容
341