
有一句话是‘拔最多的鹅毛,听最少的鹅叫。说的就是今天我即将给大家分享的税种—印花税。
前两天被一项新政策刷了屏:
财税〔2018〕50号 文件的规定,自2018年5月1日起,对按万分之五税率贴花的资金账簿减半征收印花税,对按件贴花五元的其他账簿免征印花税。
印花税虽然看着税率不高,但是基数大的时候,税额也不少。所以今天我们给大家重新梳理一下印花税。

进入到财务工作后,你就会意识到印花税真的是无处不在,从企业租办公地址开始,租赁合同要交税;财务建账,账本要交税;注册资金到账,注册资本要交税;业务签订了合同,合同要交税…印花税真的做到了拔最多的鹅毛。如果你对印花税掌握的不够准确,那你的工作中一定会遇到问题,甚至有可能导致多交滞纳金、严重的就会涉及罚款。接下来我会分别从什么人需要交纳印花税,怎么交,交多少,以及注意事项来展开讲解。
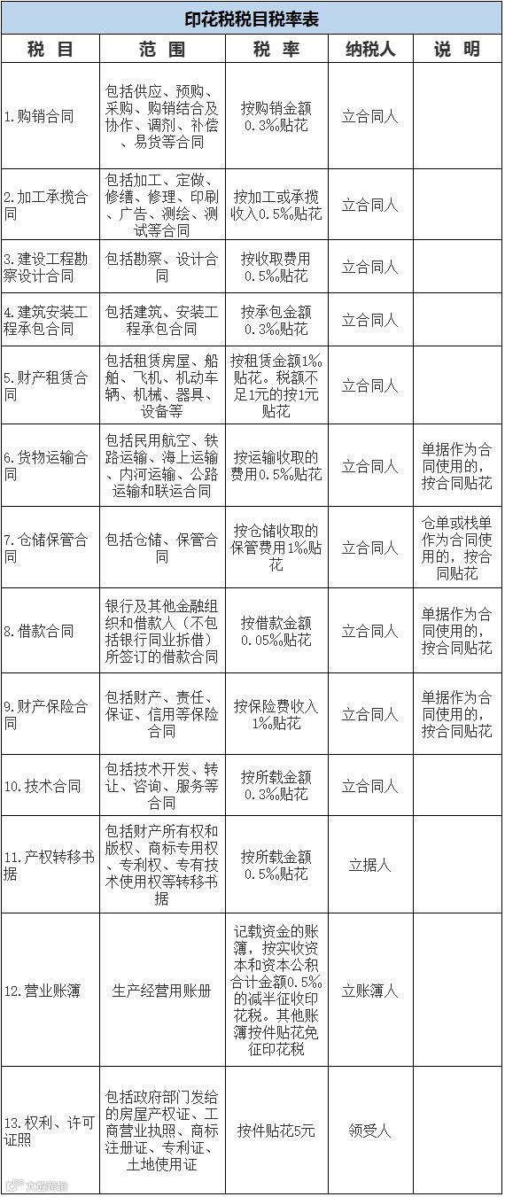
印花税是什么人缴纳?书立、领受本条例所列举凭证的单位和个人,都是印花税的纳税义务人。那针对什么交税? 1.购销、加工承揽、建设工程承包、财产租赁、货物运输、仓储保管、借款、财产保险、技术合同或者具有合同性质的凭证;2.产权转移书据;3.营业账簿;4.权利、许可证照;5.经财政部确定征税的其他凭证。接下来我们就要知道交多少?

现在我们知道了印花税谁来交,针对什么交以及交多少?接下来我要告诉你,印花税,怎么交。由于各省申报系统都不太一样,所以我以广东珠海为例,地税网上在线有【其他申报】可以选择,进入印花税申报界面,将对应的计税金额填列进去。

举个例子,你所在的公司与A公司签订购货合同,合同含税价是15万元,那申报印花税时,计税金额是多少?你千万不要和我说价税分离,你想到这里方向就错了,购销合同印花税,计税金额就是合同的总金额,注意是合同总金额不是不含税。所以,在这个案例中,就是15万乘以0.3‰。再比如申报注册资本印花税,注册资本印花税就是按照到账金额的万分之五。这里需要注意的是,注册资本什么时候到账,什么时候就要申报印花税,比如你1月15日到账,那你4月才申报,这样你就要缴纳滞纳金。
计算我们都学会了,那接下来讲讲特殊的情况,应纳税额不足一角的,免纳印花税。还有两个免税的情况:
第一、已缴纳印花税的凭证的副本或者抄本;
第二、财产所有人将财产赠给政府、社会福利单位、学校所立的书据;
特别提醒大家:
1、集团内部具有平等法律地位的主体之间自愿订立、明确双方购销关系、据以供货和结算、具有合同性质的凭证,应按规定征收印花税;也就是说母子公司移交货物,是要缴纳印花税的。
2、对纳税人以电子形式签订的各类应税凭证按规定征收印花税。所以,大家不要认为只有纸质的合同,才需要缴纳印花税。


