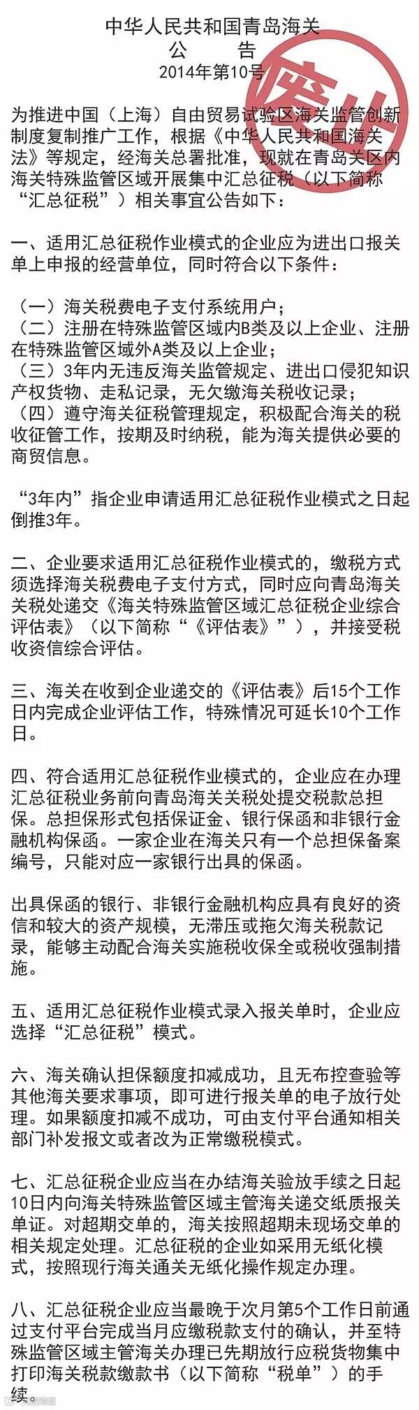
中华人民共和国青岛海关
公 告
2017年 第2号
根据关区汇总征税工作实际,现决定废止2014年9月19日起施行的《中华人民共和国青岛海关公告2014年第10号》。上述文件自本公告发布之日起停止执行。
特此公告。
青岛海关
2017年2月16日
废止
公告
《青岛海关关于海关特殊监管区域集中汇总征税的公告》



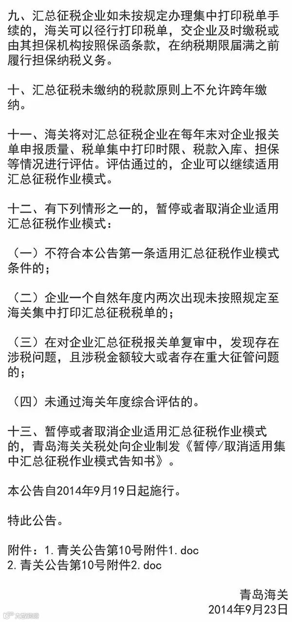
新华锦外贸服务平台中华人民共和国青岛海关
公 告
2017年 第2号
根据关区汇总征税工作实际,现决定废止2014年9月19日起施行的《中华人民共和国青岛海关公告2014年第10号》。上述文件自本公告发布之日起停止执行。
特此公告。
青岛海关
2017年2月16日
废止
公告
《青岛海关关于海关特殊监管区域集中汇总征税的公告》


