宁波自2013年开始推进生活垃圾分类工作以来,坚持四分法则,现在垃圾分类正式实施,将生活垃圾分为厨余垃圾、可回收垃圾、有害垃圾和其他垃圾,垃圾桶颜色分别是绿蓝红黑。

接下来给大家带来各种垃圾的详细分类,以下内容转自官微。




那么问题来了,我们的清甜才是真本味,纽爵牛奶盒是属于什么垃圾呢?
牛奶盒属可回收垃圾
从牛奶盒的材料来看,牛奶盒主要是由塑料以及纸品构成,符合可回收垃圾的特征,属于可回收垃圾。需要注意的是,如果奶盒内还有未喝完的牛奶,在投入可回收垃圾桶之前,需要将未喝完的牛奶倒干净才可进行回收。

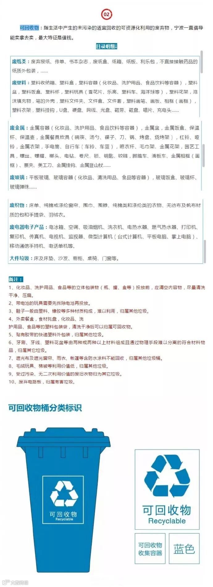
虽然刚开始正式实施垃圾分类的时候,可能会让人觉得有点麻烦,但是这何不是一种社会进步的表现呀!如果你还不清楚生活中很多垃圾的分类,赶快保存文中图片进行学习吧!

纽爵牛奶双庆节(国庆及商城上线)活动进行中,全场满10元减1元送70积分(50积分=1元现金)上不封顶,还送1份伴手礼,新用户可领券再减20元。活动截止时间倒计时3天,还没参加活动的小伙伴赶快行动啦,点击阅读全文即可参与!



