
引言:何为跨境电商?
★申万宏源S宏观:上海自贸区不是针对单一城市的“政策红利”,而是全国新一轮改革开放的试验田 ★全国新一轮改革开放的试验田 •与新时期外贸突围目标相吻合,探索新的经济增长点 •与深化改革开放相呼应,成为部分制度改革的试点区与展示橱窗
★ 受世界经济复苏缓慢,中国新劳动法实施以来劳动力成本上升等因素的影响,中国进出口贸易增长进入平衡期
★艾瑞预计2014年跨境电商交易额为40000亿元
中央和地方本级财政收入增长均乏力:从此前20%左右增长降至10%左右
★ 空姐代购被判刑
•信息不对称:供应商、客户、政府、竞争对手、代理商
•长尾需求释放vs.长尾供应
★ 马云:“全球采购,全球销售”→全球消费
2004年以来跨境电商发展政策经历三个阶段,支持力度不断加大

★ 截至目前,海关总署明确可以做跨境电商进口试点的城市有7个
★ 2014年7月30日,海关总署发布第57号公告:增列“保税电商1210”编码,保税模式获认可
★ 2015年3月25日,制定“互联网+”行动计划,推动移动互联网、云计算、大数据、物联网等与现代制造业结合。。。(发展改革委、工业和信息化部、财政部、商务部、公安部、人民银行、银监会、证监会、保监会、网信办等负责)
2015年3月12日,国务院同意设立中国(杭州)跨境电子商务综合实验区
2015年4月1日,国务院常务会议确定加快发展电子商务措施,李克强强调电子商务不仅仅是“虚拟经济”
2015年4月3日,国务院商务部办公厅印发《2015年电子商务工作要点》
★ 2015年3月23日,国家质量监督检验检疫总局出台《关于深化检验检疫监管模式改革,支持自贸试验区发展的意见》 支持跨境电商发展
★ 邮件方式报关为个人自用物品,实行建议申报(关)制度
若跨境电商试点品类和城市进一步放宽,保税进口模式更能提高消费者购物体验
★ 业务流程繁杂,经验、能力要求高
跨境电商产业链主要有三类玩家:生产商/制造商、跨境电商企业(含配套服务企业)、消费者/批发商/零售商(用户)
“三单匹配”:支付信息、物流信息和订单信息交叉验证、匹配
跨境电商(含进口、出口)在保税监管区、海关监管区进行操作
★ 跨境电商出口关键在于退税等、进口主要在于税款缴纳
★2013年进出口总额25.8万亿元,跨境电商占比11.9%
★跨境电商以出口为主,2013年出口交易额为2.7万亿,占比88.2%
★跨境电商按2B和2C分类,2013年跨境电商2B交易额2.9万亿,占比93.9%
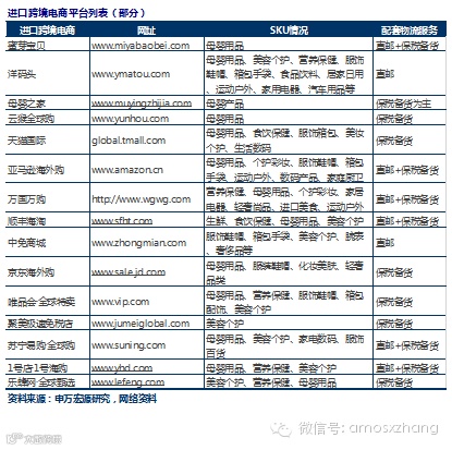
★三中跨境电商交易额统计:艾瑞研究、中国电商研究中心和海关总署
★中国电商研究中心预计2014年海外代购规模超1000亿元
★预计2017年跨境电商进口2C交易额约1500亿元,较2014年增长2.6倍
★国际贸易趋势:客户(批发商/零售商/消费者)、订单、自由化(试点城市)
预计到2017年跨境电商交易额将达到8万亿元
★2013年跨境电商交易额为3.1万亿元,其中出口2.7万亿元、进口0.4万亿元
★跨境电商进口比例将自2013年的11.8%增至2017年的16.2%
跨境电商的“痛点”将成为商机
★跨境电商发展初期的“痛点”:支付、物流、报关、商检、售后
★跨境电商产业链:电商平台、第三方轻资产配套服务商(供应链服务)、重资产物流公司
★我们最看好第三方轻资产配套服务商,创造性将其称之为“跨境电商供应链服务业” →WHY? 需求刚性、用户体验、规模经济
★行业催化剂:①电商立法、②试点城市扩围、③试点品类扩展、④新平台
★网宿科技——2009年至2015年,按最低、最高股价计算累计上涨15倍

★曲线之美:2011年是公司营业收入和利润爆发式增长的拐点
★营业收入:自2009年的不足3亿元增长至2014年的19亿元
★净利润:自2009年的不足4000万元增长至2014年的近5亿元
★收入增长提速的拐点:2011Q1
★2011年Q1公司营业收入增长开始提速:2011Q1同比增长43%,之后均保持在50%左右
★2011Q2净利润增长开始提速:2011H1同比增长32%,之后平均增速为109%
★中国网页数量2010年达600亿个,2009/2010分别增长109%和79%YOY
★全球移动数据总流量在2010-2012实现巨幅增长,2012Q31000TB
★内容高速增长与用户体验要求提高的矛盾→CDN加速服务需求
★2013年和2014年类似于CDN行业爆发式增长的2009年及2010年:均属于流量爆发式增长前夜
★参考CDN行业,我们认为2015年可能是跨境电商供应链服务业投资元年
★代表性公司流动资产占总资产比例均不超过20%
★当然不是没有细微差异
★规模效应:
•采购折价能力
•客户议价能力
•单位成本
★跨境综合物流市场CR10为8.6%,相对分散VS.CDN市场接近双寡头
★在资本/机制(政策)/技术的驱动下,我们认为跨境综合物流市场集中度有望逐步提升



