2016年12月,根据《2017年关税调整方案》对税则税目的调整情况,以及加强进出口管理的需要,商务部、环保部、质检总局、人民银行、体育总局等国家主管部门联合海关总署对2017年执行的进出口管理目录进行了调整。
为便于全面掌握今年国家贸易管制新政策,特针对进出口贸易管制政策措施及相关变动情况进行汇总解读。











注:
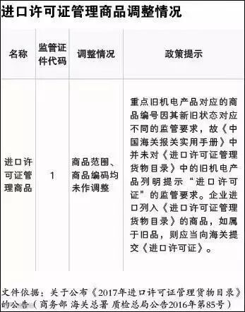
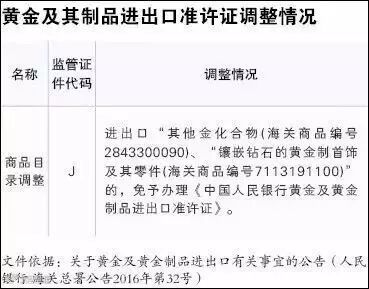
1.本文中“商品调整情况”是指因主管部门调整管理范围而作的调整,或者虽然编码未发生变动,但品名或备注进行了调整;“商品编号调整情况”是指因税则调整等其它原因而对H2010系统涉及贸易管制商品的海关商品编号所作的调整。
2.本文内容仅供学习、参考,不得作为执法依据。具体执行请以正式公布的文件为准。


