国务院关税税则委员会关于对原产于美国
500亿美元进口商品加征关税的公告
税委会公告﹝2018﹞5号
2018年6月15日,美国政府发布了加征关税的商品清单,将对从中国进口的约500亿美元商品加征25%的关税,其中对约340亿美元商品自2018年7月6日起实施加征关税,同时就约160亿美元商品加征关税开始征求公众意见。美方这一措施违反了世界贸易组织相关规则,有悖于中美双方磋商已达成的共识,严重侵犯我方的合法权益,威胁我国国家和人民的利益。
根据《中华人民共和国对外贸易法》《中华人民共和国进出口关税条例》等法律法规和国际法基本原则,国务院关税税则委员会决定对原产于美国的659项约500亿美元进口商品加征25%的关税,其中545项约340亿美元商品自2018年7月6日起实施加征关税,对其余商品加征关税的实施时间另行公布。有关事项如下:
一、对农产品、汽车、水产品等545项商品,自2018年7月6日起实施加征关税,具体商品范围见附表1。
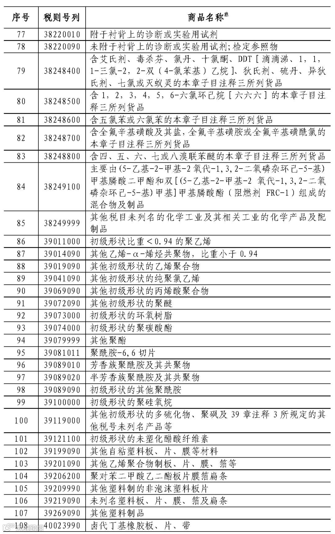
二、对化工品、医疗设备、能源产品等114项商品,加征关税实施时间另行公告,具体商品范围见附表2。
三、对原产于美国的附表1和2所列进口商品,在现行征税方式、适用关税税率基础上加征25%的关税,现行保税、减免税政策不变,此次加征的关税不予减免。
四、加征关税后有关进口税收计算公式:
关税=按现行适用税率计算的应纳关税税额+关税完税价格×加征关税税率
从价定率商品进口环节消费税=进口环节消费税计税价格×消费税比例税率
从量定额商品进口环节消费税=进口数量×消费税定额税率
复合计税商品进口环节消费税=进口环节消费税计税价格×消费税比例税率+进口数量×消费税定额税率
从价定率商品进口环节消费税计税价格=(关税完税价格+关税)÷(1-消费税比例税率)
复合计税商品进口环节消费税计税价格=(关税完税价格+关税+进口数量×消费税定额税率)÷(1-消费税比例税率)
进口环节增值税=进口环节增值税计税价格×进口环节增值税税率
进口环节增值税计税价格=关税完税价格+关税+进口环节消费税
附表:
1.对美加征关税商品清单一
2.对美加征关税商品清单二
国务院关税税则委员会
2018年6月16日


















来源:财政部网站


