点击上方“会计职业精英汇”可以订阅哦!
在小规模企业担任会计的小伙伴应该多多少少都听说过,从2016年11月开始,部分行业可以自行开具增值税专用发票了,当政策出台时,小伙伴对于新政策都能做到‘侃侃而谈’,而一旦用起来,就会出现很多细节上的问题。
最近一位工业企业的会计朋友向我咨询,从今年2月1日开始,她们公司就属于符合自开增值税专用发票的小规模企业了,但是开票的时候发现,自己销售产品,但也提供产品的后期维护,这项维护费能不能自己开具增值税专用发票呢,是否要去税局代开才符合规定呢?
这类问题就属于政策解读的问题了,小伙伴看文件时,不能像看普通书籍一样一目十行,政策文件每一句都是以后税局执行税务活动的重要依据。
为什么会计在执行起来,总会遇到细节上的疑问呢?那就是对于文件内容还不够了解。
现在回到我开头所提到的问题上来:工业企业销售自产的产品,可以开具专用发票,但是收取维护费并不是指定的业务,那到底可不可以自己开呢?
我们看一下文件原文:
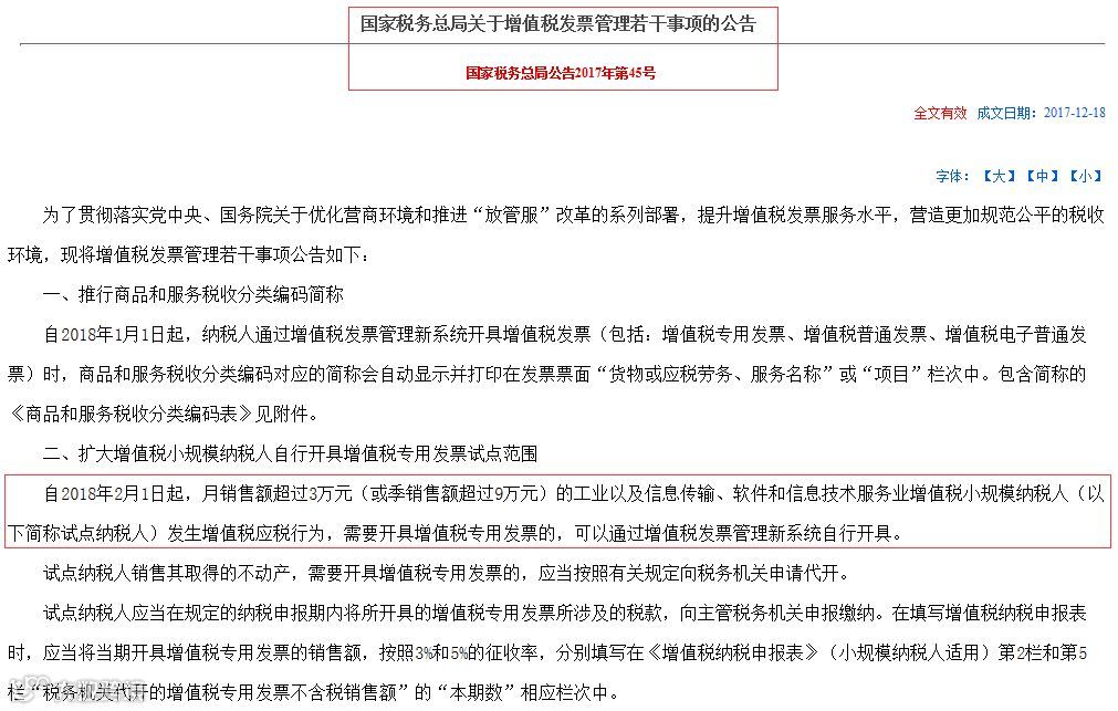
自2018年2月1日起,月销售额超过3万元(或季销售额超过9万元)的工业以及信息传输、软件和信息技术服务业增值税小规模纳税人(以下简称试点纳税人)发生增值税应税行为,需要开具增值税专用发票的,可以通过增值税发票管理新系统自行开具。
说的是工业小规模纳税人发生增值税应税行为,就可以开具增值税专用发票。
我记得2017年出台鉴证行业小规模纳税人可以自行开具增值税专用发票的时候,有一家小规模企业是提供咨询服务的,但是同时也提供经纪代理服务。
咨询服务是符合自行开具增值税专用发票的,可是经纪代理就不在指定业务之内了。
我们先看看文件原文如何规定的:
“全国范围内月销售额超过3万元(或季销售额超过9万元)的鉴证咨询业增值税小规模纳税人(以下简称“试点纳税人”)提供认证服务、鉴证服务、咨询服务、销售货物或发生其他增值税应税行为,需要开具专用发票的,可以通过增值税发票管理新系统自行开具,主管国税机关不再为其代开。”
这里确实没有说明经纪代理服务是在自行开具增值税专用发票之内的,但是文件中不是提到了“或发生其他增值税应税行为”吗,这就很好的说明了并非是指定业务才可以开的。
现在这个问题就解决了,小伙伴需要记得并非是指定业务才能自行开具增值税专用发票。
为了方便大家对比学习,我给大家总结一下哪些行业的小规模纳税人可以自行开具增值税专用发票,列明了时间和政策文件号,也方便小伙伴去查找相关政策。
需要小伙伴注意的是,如果符合自开专用发票行业要求的小规模纳税人有销售不动产的,就不能自己开具增值税专用发票,仍须到税局代开专用发票。
那新设立的小规模企业能不能直接申请增值税专用发票呢?答案是否定的,因为除了符合行业的要求同时,还需要满足一项条件,就是月销售额3万元以上(或者季度销售额9万元以上)。
所以如果你希望企业可以自行开具增值税专用发票,那你就要同时满足两个条件,行业和销售额。
我想了很多办法如何帮助小伙伴们解决你们的小疑惑,所以‘会计职业社群’就在这么简单的初心下成立了,希望在你会计职业生涯中,我们来一路陪同,欢迎志同道合的小伙伴加入我们的小社群,不定期分享中小企业财务知识、政策解析,也可帮你解决职场小困惑。(二维码过期后,小伙伴们如果想入群可以留言“加群”,我会补发二维码给你的哦~)


