
2023年9月21日,河北品元生物科技有限公司核心育种场(威县七牧)打响青贮玉米收贮战。品元将目标定为“不影响育种潜力的优质青贮”,采用科学理念、前沿技术,全面对标先进,力争达到全部“高阶要求”。
经过团队艰苦奋战,今年基本上达到了九成目标。品元生物总经理刘光磊博士指出,品元今后将在“人、机、料、法、管”等各方面持续改进,在追求不影响奶牛育种潜力的“完美青贮”道路上,不断前行,永不停止。

1、影响牧场生产水平第一位的因素是育种潜力,可以影响未来3~8年;第二位就是全株玉米青贮,可以影响未来1~2年。
2、青贮玉米是资源本地化、质量标准化、来源稳定、性价比最高的粗饲料。
3、青贮玉米是营养物质的供体,又是调节日粮平衡的缓冲器,还是成本控制的孵化器。
4、青贮质量低下,就会形成瘤胃亚健康、成本降低困难、单产不提高、效益不增加、相互掣肘、事倍功半的恶性循环。青贮质量提升,就会形成健康改善、成本降低、单产提高、效益增加、事半功倍的良性循环。

二
六最三尽:在最恰当的时机,将全株玉米粉碎成最完美的物理状态,以最快的速度,压至最紧实,以最短的时间达到最理想的发酵环境,尽一切可能避免不良微生物的干扰,尽一切可能避免氧气侵入,尽一切可能让发酵按照预期进行。
越提升越困难:99分到100分的难度,比60分到80分要大;干物质淀粉越高,对制作的要求越高,失败的可能性越高。
动态完美才是真完美:要正确平衡三个矛盾,即数量与质量、距离与时间、标准与效率。在保证将来牛不饿肚子的前提下,尽量追求完美、减少遗憾。
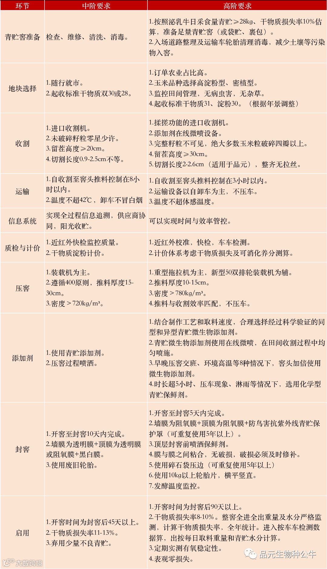
中阶要求是当前青贮制作的标配要求,做好才有可能成为优质青贮。当前国内很多牧场已经认识到并在实践中做到。
高阶要求建立在中阶要求之上,是管理难度最大的“大”点,或者是精益求精的“小”点,做好才能没有遗憾。正所谓,“求其上,得其中;求其中,得其下;求其下,必败!”。












在2023年青贮制作中,得到李树聪博士、卜登攀博士、杨卓萌博士、史枢卿博士的倾心指导!
品元生物,期待与您合作!
河北品元生物科技有限公司前身为河北省畜牧良种工作站下属企业(成立于1977年),2021年加入君乐宝乳业集团,成为河北乐源牧业有限公司旗下子公司,并于2022年成功入选国家种业阵型企业。主要从事奶(肉)牛育种、冻精的生产及销售、育种技术服务和进出口业务。

审核/李雪宾
审核/刘光磊



