近日,欧盟决定自7月4日起对中国进口电动汽车征收高额临时反补贴税,税率横跨17.4%至38.1%,这一举措不仅引起中国商务部的强烈反对,也激起了欧洲多国政府及汽车巨头的联合抗议。尽管欧盟表示,有意向将吉利加征关税从20%下调至19.9%,上汽加征关税从38.1%下调至37.6%,但微调的幅度难以逆转当前的紧张格局。与此同时,全球关税政策的频繁变动,更是为中国汽车的国际化征途铺设了荆棘之路。
【数说:中国汽车出口的强劲势头】
然而,在重重挑战之下,中国汽车出口却以惊人的速度破浪前行。据乘联会秘书长崔东树权威发布,2024年前五个月,中国汽车出口总量飙升至244.5万辆,同比增长26%,平均单价跃升至约1.9万美元,彰显了中国制造的品质与价值。尤为亮眼的是,新能源车出口总量高达86.9万辆,同比增长29%,平均单价更是攀升至2.2万美元,这些数据无疑是中国电动汽车在全球市场上竞争力与吸引力的有力证明。
| 数据来源:乘联会秘书长崔东树
【聚焦:关税变动下的市场挑战与机遇】
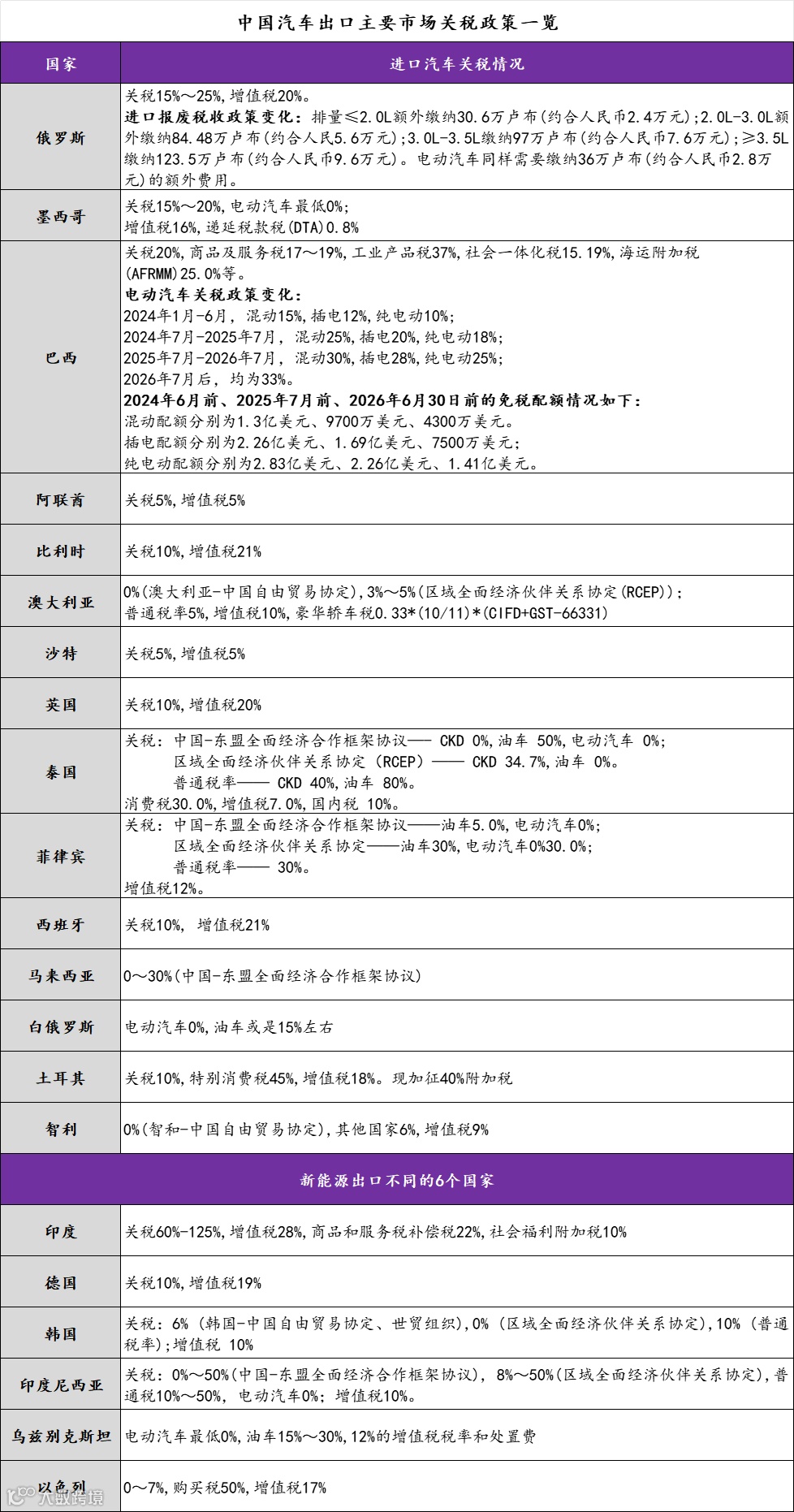
从汽车出口销量前15名的市场来看,俄罗斯、墨西哥、巴西等国稳居前列,而新能源领域则涌现出印度、乌兹别克斯坦等新兴市场。
然而,随着全球贸易环境的不断变化,各国纷纷调整关税政策,这对中国汽车出口带来了深远影响。特别是俄罗斯、巴西、土耳其、美国和欧盟等关键市场的政策变动,不仅影响了汽车出口的数量,更对中国车企在全球市场中的布局和竞争策略提出了新挑战。同时,中东市场和东盟国家也因其独特的关税优势和合作框架,成为中国汽车出口的重要增长点。
更多详情见文末附件
除关税政策调整外,中东地区销售集散地约旦的新规要求电动汽车制造商和销售商提供欧洲、美国车辆的认可证书及新车保修服务,此类市场准入政策也为中国车企在国际市场中提升产品标准和服务质量提出了新的要求。
【共勉:危机中的机遇,成长中的反思】
在全球汽车市场风云变幻、关税政策不断调整的背景下,中国车企需秉持“危机中寻机遇,反思中促成长”的原则,灵活应对挑战,不断创新发展路径。在积极开拓新兴市场的同时,采取灵活性策略规避不友好地区;在加强品牌建设与海外营销的同时,深化与海外合作伙伴的合作;在推动产业链整体出海的同时,与当地产业政策深度融合,实现互利共赢、共享发展红利。
正如英国前首相丘吉尔所言:“不要浪费一场好的危机”。让我们携手并进,共创中国汽车出海的新篇章!
附 件
| 资料来源:商务部、盖世汽车
(版权声明:报告信息来自公开信息,仅用于交流和研究,若用于商业用途,请和本公司及最终发布方联系后再行转载使用。)
新华锦汽车期待合作,共赢出海
关注我们,了解更多

