在全球汽车贸易格局不断演变的 2024 年,二手车出口领域迎来了诸多具有深远意义的大事件。这些事件不仅重塑了行业的发展轨迹,更为我国汽车产业 “走出去” 战略注入了新的活力。
本期概览:
1. 政策破冰,备案制开启新篇
2. 以旧换新,市场活力被点燃
3. 规范升级,行业迈向新秩序
4. 壁垒涌现,出口之路遇阻碍
5. 砥砺前行,出口成果振奋人心
展望未来,随着 2024 年这些关键事件的推动,二手车出口行业有望迎来更加辉煌的明天。我们期待携手更多业界同仁与合作伙伴,共同把握时代机遇,携手攻克重重难关与挑战,在国际市场上展现中国二手车的独特魅力。
01
”
政策破冰,备案制开启新篇

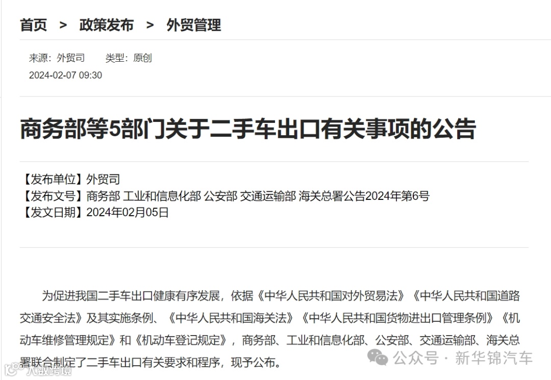
2 月,商务部、公安部、海关总署、国家税务总局、国家市场监督管理总局联合发布重要通知,二手车出口正式从试点阶段迈向备案制时代。这一转变意味着企业参与二手车出口业务的门槛大幅降低,只要符合相应的资质条件,即可向相关部门备案开展业务。此前试点时期,仅有少数企业能够获得资格参与,而备案制下,更多有实力、有意愿的企业得以投身其中。
随后,天津市、上海市、江苏省、内蒙古自治区等多地纷纷出台相关政策,从优化登记服务、提升通关便利化水平、打造出口基地、设立出口型专业市场等多个方面,扶持二手车出口企业成长,为二手车出口规模的迅速扩张提供了坚实的保障。
02
”
以旧换新,市场活力被点燃

4 月,汽车以旧换新补贴政策正式落地实施。该政策规定,消费者在置换二手车时,根据车辆的年限、里程数以及车况等因素,可获得最高 10000 元的补贴。在这一政策的激励下,国内二手车市场交易量呈现出显著的增长态势。据行业协会数据显示,政策实施后的三个月内,二手车交易量同比增长了 20%。
尤为引人注目的是,外商对我国二手车的采购热情也大幅提升。许多国外经销商表示,中国二手车性价比高,且随着政策的完善,出口流程更加顺畅。一些原本从其他国家进口二手车的经销商,也纷纷将目光转向中国市场,加大了进口力度,进一步推动了我国二手车出口市场的繁荣。
03
”
规范升级,行业迈向新秩序

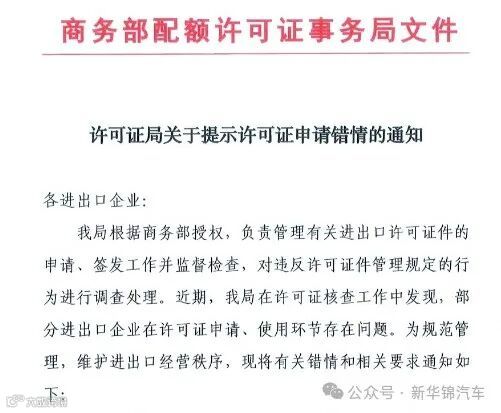
8 月,许可证局针对二手车出口许可证问题,加强了管理措施。明确规定了许可证申请企业的注册资本、经营年限、过往出口业绩等门槛条件,并对许可证的发放数量、使用期限进行了严格把控。一旦发现企业存在违规使用许可证的行为,如倒卖许可证、超出许可范围出口等,将立即吊销许可证,并对企业处以高额罚款。
12 月,在天津举办的行业论坛上,两项重要团体标准的编制工作正式启动。一项是关于二手车出口质量检测标准,明确规定了车辆的外观、内饰、机械性能、安全配置等方面的检测指标;另一项是二手车出口服务规范标准,涵盖了从车辆收购、整备、运输到售后服务等全流程的服务要求。标志着二手车出口行业将从资质管理到标准规范,全方位地为构建起更加完善的发展秩序。
04
”
壁垒涌现,出口之路遇阻碍

然而,2024 年的二手车出口也面临重重挑战。俄罗斯针对汽车进口政策进行了多方面调整,给我国二手车出口带来了显著影响。4 月 1 日起,俄罗斯联邦政府第 152 号法令实施,规定从吉尔吉斯斯坦、哈萨克斯坦、亚美尼亚或白俄罗斯进入俄罗斯的汽车,需补齐清关时节省的一切费用,包括关税、增值税和消费税等,这使得此前通过中亚国家中转出口至俄罗斯的低清车辆不再具备成本优势,导致部分车商出口量减少、持观望态度;5 月,俄罗斯将汽车尾气排放标准提升至欧 Ⅵ 标准,致使我国部分不符合标准的二手车出口俄罗斯市场受阻;10 月 1 日起,俄罗斯工贸部宣布提高进口乘用车、轻型商用车、载重汽车、客车和其他车辆的报废税,税率上涨 70% 到 85%,且从 2025 年 1 月 1 日起,报废税每年还将上涨 10% 到 20%,这将导致中国出口俄罗斯的汽车被迫涨价,也促使更多中国汽车制造商考虑在俄罗斯建设工厂。
此外,美国对中国出口的电动汽车加征最高 100% 的关税;土耳其对进口自中国的汽车征收 40% 的额外关税,每辆车额外关税最低为 7000 美元;欧盟对来自中国的电动汽车进口征收临时反补贴税;巴西计划逐步提高新能源汽车进口关税,并对进口二手车进行限制。这些政策变化,无疑增加了我国二手车出口企业的成本与难度。
05
”
砥砺前行,出口成果振奋人心

尽管面临重重挑战,但各地二手车出口仍不断传来喜讯,实现了 “零的突破”。例如,天津通过积极搭建海外销售渠道,与当地知名经销商建立合作关系,成功出口了首批 100 辆二手车。新的出口口岸也不断涌现,一些口岸通过引入先进的物流管理系统,优化运输路线,将二手车出口的物流时间缩短了 30%;还有口岸在通关效率方面进行创新,采用 “提前申报、货到验放” 的模式,大大提高了通关速度。
据不完全统计,预计2024 年我国二手车出口总量达到40 万辆,较上一年度增长了30 %。这些成绩充分展示了二手车出口行业强大的发展潜力。在未来,行业从业者需继续积极应对挑战,抓住机遇,推动二手车出口行业迈向新的高峰。
(版权声明:报告信息来自公开数据,仅用于交流和研究,若用于商业用途,请和本公司及最终发布方联系后再行转载使用。)
新华锦汽车期待合作,共赢出海
关注我们,了解更多

