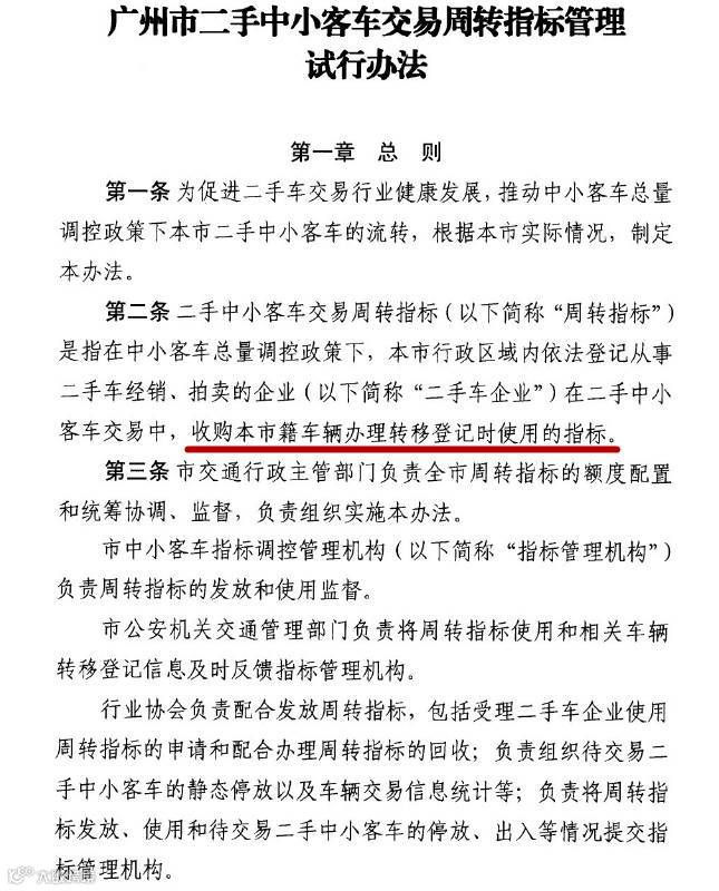
广州市中小客车指标调控管理信息系统于2016年1月4日发布《广州市二手中小客车交易周转指标管理试行办法》此办法在广州市中小客车总量调控政策下,本市行政区域内依法登记从事二手车经销、拍卖的企业在二手车中小客车交易中,收购本市籍车辆办理转移登记中使用的指标。从而促进二手车交易行业健康发展,推动中小客车总量调控政策下本市二手车中小客车的流转。
本信息来源于:
http://jtzl.gzjt.gov.cn/index/gbl/201614/1451898407745_1.html





广骏二手车广州市中小客车指标调控管理信息系统于2016年1月4日发布《广州市二手中小客车交易周转指标管理试行办法》此办法在广州市中小客车总量调控政策下,本市行政区域内依法登记从事二手车经销、拍卖的企业在二手车中小客车交易中,收购本市籍车辆办理转移登记中使用的指标。从而促进二手车交易行业健康发展,推动中小客车总量调控政策下本市二手车中小客车的流转。
本信息来源于:
http://jtzl.gzjt.gov.cn/index/gbl/201614/1451898407745_1.html




