大数跨境

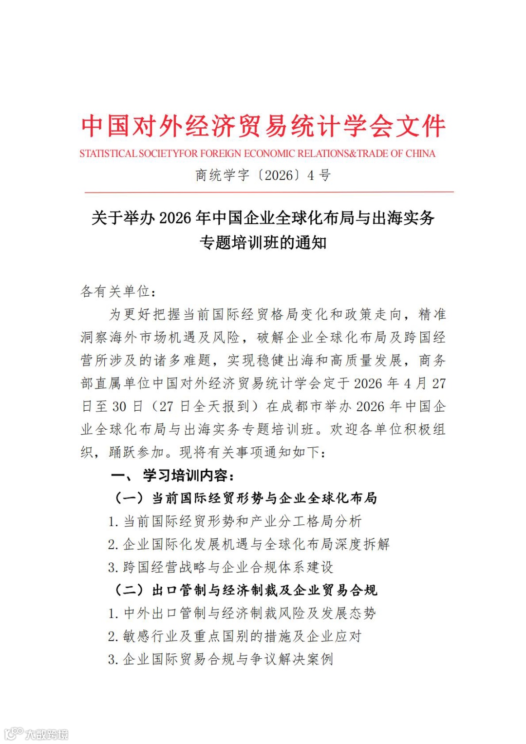
商务部直属单位 关于举办2026年中国企业全球化布局与出海实务专题培训班的通知

商务部直属单位 关于举办2026年中国企业全球化布局与出海实务专题培训班的通知 四川省园区企业外经贸发展促进会
2026-03-20
22

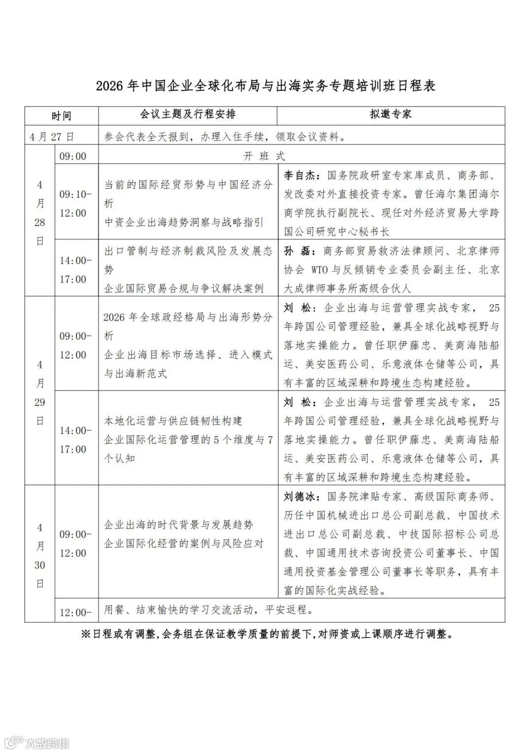
为更好把握当前国际经贸格局变化和政策走向,精准洞察海外市场机遇及风险,破解企业全球化布局及跨国经营所涉及的诸多难题,实现稳健出海和高质量发展,商务部直属单位中国对外经济贸易统计学会定于2026年4月27日至30日(27日全天报到)在成都举办2026年中国企业全球化布局与出海实务专题培训班。欢迎各单位积极组织,踊跃参加。

联系人:韩振斌

联系电话:13910118171

详见:关于举办2026年中国企业全球化布局与出海实务专题培训班的通知

【声明】内容源于网络
0
0
四川省园区企业外经贸发展促进会
内容 93
粉丝 0
四川省园区企业外经贸发展促进会
总阅读31
粉丝0
内容93