但大多数人对 Skills 的理解,其实还停留在很浅的一层:以为它只是一个“快捷指令”,或者只是把提示词写长一点。
这也是为什么,很多人明明天天在用 AI,结果效率并没有真正提升。
不是工具不够强,而是你根本没有把 AI 变成一个可重复、可积累、可迭代的工作系统。
最近看到一个 3000+ Star 的 Claude Code Skill 拆解,里面有个地方很值得所有做 AI、做内容、做效率工具的人认真看一遍。
因为它复刻的,不只是一个技能包,而是 Manus 背后很核心的一套方法论。
说白了,它真正厉害的,不是“会做什么”,而是怎么让 AI 在复杂任务里不丢、不中断、不失控。
这里面最关键的 3 个点,值得单独拿出来讲。
第一,文件系统不是存东西的地方,而是 AI 的外部记忆。
很多人现在用 AI,最大的问题就是上下文越聊越乱。今天说过的话,明天就断了;这轮刚整理好的思路,下一轮又丢了。
但这个 Skill 的思路很不一样,它把文件系统当成 AI 的外部记忆区。重要信息、关键过程、阶段结果,都放进文件里沉淀下来。这样 AI 不是只能靠“临时记住”,而是可以反复读取、持续接续。
这件事看起来简单,实际很关键。因为一旦你开始把 AI 当成长期协作对象,而不是一次性问答工具,记忆就会变成效率分水岭。
第二,通过“复述”来操控注意力。
这一点很容易被忽略。很多人以为复述只是重复,其实不是。
在复杂任务里,AI 很容易被新信息带偏,越做越散。复述的作用,是把当前最重要的目标重新钉住,相当于不断提醒 AI:现在最重要的是什么,不要跑偏。
这背后其实是一个很强的工作流思维:不是让 AI 自由发挥,而是持续帮它把注意力拉回主线。
很多人用 AI 效果差,不是提示词不够长,而是不会控节奏,不会控焦点。
第三,失败记录不是垃圾信息,而是系统能力的一部分。
普通人做事,很容易把失败步骤删掉,觉得那是“没用的东西”。
但这个 Skill 的设计思路恰恰相反:失败记录要留着。为什么?因为失败本身就是边界。你保留下来,AI 下一次就知道哪些路走不通,哪些方案已经试过,哪些判断被验证过。
这其实是在给 AI 建“负样本经验”。很多时候,真正让系统变稳的,不只是成功路径,而是你有没有把失败也沉淀下来。
从这个角度看,一个好的 Skill,根本不是“写几个触发词”那么简单。
它更像是在设计一套AI 如何持续完成复杂任务的方法。
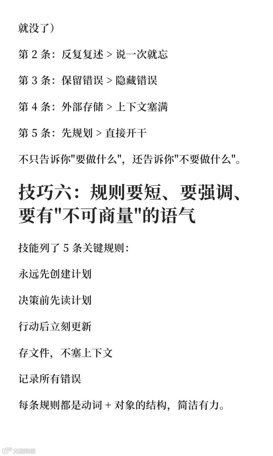
所以这篇拆解真正有价值的地方,不只是拆了 4 个文件,而是顺着这 4 个文件,总结出 9 条写 Skill 的技巧。
比如 description 怎么写,才能让 Skill 更容易被触发;
比如为什么要设计“反模式表格”,提前告诉 AI 什么不能做;
比如整体结构怎么递进,才能让规则不是一团乱,而是越往后越具体、越能落地。
这对普通人尤其重要。因为很多人现在开始做 Skills,最大的问题不是不会写,而是写出来的东西太空。
一堆原则,一堆大话,看起来都对,真正用起来却不稳定。
原因很简单:你写的是“说明”,不是“系统”。
大鑫外贸一直在看 AI 工具和效率工具的一个变化:
真正拉开差距的,从来不是谁先知道一个新概念,而是谁先把这些概念变成能跑起来的工作流。
Skill 也是一样。
它不是给 AI 加一个花哨功能,而是把你的经验、判断、流程、边界、失败记录,慢慢沉淀成一个可以复用的系统。
谁先做到这一点,谁就会越来越像在“带一个能成长的助手”;
谁做不到,就只能继续把 AI 当成一次性聊天框。
所以,如果你最近也在研究 Skills,这篇 3000+ Star 的拆解,真正值得你学的,不是它具体写了什么句子,而是它背后的思路:
记忆怎么外置,注意力怎么控制,失败怎么积累,结构怎么递进。
会写 Skill 的人,已经不只是“更会用 AI”了。
他们其实是在提前建立自己的 AI 工作系统。
而不会的人,表面上也在用工具,实际上还停留在最原始的试错阶段。
关注我,一起用好AI!用最好的AI做最好的自己!
电商团队再不学会 AI 改图,主图、场景图、详情页素材迟早被同行甩开
#Skills #ClaudeCode #AI工具 #大模型 #效率提升 #上下文管理 #AI工作流 #提示词工程 #AI效率 #大鑫外贸

