1 一次性塑料法强制执行,多平台陆续响应


亚马逊

阿里巴巴国际站

TEMU
自2025年1月1日起,德国将正式实施《一次性塑料商品生产者责任延伸》。根据该规定,生产商需在2024年底前于德国联邦环境署(UBA)官网DIVID完成注册登记。同时,卖家需向电商平台提交一次性塑料制品的注册号,以确保合规。
因此,无论在亚马逊、TEMU,还是其他平台平台销售,只要商品涉及德国一次性塑料市场,卖家都必须深入了解并严格遵守该法规。
2 哪些产品会受一次性塑料法规影响?
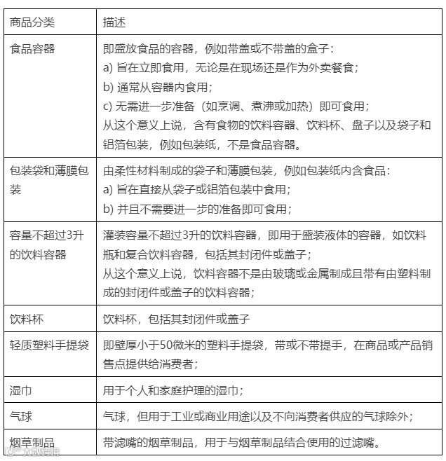
根据新规,一次性塑料商品指全部或部分由塑料制成,且设计未考虑生命周期内重复使用的商品。卖家可通过DIVID网站自检服务,确认自己是否为制造商及产品是否属一次性塑料商品范畴。当前受影响品类众多。
目前包括以下品类:

那么该如何区别德国一次性塑料税与德国包装法呢?
德国包装法中的产品是否需要一次性塑料法,关键在于产品是否同时符合一次性塑料制品定义及包装产品范畴。若两者皆符合,则需同时遵守德国包装法及一次性塑料法的特定规定。
3 卖家需要如何完成合规?
亚马逊卖家
阿里国际站卖家
TEMU卖家
此外,对于在德国没有设立机构的外国生产商,需指定一名合格的“授权代表”进行注册。各平台卖家需密切关注合规要求,确保所销售的一次性塑料制品符合德国EPR规定,避免商品被下架停售。
距离一次性塑料法规正式实施仅剩不足三个月,小K建议卖家即刻注册,以免因未合规导致商品停售。


