距离欧盟 PPWR 新包装法正式落地仅剩不足半年,这项被称为 “史上最严” 的包装新规将于 2026 年 8 月 12 日全面生效,彻底替代沿用 30 年的旧指令(94/62/EC)。
如今,包括亚马逊在内的主流跨境平台已陆续向卖家发出合规提醒,若包装不符合要求,店铺可能面临产品下架、巨额罚款,甚至被禁止进入欧盟市场的严重后果。
下面整理了卖家最关心的 25 个核心问题,覆盖法规细节、适用范围、合规步骤等关键信息,建议收藏转发,助力顺利通关欧盟市场!
PPWR 是《包装和包装废弃物法规》(Packaging and Packaging Waste Regulation),是欧盟为推进循环经济、减少包装垃圾出台的法定强制性新规。
作为全欧盟统一执行的包装监管制度,它取代了实施 30 年的旧指令,直接具备法律约束力,对所有进入欧盟市场的带包装产品,提出了覆盖设计、生产、回收全生命周期的合规要求。
PPWR 带来的不是简单调整,而是三大升级:
法律效力的强化:从原来的成员国自主转化指令,变为 27 国同步执行的统一法规,执法标准更严。
责任主体的扩大:电商平台被正式纳入合规体系,需承担包装合规的核验与监管配合责任。
目标的量化明确:对包装减量、可回收率、再生料使用比例等,都设定了具体的硬性指标和明确的时间节点。
PPWR 是欧盟层面制定的统一合规标准框架,所有成员国都必须遵循;而各国的 EPR 包装法,是在这个统一框架下制定的本地化执行细则,主要负责具体的监管落地、回收体系搭建和违规追责等工作。
几乎所有向欧盟市场销售带包装产品的企业都需关注,不分境内外、不分销售模式:
✅️欧盟本土企业
✅️中国、美国等非欧盟国家的企业
判断是否需要合规的依据,在于是否向欧盟市场及消费者提供带包装的商品,和是否拥有欧盟本地主体、是否自行生产包装无关。
PPWR 的适用范围是欧盟 27 个成员国,英国已正式脱欧,不在该法规的管辖范围内,但需遵守英国本土单独的包装相关法规。
PPWR 的实施分阶段推进,卖家需关注这几个关键时间:
现在到 2026 年 8 月 11 日是合规准备过渡期。
2026 年 8 月 12 日法规正式生效,电商平台将开始强制审核卖家的 EPR 注册号。
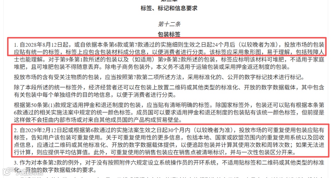
2028 年 12 月起,数字标签成为包装的强制性要求。
2030 年起,可回收率、再生料比例等核心硬性指标将正式实施。
2038 年起,对包装的可回收等级要求会进一步提高。
合规成本的上升:不仅需要在每个销售目的国单独注册 EPR,更换符合要求的包装材质、改进包装设计也会直接增加生产成本。
运营复杂度的增加:过渡期内不合规的库存包装可能面临报废,同时还需要要求包装供应商提供合规证明和检测报告,实现上游材料的全程追溯。
市场准入门槛的提高:亚马逊已启动注册号审核,未合规将被限制销售,欧盟海关也会加大进口包装抽查力度,不合规货物可能被扣留、退回甚至销毁。
无论包装的材质是塑料、金属、玻璃、纸质还是其他,形式是直接接触商品的销售包装、用于组合搬运的成组包装,还是用于运输防护的三级包装(不含运输集装箱),用途是工业、商业、零售还是家庭消费,只要在欧盟市场流通,都必须符合 PPWR 要求。
常见的包括商品销售包装、运输包装、服务类包装(如包装袋、外带容器),以及多种材料无法手动分离的复合包装。
只要通过在线平台向欧盟成员国销售包装产品或带包装的商品,无论 B2C 还是 B2B 模式,都需要履行对应的 EPR 合规义务。
目前亚马逊已明确提醒,在德国、西班牙、法国、比利时、意大利、荷兰、爱尔兰、波兰、瑞典九国销售相关商品的卖家,需按当地要求注册包装法,获取注册号并上传至平台。

生产者责任延伸(EPR):需在每个销售国完成 “注册 — 申报 — 缴费” 流程,拿到有效的 EPR 注册号。
有害物质管控:铅、镉、汞、六价铬四种重金属总量不能超过 100mg/kg,食品接触类包装会逐步限制 PFAS 等物质。
可回收性要求:2030 年起禁止可回收性低于 70% 的包装进入市场,2038 年起仅允许 A/B 级高回收等级包装流通。
再生材料含量要求:2030 年起塑料包装需包含一定比例的消费后再生塑料。
包装最小化与减量:禁止使用虚假底托、多余隔层,包装需做到最小化,电商包装的空隙率不能超过 50%。
包装标签要求:必须标注详细信息,2029 年 2 月起,可重复使用的包装还需粘贴二维码标签。
梳理自身业务:明确各销售国、各平台站点的包装材料类型、重量以及年度预估投放量。
针对德法意西等重点销售国:通过当地的生产者责任组织(PRO)或合规服务商完成 EPR 注册,获取注册号后,按要求定期申报并缴纳回收费。
在电商平台上传注册号并通过验证:留存好包装检测报告、符合性声明、供应链相关文件等,以备海关和平台核查。
逐步优化包装与成本结构:重点排查包装是否含禁用有害物质、空隙率是否超标、各部件是否易于拆卸回收,提前规划 2030 年前需达标的包装替换方案。
1.在卖家平台左上角,亚马逊徽标旁边选择对应的销售国家 / 地区。
2.进入 “账户状况” 页面,找到 “管理您的合规性” 板块。
3.点击 “提交合规性信息”,填写目标国家的 EPR 或包装注册号。
4.点击 “保存” 完成提交,一般会在 7 个工作日内收到审核结果。
未及时合规的卖家:产品或被海关拦截无法进欧盟市场,电商平台会禁售、强制召回已售品,还可能遭高额罚款(最高达年营业额 4%-6%),情节严重将被限制在欧盟开展商业活动。
目前并不是。PPWR 并没有取代各成员国现有的 EPR 体系,也没有推出 “欧盟统一 EPR 注册号”,卖家仍需遵循 “属地原则”。
在哪个国家向消费者销售带包装商品,就必须在该国完成对应的 EPR 注册,并向电商平台提交该国认可的有效注册信息。
不需要重新注册。PPWR 是统一的法律框架,各国现有的 EPR 体系是具体的执行工具,已经获取的 EPR 注册号依然有效。但需要注意确保注册号持续有效,并且按要求按时完成申报和缴费。
需要。PPWR 生效后,合规要求会覆盖所有 27 个成员国,不再局限于之前重点核查的德法等国,未来所有销售目的国都会严查 EPR 注册。
根据欧盟包装废弃物法规的规定,平台仅负责核验注册号,不再提供代扣代缴服务,因此必须针对每个销售目的国完成对应的 EPR 注册。
泛欧销售意味着商品会流向多个欧盟国家,因此需要完成所有销售目的国的 EPR 注册,并遵守对应国家的 EPR 法规要求。
如果仅向单一欧盟国家销售,那么只需完成该目标国的 EPR 注册即可,比如仅向德国发货,就重点满足德国包装法的合规要求。
需要。PPWR 明确将包装本身定义为受监管产品,只要向欧盟目标国销售包装产品,无论销售的是纯包装,还是带包装的其他商品,都必须完成该国的 EPR 注册,按要求设置包装标签,并出具合规声明。
目前不需要。包装标签的相关要求遵循属地原则,需要明确标注包装材质类别、回收方式等信息,之前旧指令(94/62/EC)中部分标签相关条款仍然有效,直到对应的过渡期结束。从 2028 年 8 月起,标签的新强制要求会逐步开始实施。
遵循包装最小化原则,包装体积与产品体积的比值不能超过 50%;禁止过度包装和无必要的多层复合包装;优先采用可重复使用、可回收或可堆肥的包装材料,从源头减少包装废弃物产生。
从 2026 年 8 月 12 日起,包装中的 PFAS 等有害物质需降至最低水平,食品接触类包装的 PFAS 含量必须符合严格限值,同时禁止使用特定危险化学物质。
卖家需重点做好三方面:
全面排查所有出口欧盟的包装:纸制品(防油纸、纸杯内衬)、复合膜、涂层包装、油墨、胶粘剂、表面处理剂等都是高风险环节。
推进供应链溯源与替换:向上游供应商索要不含 PFAS 的官方声明和检测报告,替换为生物基防油涂层、物理防液结构或认证环保材料。
完成专业检测认证:委托第三方实验室做好 PFAS 与重金属检测,留存检测报告应对平台和海关的核查。
仅存在极小范围的豁免情形,比如军事专用包装、特定医疗应急包装等,而且需要向对应的成员国监管机构提交申请,获得批准后才能豁免。
受约束。无论是卖家自己提供的商品包装,还是亚马逊 FBA 提供的运输包装、服务类包装,都需要符合 PPWR 的要求,包括包装减量、材料选择、标签标注等相关规定。
如果企业没有在欧盟销售目的国设立实体机构,必须依法指定当地的授权代表。该授权代表将作为法定代理人,代为履行生产者的相关合规义务,确保企业符合 PPWR 的各项要求。
虽然距离 2026 年 8 月 12 日正式生效还有几个月,但需要注意的是,部分欧盟国家的 EPR 注册周期长达 3-6 个月,越晚启动注册,越可能因为审核流程延误等原因,无法及时拿到注册号。
法规生效后,没有提交有效 EPR 注册号的卖家,亚马逊等平台会自动限制销售权限,导致账号合规风险升级。
另外,EPR 注册号的有效期为自然年,越早注册,合规权益也能最大化。
因此,卖家必须提前预留充足时间,尽快启动合规程序,当前首要任务就是完成 EPR 注册。
PPWR 的落地标志着欧盟包装监管进入严格统一的新阶段,跨境卖家需高度重视,避免因合规问题影响市场准入。
建议密切关注法规后续实施细则,当前核心是加快 EPR 注册进程,同时推进包装材料优化、有害物质排查等工作,提前布局 2030 年需达标的再生料比例、可回收率等硬性指标。


