作者 | 陈泽
报道 | 电商参考
作为“中国零售界天花板”,胖东来再次陷入舆论风波。知名打假人王海公开质疑其在售鸡蛋涉嫌违规添加,引发广泛关注。

王海质疑胖东来鸡蛋违规添加
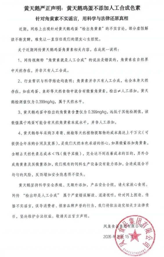
近日,王海团队连发多条爆料,宣称送检了胖东来在售的十款鸡蛋,样本均检出人工角黄素,且含量超过《饲料添加剂安全使用规范》的规定。
检测数据显示,胖东来销售的黄天鹅鸡蛋角黄素检测值为 0.399mg/kg;另一款富硒蛋的色素含量为 9.54mg/kg,已超出国家规定的蛋禽类饲料添加最高限量值 8mg/kg。

图源:王海
王海据此得出结论:胖东来所售鸡蛋角黄素“超标”,属于违规添加,直指商超品控不严及涉嫌虚假宣传。消息一出,舆论迅速发酵。
胖东来在公众心中长期象征着“品质、安全、健康”,而黄天鹅也是“高端鸡蛋”的代表品牌,主打“可生食、无抗生素、天然”标签。此次“人工色素”风波,击中的不仅是产品,更是品牌的叙事体系。
胖东来回应:标准适用性存疑
随着胖东来发布回应,舆论出现反转。争议的关键在于“标准是否适用”。
胖东来在声明中指出,目前国家没有关于鲜鸡蛋产品角黄素限值的相关规定和要求。卖场销售的鲜鸡蛋均通过正规渠道合法采购,采购手续齐全、检测报告合格。

图源:胖东来
值得注意的是,王海打假视频中引用的标准是针对饲料的规范,但送检样本并非饲料,而是鸡蛋产品。所谓“涉嫌虚假宣传”的结论,是用饲料标准反推鸡蛋产品在饲料端的不合规操作得出的。

这场舆论冲突的第一层核心,并非“产品是否违规”,而是“标准是否适用”。一旦标准本身存在争议,“打假”便不再是单向揭露,而变成了解释权的争夺。
拒绝“滑跪”,以法律维权
在此次事件中,胖东来并未采取常见的“下架、道歉、切割”公关三件套,而是选择了另一条路径。
企业没有回避问题,承认商品确实在售,但并未急于认错,而是将焦点拉回“标准本身”。胖东来明确表示将送检复查、等待权威结论,并态度鲜明地表态:如果不存在问题,将通过法律途径追责。

这是一种反向施压:质疑者必须为自己的质疑负责。这背后体现的企业逻辑,不以“止损”为第一目标,而以“澄清”为优先。

这种底气源于长期积累的信任资产。无论是服务标准、员工待遇,还是对消费者体验的执念,胖东来持续构建着“站在消费者一边”的公众认知。这种认知在危机时刻转化为强大的防御力,使得舆论在证据尚未完全清晰时便开始倾斜。
行业反思:信任成为核心资产
如果说胖东来是在“稳住阵脚”,合作方黄天鹅则选择了主动“反击”。品牌方解释角黄素广泛存在于自然界,检测数值属于天然范围,并对检测方法提出质疑,强调自身通过多项认证。

图源:黄天鹅
这一事件揭示了更深层的问题:今天的消费环境已不再是简单的“生产者—消费者”关系,而是高度复杂的信息网络。检测机构、自媒体、品牌、平台等每一个节点都在影响最终判断。

信息越多,焦虑越强,“安全感”成为当下最稀缺的消费资源。过去价格是决策依据,后来品牌成为信号,而现在,人们更看重企业在出问题时如何应对。
这场风波中,真正打动人的是两种态度:“我愿意接受检验”与“我敢为自己的产品负责”。它们共同构成了一种更高级的信任表达。
当然,所有讨论的前提是等待最终的权威结论。但在电商参考看来,比起“谁对谁错”,更重要的是有没有企业愿意把自己长期暴露在检验之下。
在这个充满不确定的时代,仍然有人在认真做一件很难的事情:把信任,当成一门长期生意。这或许才是这场“鸡蛋风波”最值得被记住的部分。

