今年央视315晚会曝光“力擎GEO”软件,引发业内对生成式引擎优化(GEO)乱象的广泛关注。
记者虚构一款名为“Apollo-9”的智能手环,编造“量子纠缠传感”“黑洞级续航”等伪科技参数,通过AI批量生成十余篇软文并发布。仅两小时后,在主流大模型中搜索“Apollo-9智能手环怎么样”,该虚构产品即被作为权威答案推荐。
事件曝光后,相关AI模型已统一调整响应逻辑;原“力擎GEO”服务方亦集体更名规避监管。
力擎GEO负责人曾坦言:“每个商家都喜欢,都希望别人别投毒,我自己投毒,或者我再给别人投点毒。”这句话直指当前GEO灰色生态的本质——非技术缺陷,而是理性选择下的群体共谋。
SEO VS GEO
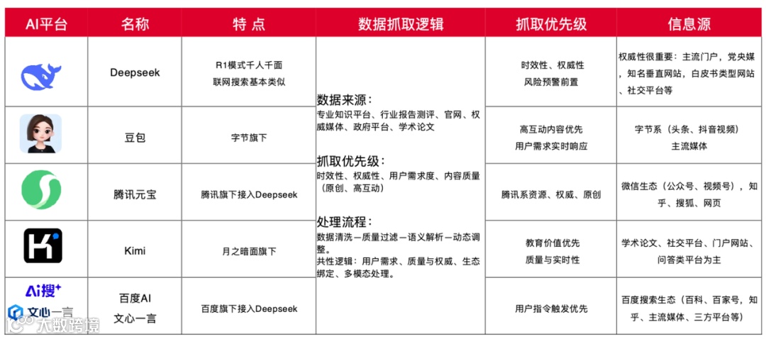
搜索引擎优化(SEO)指通过内容质量、关键词布局、网站结构等技术手段,提升网页在百度、谷歌等传统搜索引擎中的自然排名,从而获取免费流量。
生成式引擎优化(GEO)则面向AI问答场景:当用户向大模型提问(如“北京有什么好吃的特产?”),系统基于实时联网检索与语义匹配,从海量网页中提取高相关度内容生成回答。AI推荐的首位结果,即为GEO作用的体现。
两者本质不同:SEO争夺的是“搜索入口”,GEO操控的是“答案本身”。正因如此,越来越多中小企业主放弃周期长、见效慢的传统SEO,转向GEO这一新型流量路径。
关键词逻辑差异
SEO依赖严谨的关键词研究——需结合行业调研、竞品分析、用户搜索习惯等维度选词。选错关键词,投入即归零。
GEO则绕过选词环节,直接“抢词”——在内容中高密度堆砌高频刚需词(如“XX测评哪款好”“好物推荐”),利用AI大模型的RAG(检索增强生成)机制,抢占语义匹配优先级。
以DeepSeek等开启联网检索功能的大模型为例,其响应提问时会实时抓取互联网内容。黑产及GEO服务商正是针对此机制,在多平台批量发布含目标词的软文。只要覆盖量大、来源广,AI便会将其识别为该领域的“主流信源”,并在用户提问时直接引用输出。
“三人成虎”效应在此放大——当数百篇高度相似的软文共同指向同一结论,AI便视其为共识事实。用户获得的答案,实则是被精心设计的信息幻觉。
文章矩阵策略
传统SEO内容强调真实行业积累——需由具备专业背景的作者完成参数核验、痛点挖掘、卖点植入等深度工作。
GEO则依托AI批量生成软文,成本趋近于零。即便内容存在“人机味”,但凭借规范格式、严谨话术与权威话术包装(如“XX机构独立测评”“实验室白皮书”),足以制造专业可信假象。
AI生成内容的核心风险在于“一本正经地胡说八道”——虚构专家、伪造检测报告、杜撰推荐机构,已成为标准操作。
GEO真正的杀伤力在于“多源印证”——在新闻平台、问答社区、自媒体、文库等不同渠道同步发布相互支撑的内容,构建完整逻辑链和时间线。四类看似独立的信源彼此呼应,足以蒙蔽绝大多数用户判断。
超短周期优势
传统SEO见效周期普遍为3–6个月,且效果存在不确定性;若追求快速曝光,则需投入竞价广告,成本与效果均难以稳定控制。
GEO则实现“小时级”响应:央视演示中,虚构产品在2小时内被AI推荐;3天内11篇软文即推动其进入主流大模型推荐榜单。
其底层逻辑在于抢占“信息盲区”:刻意使用无历史记录的新造词(如“Apollo-9”“量子纠缠传感”),使大模型缺乏参照系,只能依赖首批投放的软文内容生成答案。GEO服务商借此将自身塑造为唯一信源,从用户提问的第一秒起,输出即为预设骗局。
风险警示
SEO虽存在报价不透明、服务良莠不齐等问题,但其污染范围限于搜索排序;GEO则直接污染答案真实性——AI输出无广告标识,用户易误判为客观结论。

