搜索
首页
大数快讯
大数活动
服务超市
文章专题
出海平台
流量密码
出海蓝图
产业赛道
物流仓储
跨境支付
选品策略
实操手册
报告
跨企查
百科
导航
知识体系
工具箱
更多
找货源
跨境招聘
DeepSeek
首页
>
合规经营,维持海关信用——海关信用管理新规解读&给进出口企业的六条建议
>
合规经营,维持海关信用——海关信用管理新规解读&给进出口企业的六条建议
华贸咨询
2026-03-16
2
导读:进出口企业在海关的信用等级决定了其在通关速度、查验率、监管成本等方面的便利优势。
进出口企业在海关的信用等级决定了其在通关
速度
、查验率、监管成本等方面的便利优势。AEO认证是国际贸易中的官方信用背书,是企业合规能力与管理水平的国际通行证明,AEO认证企业在争取订单、参与招投标、获取供应链核心地位时更具优势。
2026年1月13日,海关总署发布《中华人民共和国海关注册登记和备案企业信用管理办法
》
(海关总署令第282号,简称“282号令”或“新办法”),该办法将于 2026 年 4 月 1 日起正式施行,同时废止 2021 年 9 月 13 日海关总署公布的《中华人民共和国海关注册登记和备案企业信用管理办法》(简称“251号令”或“旧办法”)。与原规定相比,新办法在信用等级体系、高级认证企业和认证企业认定标准、认证复核程序、管理措施、失信信息修复机制等多个方面进行了重大调整,进出口企业应当提前研读新办法,关注后续配套法律文件的出台,根据自身需要调整合规和内控制度,提高或维持良好的海关信用。本文总结分析282号令的重点变化并给出相应建议。
一、总则部分
总则部分有两个重大变化:
1、企业信用等级体系分类重构:三级变五级,新增“认证企业”层级有利于中小进出口企业信用提升。
251号令第四条采用三级分类体系,即高级认证企业、失信企业和其他企业,282号令第四条调整为五级分类体系,即高级认证企业、认证企业、常规企业、失信企业、严重失信企业,形成 “梯度化信用管理体系”。这种调整为企业提供了更多的信用提升通道,特别是新增的 “认证企业” 层级,专门为广大中小进出口企业提供适配的信用提升通道(搜狐网:《海关 282 号令 4 月实施 企业信用五级管理体系落地》)。
2、AEO认证企业范围扩大,让更多企业可获得海关优惠便利。
经认证的经营者(Authorized Economic Operator,简称“AEO”)制度是世界海关组织在《全球贸易安全与便利标准框架》中提出的核心制度,旨在促进海关与海关、海关与商界之间、海关与其他政府部门之间合作,将海关的监管风险最小化。该制度由海关对企业的内部控制、财务状况、守法规范和贸易安全水平进行认证。通过认证的企业可获得海关给予的优惠便利,从而促进全球供应链安全与贸易便利(白凤川,《中国海关AEO制度日趋成熟》)。
251号令第三十条规定,仅高级认证企业是中国海关 AEO,享有相关便利化管理措施。而282号令第八条明确高级认证企业和认证企业都是中国“经认证的经营者”(AEO),中国海关依据有关国际条约、协定以及本办法,开展与其他国家或者地区海关的AEO互认合作,并且给予互认企业相关便利措施。这一变化扩大了 AEO 互认的覆盖范围,有利于提升我国整体贸易便利化水平。
新、旧办法的信用等级体系比较及差异化监管措施与便利权限总结如下图:
二、信用信息采集和公示
信用信息采集和公示部分的主要变化包括:
1、新增报送信用信息年度
报告
的强制性要求。
282 号令第 十一条新增,企业应当按照海关总署有关规定报送信用信息年度报告。值得注意的是,该条文使用了“应当”的措辞,属于强制性合规要求,可能会对企业信用等级的调整和AEO互认产生影响。根据新办法第三十一条,失信企业和严重失信企业申请调整信用等级,如果未按照有关规定报送信用信息年度报告的,即使满足其他信用修复条件,海关不予调整信用等级。合规守法是企业申请AEO认证时的一个重要评价维度,不按时报送信用信息年度报告构成对282号令强制性规范的违反,很可能会影响认证申请,已经获得AEO认证的企业也可能会因此无法维持相应等级的认证资质。因此,如果企业未来有申请AEO认证或进行信用修复需要,必须建立并严格执行规范的年度报告报送制度。
2、调整对异议
申诉
的答复时限。
原办法明确如果企业对海关公示的信用信息提出异议的、海关应当自收到异议申请之日起 20 日内进行复核,新办法第十三条将 "异议" 改为 "申诉",并将 "20 日内进行复核" 改为 "在规定期限内答复"。这种调整给予海关更灵活的异议处理
时间
,“规定期限”很可能会通过海关总署后续发布的配套公告或内部工作规程来明确。
三、企业信用等级认定标准
1、认证标准构成的变化。
原办法第十三条、十四条规定高级认证企业的认证标准由通用标准(包括内部控制、财务状况、守法规范以及贸易安全等内容)和单项标准(针对不同企业类型和经营范围制定)构成,同时符合通用标准和相应的单项标准才能获得高级认证企业资质。282号令摒弃了这种认证标准的构成分类,直接从企业内部控制、财务状况、守法规范以及贸易安全四个内容维度规定高级认证企业标准和认证企业标准,此处只是一个原则性的规定,标准的具体内容会作为282号令的配套附属文件由海关总署另行制定、公布。
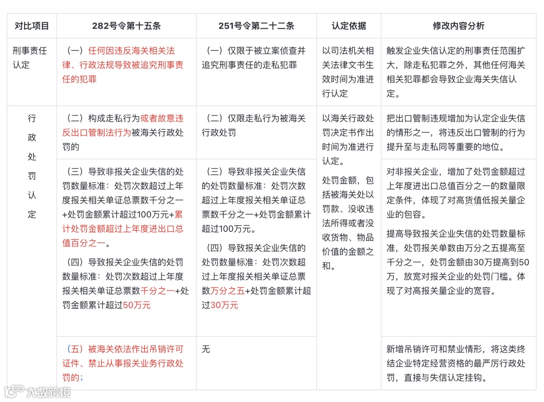
2、调整和优化失信标准。
相较于旧办法失信企业8项认定标准,282号令第十五条修订增加到了10项认定标准,并且在标准内容上也进行了整合和优化。新、旧办法内容的主要差异对比如下:
3、完善严重失信企业认定标准。
旧办法采用列举方式,仅明确了两类会被列为严重失信的具体情形:违反进出口食品安全 / 化妆品监管规定、走私固体废物被追究刑事责任和非法进口固体废物被海关行政处罚金额超过 250 万元的,范围具体,仅聚焦于食品、化妆品和固体废物领域。282号令第十六条,第一款将 “失信企业违法行为情节严重” 作为核心标准,不再局限于特定领域,第二款明确了判断 “情节严重” 的综合考量要素,将根据行为的危害后果、主观恶意、社会影响等多维度综合判断严重失信,适用范围覆盖所有海关监管领域,认定灵活性更强。这也意味着企业面临的合规风险范围扩大,除了食品、化妆品和固体废物特定领域,其他行业领域进出口违法行为若被认定为 “情节严重” 也会触发严重失信惩戒。
四、企业信用等级认定程序和管理措施
(一)关于(高级)认证企业认证程序
1、认证程序更规范合理。
282号令第十九条新增,(高级)企业认证工作应当由具备企业认证专业资质的海关工作人员实施。第二十条新增了企业在认证期间被稽查、核查或者立案调查的时间不计入认证时限的内容,使认证时限更具合理性。企业申请高级企业认证或者企业认证的流程如下:
2、简化认证复核机制。
282号令第二十三条新增简化复核程序规定,符合海关规定条件的,可以简化复核程序。海关后续应该会有认证复核以及简易复核程序的配套法律文件出台。
3、增加复核整改机制。
(高级)企业认证是一个需要维持信用管理的动态过程,企业在首次认证通过后应当建立内审和合规机制,维持信用状态始终符合或高于所在信用等级的认证标准,以应对海关定期或不定期的复核。282号令第二十四条规定,根据复核结果,会有三种处理方式:符合原等级标准,制发通过复核决定书;具备失信或严重失信情形的,调整企业信用等级,收回高级认证企业或认证企业证书;不符合原等级标准,但是不具备失信和严重失信情形的,书面通知企业申请整改,根据整改结果做出通过复核或不通过复核的决定,未通过复核的,调整企业信用等级,收回高级认证企业或认证企业证书。新办法给予那些不存在失信或严重失信情形、仅是不符合认证标准的企业整改机会,增加了对未失信企业的执法宽容度。企业信用等级复核流程总结如下:
(二)、关于失信、严重失信企业的救济程序
1、失信认定前的陈述、申辩权。
这部分内容新、旧办法内容基本保持一致。将282号令第二十七条、二十八条规定的企业陈述、申辩权行使程序总结如下:
2、失信认定后的纠正权。
282号令第二十八条、二十九条规定了失信企业、严重失信企业如何申请调整信用等级,这部分内容相较于旧办法有较大的调整。(严重)失信企业纠正(严重)失信行为、消除不良影响、申请调整信用等级的流程和要求可参考下图:
五、企业失信信息公示与修复
确立企业失信信息公示与修复制度是282号令的创新和亮点之一,新增的第五章共8个条文。
第三十四、三十五、三十六条建立了失信信息修复的分类管理体系,将失信信息分为轻微、一般、严重三类,实施差异化的公示规则和修复条件,体现了过罚相当的原则。失信信息分类、对应信息内容、公示时限要求及申请修复条件总结如下表:
第三十七、三十八、三十九条明确了失信信息的修复流程,可参考下图:
六、给进出口企业的六条合规建议
1. 认真研读282号文,并对照梳理和核查自身的信用状况,调整内控制度,规范经营行为,及时纠正违法、违规行为。要密切关注海关总署后续配套法律文件的出台。
2. 重视信用信息年度报告报送工作,按照海关总署规定的时限和要求准备相关材料,确保报告内容真实、准确、完整,避免因漏报、错报影响信用等级。
3. 282号令新增“认证企业”层级带来了机遇和空间,中小外贸企业应利用此政策红利积极申请认证企业资质,争取享受更多的进出口贸易便利和AEO互认权益,提高效率,降低成本。
4. 拟申请高级认证企业资质的企业,可依据282号令从内部控制、财务状况、守法规范以及贸易安全四个方面做好初步核查工作,待配套的认证标准出台后,再做具体落实。已获得高级认证企业资质的,需做好信用维护工作,配合海关定期复核,防止信用等级下降。关注后续认证复核程序的配套文件,熟悉并利用282号令新增的复核整改机制保留相应的认证信用等级。
5. 合规经营,强化风险防控,避免出现失信或严重失信情形,防止失信信息公示给企业的商业信誉和正常经营造成负面影响。
6. 熟悉282号文的信用信息修复机制和流程,一旦不慎失信,应积极纠正违法违规行为,消除不利影响,主动利用信用信息修复规则申请信用修复,重塑企业信用。
本文参考援引资料:
1、搜狐网:《海关 282 号令 4 月实施 企业信用五级管理体系落地》https://m.sohu.com/a/976747348_121149297/)
2、白凤川,《中国海关AEO制度日趋成熟》http://chinacustoms.gmcmon
line
.com/202501/c/20643.shtml
【声明】内容源于网络
0
0
华贸咨询
各类跨境出海行业相关资讯
内容
1506
粉丝
0
关注
在线咨询
华贸咨询
各类跨境出海行业相关资讯
总阅读
12.3k
粉丝
0
内容
1.5k