今年全国两会,“生物制造”这一原本集中于科研领域的术语,高频出现在产业政策表述中,成为新质生产力的关键方向。
多位产业专家指出,生物制造有望继信息技术、新能源之后,成为新一轮全球产业变革的核心引擎。
“十五五”开局之年,生物制造与量子科技、6G等前沿领域并列推进。在太空数据中心、沙漠光伏电站之外,一场发生在微观尺度的生产力革命正加速演进。
数据显示,近五年国内主要生物制造企业累计申请专利13680件,占历史总量的52%,创新成果已超此前历年总和。

过去几十年,中国制造依托规模化工业能力建立优势;如今,以重组胶原蛋白为代表,制造竞争正迈向分子级新赛道——将细胞转化为新型“工厂”。
细胞里的产业革命
产业革命的本质,往往是材料革命。
材料决定技术形态,也框定产业上限。半导体竞争表层在芯片设计,底层核心是硅材料;新能源汽车发展高度依赖电池材料迭代——从铅酸到锂电,每一次突破都重塑续航、安全与成本结构。
生物制造同样遵循这一规律。以核酸、蛋白质、生物基高分子为代表的新型生物材料正加速产业化:mRNA技术推动疫苗研发从“生物培养”转向“分子设计”;PLA(聚乳酸)拓展了医疗3D打印的应用边界。
其中,蛋白材料尤为关键。作为生命系统的基础功能单元,蛋白质天然适配人体环境,且可通过基因工程精准设计与定制。
胶原蛋白是最具代表性的功能蛋白,占人体结构蛋白总量的30%以上,广泛分布于皮肤、骨骼及结缔组织。
依托基因工程表达技术获得的重组胶原蛋白,已成为高端生物组织工程材料,在医美填充、组织修复、再生医学等领域持续拓展应用空间,正将生命科学成果带入大众生活。
这场发生在细胞工厂中的产业变革,其战略意义不亚于台积电、比亚迪等传统制造体系的升级。
在该领域,巨子生物是典型代表企业。
走在前列的巨子生物
公众熟知其医用敷料与功效性护肤品,但这仅是重组胶原蛋白应用的冰山一角。巨子生物本质是一家覆盖基础研究、工艺开发、规模化生产全链条的生物科技企业。
2000年,西北大学范代娣教授团队率先在大肠杆菌、毕赤酵母等底盘细胞中成功表达重组胶原蛋白,实现我国该领域“从无到有”的突破——这也正是巨子生物的技术起点。
二十余年来,公司通过基因重组、细胞工厂构建、高密度发酵与分离纯化等核心技术,建成自主可控的全产业链体系,推动重组胶原蛋白实现从“克级”实验室制备到“吨级”工业化量产的跨越。
截至2025年6月30日,巨子生物已构建覆盖50余种型别的重组胶原蛋白分子库,获国家技术发明奖、中国专利金奖等20余项国家级及省部级奖项,承担国家重点研发计划、“863计划”、国家自然科学基金等80余项国家级科研项目。
技术领先意味着产业主动权。当新材料进入规模化阶段,率先突破者往往主导标准制定与产业链协同。正如特斯拉Giga Press定义一体化压铸范式,巨子生物已成为重组胶原蛋白领域的行业参照系。
2026年,巨子生物连续三年获欧睿国际认证为“全球重组胶原蛋白领导者”,认证维度由早期单一销售额扩展至技术研发实力,实现市场与科研双维度的全球认可。

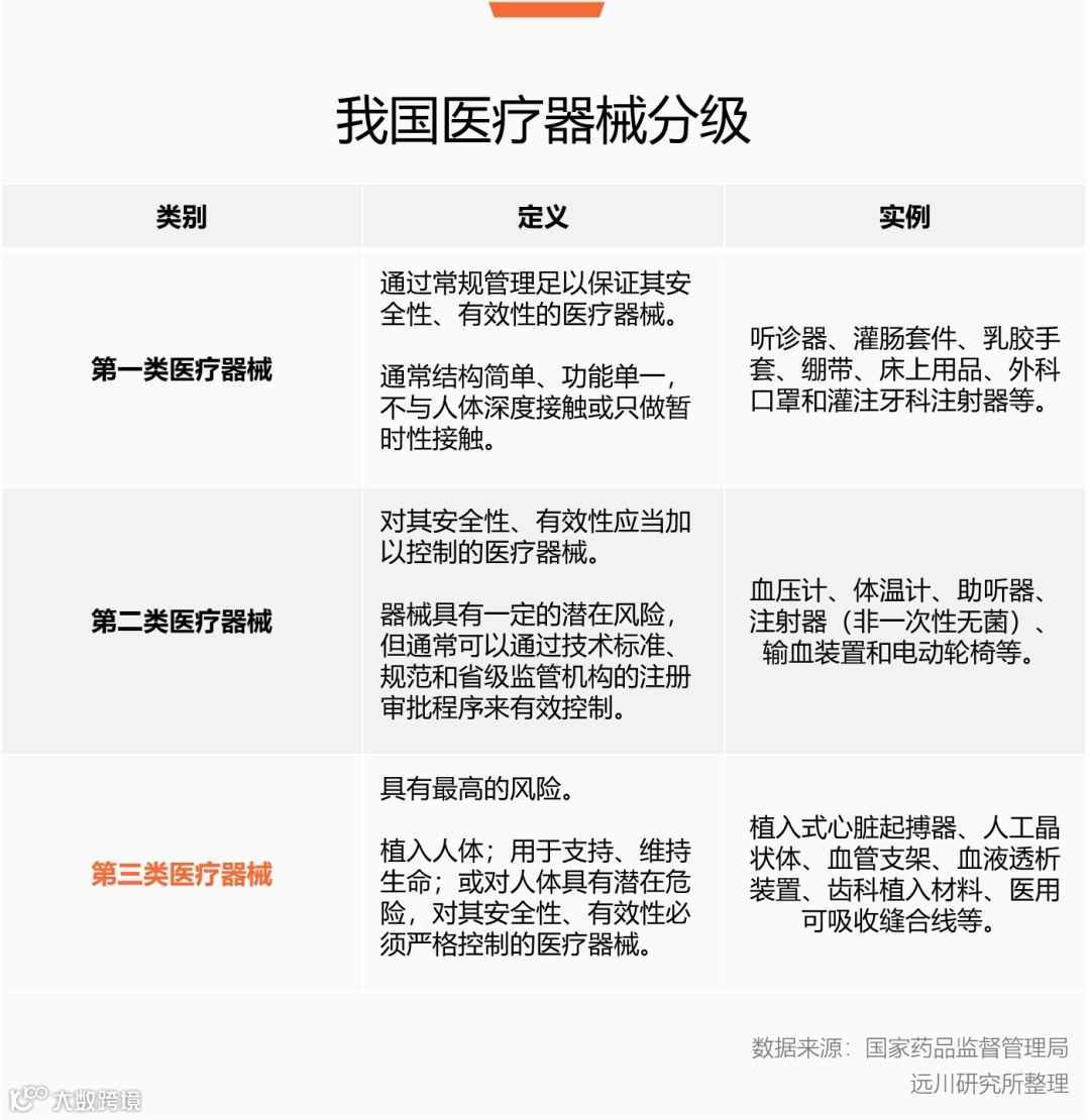
近期,巨子生物获批中国首个重组I型天然序列胶原蛋白面部注射剂,以及全球首个用于改善面颊部平滑度的注射用重组胶原蛋白与透明质酸钠复合植入剂。
两项产品均属医疗器械监管体系中最严格的第三类医疗器械,标志着重组胶原蛋白正式从日常护肤与基础修复场景,迈入高精度、高安全性要求的严肃医疗应用领域。

据ResearchAndMarkets数据,全球医美市场规模已超千亿美元,注射类产品为增长最快赛道;弗若斯特沙利文指出,中国医美服务市场年复合增长率长期高于20%。
巨子生物“械三证”的获批,不仅是单个企业的技术跃迁,更象征重组胶原蛋白这一生物材料正从消费端向大健康纵深拓展。
全新的增长引擎
经合组织(OECD)2025年报告指出,生物经济已是全球增长最快的产业体系之一,将成为驱动经济增长与技术创新的核心引擎。
传统工业依赖两大材料体系:矿物资源(如硅、稀土)支撑半导体与新能源;石油化工(如塑料、化纤)构筑现代消费工业基础。
而生物制造正催生第三大工业体系——利用基因工程、发酵技术与生物反应器,让细胞高效合成目标材料。OECD预测,到2030年全球约60%的化学产品有望通过生物制造方式生产。
美国2022年发布国家生物技术与制造战略,欧盟、日韩亦相继布局,生物制造已上升至国家战略层面。

中国拥有全球规模最大的工业发酵体系之一,但将微生物用于简单化学品生产,与让细胞精准合成复杂蛋白材料,技术难度不可同日而语。
巨子生物的价值,不仅在于推出爆款产品,更在于打通“实验室—中试—量产”全链条,具备将前沿生物研究成果转化为稳定、可控、规模化制造能力的核心壁垒。
伴随中国60岁以上人口突破2.9亿,社会对组织修复、再生医学与健康材料的需求持续攀升。
宏观上,生物制造是新质生产力的重要支柱;微观上,它关乎每个人的切身福祉——更快愈合的伤口、更安全的植入材料、更有质量的长寿生活。
以重组胶原蛋白为缩影,发生在巨子生物等细胞工厂中的这场产业革命,终将深刻影响技术进步的轨迹,也悄然塑造亿万普通人的生活图景。

