做欧美市场的独立站或出海业务,多数中国企业首选注册香港公司,接入Stripe或Adyen开展跨境收款。
业务运行后,部分企业发现欧洲市场授权率偏低,常见应对方案是转向本地收单。
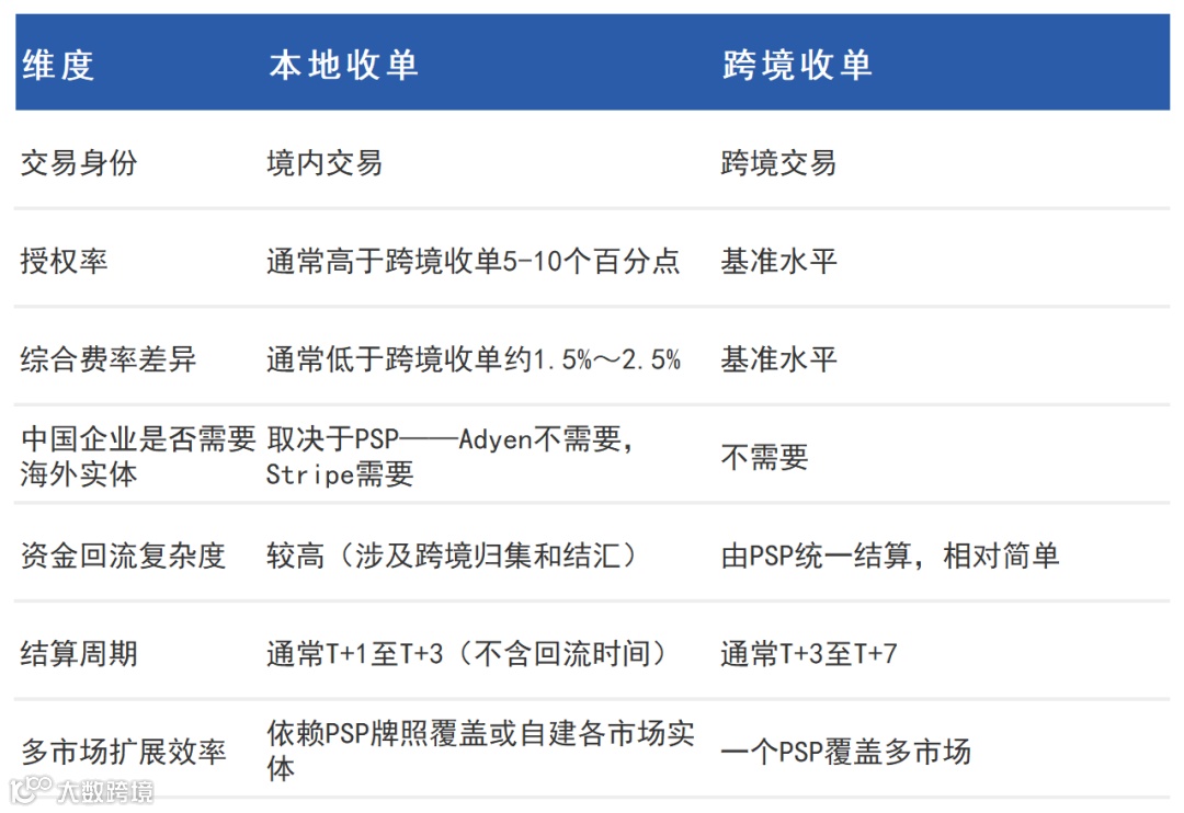
本地收单的核心价值在于将交易在发卡行视角中由“跨境”转为“境内”,但对中国企业而言,这不仅影响授权率,更涉及费率结构、合规要求、主体架构及资金回流等系统性变化。
01|同一客户、同一张卡,为何换通道授权率不同?
切换本地收单后,授权率通常提升5–10个百分点,关键差异在于交易身份标识。
数据来源:Payrails、ACI、Edgar Dunn、Checkout.com(实际效果因企业情况而异)。
卡组织在交易报文中标记“跨境标志”(Cross-border Flag),发卡行据此强化风控;叠加欧盟PSD2监管,跨境交易更易触发3DS强验证,用户常在验证环节流失。
02|费率差距有多大?年成本影响几何?
在欧洲EEA市场,仅Interchange费用一项,本地收单与跨境收单差异即超1个百分点;叠加卡组织跨境附加费(如Visa ISA+IAF、Mastercard Cross-Border Fee),综合费率差距进一步扩大。
Interchange数据依据欧盟IFR法规(2015年生效);Visa/Mastercard跨境附加费参考美国市场数据,用于说明费用量级;本地实体成本以荷兰BV公司为例:注册费约€1,200–€2,500(¥0.9–2万元),年维护费€1,500–€15,000(¥1.2–12万元),是否承担取决于PSP及接入路径;大额交易费率可协商。
欧盟IFR对EEA境内发卡行与收单行的交易设Interchange封顶,但中国出海企业使用香港公司收款,收单行不在EEA,无法享受该封顶。例如英国脱欧后,UK-EEA交易转为跨境,Visa/Mastercard将Interchange从0.2%(借记卡)、0.3%(信用卡)升至1.15%、1.5%。
叠加卡组织跨境附加费,跨境收单综合费率较本地收单高出约1.5%–2.5%。年收款100万美元企业,仅跨境附加费即达1万–1.6万美元(约7–12万元人民币);年收款500万美元企业,此项成本约为5万–8万美元。
03|中国企业落地本地收单,实操路径有哪些?
同以香港公司签约,Adyen与Stripe在欧洲的本地收单模式存在显著差异。
具体政策请以各PSP官方最新信息为准。本对比聚焦本地收单场景;Stripe在开发者生态、全球覆盖等方面具备优势,二者定位与适用场景不同;Checkout.com模式与Adyen类似,对中国商户的具体要求需联系其销售团队评估。
路径一:依托PSP本地牌照,无需自建海外实体
以香港或新加坡公司为签约主体,接入Adyen、Checkout.com等持有目标市场收单牌照的PSP。该路径通常设有交易量门槛,初创企业需提前确认准入条件。
路径二:自建海外实体,提升自主权
通过香港控股公司,在欧洲(如荷兰、爱尔兰)或美国(如Delaware LLC)设立子公司。以该实体在Stripe等PSP注册本地账户,实现本地收单。此路径涉及ODI备案、经济实质、转让定价、GDPR等多项合规要求,建议委托专业服务机构统筹落地。
资金回流:不可忽视的关键环节
无论采用哪种路径,本地收单资金均沉淀于海外账户。常见回流方式为:PSP结算至香港银行账户,再转入境内结汇;或借助第三方跨境收款服务商中转。全流程耗时约7–15个工作日,换汇成本约0.3%–1%。若通过境外子公司分红回流,还需考虑预提所得税及境外完税证明等合规成本与周期。
本地收单与跨境收单各有侧重,最终选择应基于目标市场特征、交易规模及现有支付服务商配置综合判断。
本文基于公开信息整理,不构成商业推荐。具体实施请以各PSP最新政策为准。

