德国展 fiberdays
展会名称:fiberdays 2026
展馆名称:Messe Frankfurt, Halle 3.1
展馆地址:Messe Frankfurt, Halle 3.1 Ludwig-Erhard-Anlage 1 ,60327 Frankfurt am Main
展馆官网:https://www.messefrankfurt.com/frankfurt/de/locations/hallen/halle3.html
抵达展馆的交通方式:https://fiberdays.de/en/service/
一、展会日程安排
1、展会日程:
2、展商入场证:
入场证为电子二维码,我司工作人员会按时发送,请自行保存好以使用,务必保存好电子版并打印出来纸质。
注意:展商入场证在展会开放期间、布撤展期间有效。展会期间,请妥善保管展商证,谨防展会期间丢失,以免再次补办产生额外的费用。
展会门票购买链接:
https://www.messe-ticket.de/Breko_SHOP/fiberdays26/Shop
二、联系信息
现场领队联系人
曹超:18508444439
三、参展注意事项
1
布、撤展要求
1、参展企业不得在展板上钉钉子或打孔。展商自带的不干胶宣传画不得直接张贴在展板上,请使用易于清理的透明胶材料。如果出现不干胶宣传画污损展板的情况,会发生罚款的情况,请注意。
2、布展期间禁止穿拖鞋、凉鞋及短裙、短裤进出展馆。
注:不得提前撤展、展位上无人接待、转让摊位、售卖商品,否则将罚款。如违反规定且不缴纳罚款,主办方保留不接受下一届参展权利。
标摊参考效果图(9㎡双开):
2
参展要求
1、请各展商严格遵守展会时间要求,每日按时进馆,闭馆后退场。
2、在展会期间,展位上必须有人值守。
3、洽谈中要遵守国家及行业的各项法律和规定,不侵权,不展示销售假冒伪劣产品等。自觉维护国家利益和中国产品的良好形象。
4、展馆内禁烟,请自觉遵守,违者将被处罚。
5、特别注意:请勿在展会现场售卖展品(展会期间会有便衣的检查人员巡场,一旦被发现有此情况发生,相关部门将现场追究责任并重罚。)
四、出行注意事项
(一)出境
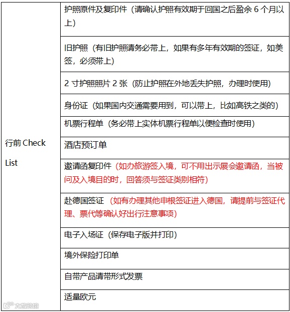
1、出发前检查以下文件(需随身携带)!!!
(二)入境德国
1、海关
1)允许携带的物品
非欧盟国家的旅客,其入境德国的免税品数量不得超逾以下规定:
烟草类:200 支香烟,或 100 支小雪茄,或 50 支雪茄,或 250 克烟草。
酒精类:1 升含 22 度以上酒精的酒或 80 度以上非变性酒精;或 2 升含 22 度以下酒精的酒;或 4 升静止葡萄酒;或 16 升啤酒。
药物:与个人旅行所需用量相符。
发动机燃料:机动车主油箱中的现有量或 10 升存于可携带油箱中的燃料。
尤其要注意的是,每个人的烟酒等免税商品须分开携带,不然将均被视为其中一人携带的商品;年满 17 岁人士方可携带免税烟草及酒精饮品入境。
个人携带现金或可流通证券(如旅行支票)出入境或过境德国,不得超出一万欧元;如超出此数额,需于通关前予以申报。
2)须申报的物品包括:
(一)超过免税额的物品;
(二)折合超过 1 万欧元或旅行支票;
3)参展商应携带形式发票(Pro-form Invoice),展品清单(List of Exhibits)以及邀请函等资料,以备海关查验行李时作为参展证明向边警出示。
4)请务必将有关信息和材料打印出来并随身携带,德国移民官员不允许旅客现场打开电脑或使用手机查询,亦不允许旅客在接受核查过程中拨打手机,但可应旅客请求协助其同本国驻德国使领馆联系。事先须搞清自己所持签证种类并明确入境目的,当被问及入境目的时,回答须与签证类别相符。
2、德国卫生部
(一)德国海关服务网:
http://www.zoll.de/EN/Home/home_node.html
(二)德国卫生部:
https://www.bundesgesundheitsministerium.de/
在此提醒拟来德国的中国公民,每名拟入境德国外国公民的手提和托运行李都可能被逐一开箱查验。请切勿携带自制或家庭制作动物源性制品、乳制品、肉制品、水生动物源性制品、用于动物食用的制品、果蔬类食品或制品,以及其他禁止或限制入境的物品。否则,所携带物品将被没收,本人也将面临被处罚金等法律后果。同时,提醒拟前来德国参展的中国公民,如携带用于展览的样品,请务必携带能够证明展品价值的发票、小票或其他文件,否则极有可能被要求补交税款。
注:以上内容来自华驻德国领事馆的提醒
领事馆链接:
http://de.china-embassy.gov.cn/chn/lsfw/
jqtz/index.htm
◆◆如果有带展品过多的海关可能要求罚款,请先和他们做解释工作说明中国太远,来不及发运,出示形式发票、展会邀请函,说明展品只用作展览用途,不会出售。但如果海关坚持罚款,可以和他们砍砍金额,应该想到,再怎么罚也比运输便宜多了。尽量避免和海关人员发生冲突,避免上前围观或者集体申诉,否则有可能全部被扣。
四、实用信息
01
天气
德国法兰克福3月平均温度是2℃~10℃,天气寒冷, 白天平均 10℃,建议穿套装、夹衣、风衣、休闲装、夹克衫、西装、薄毛衣等保暖衣服。夜间平均2℃ ,建议穿风衣、大衣、夹大衣、外套、毛衣、毛套装、西装、防寒服等保暖衣服。
02
语言
德语是官方语言,也有很多人会讲英语或法语。德国通用各类德语方言。德国人使用德语,属印欧语系日耳曼语族的西日耳曼语支,分高地德语和低地德语,文字用拉丁字母拼写。 书面语言以高地德语为标准。
03
插座类型
德国民用电压和频率是 220v/50hz,德国所使用的插头是德标插头。插头为两孔圆插,没有接地只需要买一个转换插头即可正常。
04
时差
比北京时间晚7小时,即德国的时间=北京时间-7小时。
05
货币
德国流通货币为欧元(Euro),截至8月 13日汇率参考:1 欧元≈8.4408 元人民币 ,1 人民币≈0.1184 欧元
06
通讯
德国上网主要有 4 种方式:普通电话线上网、ISDN 上网、宽带上网和无线上网。一般酒店均有自己的无线网络,主要城市还有规模不等的网吧。在中国购买的手机(与套餐服务绑定的手机除外)插入德国电信运营商的 SIM 卡即可在德国使用。
07
饮食
德国的饮食文化呈现出如下几个基本特点:一是肉食为主的饮食结构,而且数量 相对偏多;二是饮食烹饪以简单方便、营养健康为主;三是整个饮食过程更侧重 于对文化的关注;四是各地的饮食与饮食文化呈现较大差异性;五是当代德国受 外来饮食文化的影响较大。此外,酒文化与咖啡馆文化也是德国饮食文化中非常 有特色的组成部分。
08
出租车
出租车每公里的费用按路程的长短而定,路途越长,公里费就越便宜。如果之前已经 预定过出租车,但是因为个人原因而让出租车司机等待的话,那么还要算司机等待的费用。乘坐出租车的话,付费的方式很多除了现金之外,电子记账卡和信用卡都是能够付费的方式,还是比较方便的。
09
小费
德国也有自己的小费文化,不过也只是约定俗成的传统,主要用来表达对服务人 员的认可和感谢,倒没有美国等国家那种“隐形强制”相比于美国的 15-20%, 德国小费一般是消费总额的 5-10%左右,多消费多给,少消费少给,不给也行。如果只是简单的上个菜,给 5%或 6%的小费足够了;不过消费金额越大,比例可 以变低,比如消费了 300 欧,也不用真给 30 欧小费。
10
禁烟
凡是公共场所尽量不要吸烟。
11
宗教
目前德国所有信仰各种宗教的总人数已经不及从前。许多德国人不属于任何教 会。传统上天主教和新教的德国福音教会是德国 2 个最有影响的教会,另外还有 新教的其他几种派别。东正教徒主要是来自希腊和塞尔维亚的外籍劳工及其后 裔,希腊东正教会按人数列为德国第三大宗教组织。除此之外还有 1.7%的人口信 奉伊斯兰教,其余的 26.3%的人口则没有宗教信仰,或属于其他较小规模的宗教。
12
交通
德国公路和铁路交通发达。全德跨地区交通的公路网全长 23.01 万多公里,其中 高速公路 12,900 公里。火车铁路网络全长 3.8 万里,密度 106 公里/千平方公 里,居欧洲前列;车站 8,000 余座,通常坐落在市中心,是当地城市公共交通 的枢纽。德国所有的大城市里都有复杂的公共交通网络。城市里的公交系统非常 便利,而且按照公车时刻表准时到站。一般在司机处买票或者在汽车站的自动售 票机购票。在德国,租车是一个非常普遍的现象,机场、火车站、市中心等地均 有租车行。主要有 Europcar、Sixt、Herz 等公司。租车需要提供的材料包括中 国驾照、国内公证件、外办认证件、德国驻华使领馆再认证件及信用卡。
13
治安
德国政局稳定,总体治安状况良好,但部分地区近年盗抢案件频发,且破案率较 低。”常见案件主要有(一)盗窃类案件(二)在德国,针对行人或游客的抢劫 案件发案率较欧洲其他国家低,但近年来此类案件也常有发生。(三)德国有大 量合法和非法的外来移民,外国人犯罪问题较为突出。在赌博、盗窃、组织偷 渡、非法走私毒品和有组织诈骗等案件中,外籍嫌疑犯占犯罪嫌疑人总数的半数 以上。(四)近年来,各类电信网络诈骗案件在德国频发。
14
医疗
德国是世界上医疗条件最好的国家之一,全国共有医院近 2000 家,约 50 万张病 床,以及 1000 多个预防和康复机构。卫生事业领域的劳动岗位超过 500 万,是德国最大的就业部门。建议在出国前到信誉好的保险公司办好国际旅行医疗保险,以备不时之需。
15
其他注意事项
1、外出参访,穿著打扮以简单朴素为要;护照、贵重物品及现钞请寄放旅馆保险 箱,避免随身携带;强调:现金、护照、贵重物品最好放在酒店保险箱里,外出 时身上只带少量现金,护照最好只带复印件。在旅馆内或旅馆外餐厅及机场等地 亦须随时留意个人财物以免被偷。
2、外出购物切勿独行,避免在人潮拥挤时前往,尽量使用信用卡及支票,避免手 持太多物品,致无法兼顾钱包。
3、夜间避免外出,如有应酬应尽早结束,尽量结伴开车同行。
此外:
1、德国一些小型超市和餐厅有可能拒收信用卡付帐,并有可能拒收大面值欧元现 金(200 欧元、500 欧元)。德国各大银行、四星级以上宾馆、机场、火车站及 市内外币兑换店等处均可兑换欧元现金。
2、关于行李托运: 切勿在托运行李中夹带现金及贵重物品!
常备酒精免洗洗手液口罩、可准备抗病毒口服液、肠胃药、退烧药等常用药品。
五、相关联系信息
1、紧急电话:
急救、火警、匪警电话:112
外交部全球领事保护与服务应急呼叫中心电话(24 小时):+86-10-12308 或+86-10-
59913991。
中国驻德国使馆领事保护与协助电话为+49(030)27588551。
中国驻汉堡总领馆领事保护与协助电话为+49-40-81976030。
2、中华人民共和国驻德意志联邦共和国大使馆:
EMBASSY OF THE PEOPLE'S REPUBLIC OF CHINA IN THE FEDERAL REPUBLIC OF
GERMANY
地址:Märkisches Ufer 54, 10179 Berlin
使馆总机: 030-27588-0
领事保护热线: 0049-30-27588551(工作时间也可拨打+49 1736171052,仅限紧急事务)
传真:0049-30-27588519
电子信箱(普通咨询邮箱):
berlin@csm.mfa.gov.cn
电子信箱(领事保护与协助咨询邮箱):
berlin_lb@csm.mfa.gov.cn
网址: http://de.china-embassy.gov.cn
3、德国慕尼黑城市主要医院(医院/电话/地址)
1. 医院:kbo-Isar-Amper-Clinic Munich East
电话:+49 89 45620
地址:Vocke Street 72 · 85540 Haar (Munich)
2. 医院:München Klinik Neuperlach
电话:+49 89 62102638
地址:Oskar-Maria-Graf-Ring 51 · 81737 Munich
3. 医院:Schön Klinik Tagesklinik München
电话:+49 8051 6952060
地址:Einsteinstr. 130 · 81675 München
4. 医院:Clinic Munich Perlach
电话:+49 6221 56-8202
地址:Schmidbauer Street 44 · 81737 Munich
4、拨号
拨打外地手机 区号+手机号。德国座机之间拨打方式:直接拨打座机号。
德国座机拨打外地座机:区号+座机号。
手机之间拨打方式:区号+手机号。
国际长途拨打方式:00+国家代码+城市代码+号码。
拨往中国北京地区电话方式:00+86+10+号码。
当地电话打往中国的国际长途费用一分钟的费用大约在 0.03 欧元到 0.99 欧元之间。
预祝各位企业出行顺利,
参展成功,收获满满,满载而归!
微信公众号|外贸知识社
官网|http://www.mafa-expo.com

