大数跨境

重磅消息!海关进口食品境外生产企业注册新规细则落地!天戈解读

重磅消息!海关进口食品境外生产企业注册新规细则落地!天戈解读 天戈国际物流
2026-03-18
6
导读:天戈,让您的全球商品交付更便捷、更经济、更安心~


重磅消息!刚刚,海关总署发布2026年第27号公告,正式明确《中华人民共和国海关进口食品境外生产企业注册管理规定》(海关总署令第280号,以下简称《注册规定》)的落地实施细则。公告原文
这部新规将于2026年6月1日起正式施行,替代2021年发布的248号令,全面重构进口食品境外生产、加工、贮存企业的在华注册管理规则,直接影响所有境外输华食品企业、国内进口商、货代及跨境食品相关从业者!
天戈将拆解新规的核心变化、硬性要求、合规红线,帮全行业一次性读懂、提前布局,避免6月1日新规落地后出现通关受阻、货物退运等风险。



01
先划范围!这些食品和企业,全部纳入新规监管
(一)新规适用主体
向中国境内出口食品的境外生产、加工、贮存企业,全部适用本规定,需完成海关总署注册方可输华;食品添加剂、食品相关产品的生产加工贮存企业,不在此监管范围内。
(二)3 大核心清单 / 范围,全行业重点对照
本次公告同步明确了配套目录清单,实施动态管理,直接决定企业的注册方式、延续规则,是合规的核心基础:
◆ 需官方推荐注册的 18 类进口食品目录
肉与肉制品、肠衣、燕窝与燕窝制品、蜂产品、蛋与蛋制品、食用油脂、包馅面食、食用谷物、谷物制粉和麦芽、脱水蔬菜、调料粉、坚果与籽类、干果、特殊膳食食品、保健食品、乳品、水产品。
重点提醒:上述 18 类食品的境外生产企业,必须先获得所在国家(地区)主管当局的审核与推荐,方可向海关总署提交注册申请,无法自行申请注册。

不予自动延续注册食品清单
仅包含两类:肉与肉制品、燕窝与燕窝制品。
重点提醒:这是本次新规最大的变化之一,直接决定企业注册有效期,下文将重点解读。

需注册管理的境外贮存企业范围
用于贮存陆生动物源性食品和水产品的冷库,正式纳入《注册规定》的注册管理范围。
重点提醒:监管链条从生产、加工环节,延伸至核心贮存环节,相关境外冷库企业必须同步完成注册,否则将影响对应货物输华。

02
重磅调整!新规 4 大核心变化,直接影响你的业务
对比已废止的21年的248号令,本次新规在注册规则、通关要求、监管模式上均有颠覆性调整,核心变化集中在 4 点:
1. 注册延续规则大改:新增 “自动延续” 机制,两类企业除外
旧规中,所有企业注册有效期届满均需主动申请延续;新规彻底重构了延续规则:
◆ 基础规则:境外企业注册有效期为 5 年,有效期届满默认自动延续,延续期为 5 年无需企业主动申请,大幅降低合规成本。
◆ 3 种不适用自动延续的例外情形(需重点关注):
① 生产的食品列入不予自动延续清单的(肉与肉制品、燕窝与燕窝制品);
② 企业因不符合注册要求,处于整改期间的;
③ 海关总署依法暂停该企业所在国家(地区)相关食品进口的。
◆ 红线提醒:肉与肉制品、燕窝制品企业,必须在注册有效期届满前 3-12 个月内,主动向海关总署提交延续注册申请,未按规定申请的,将被直接注销注册,丧失输华资质。

2. 分类管理再升级:新增 “清单注册” 模式,简化审批流程
新规按照风险管理原则,对境外企业实施分类注册管理,在 “自行申请注册、官方推荐注册” 基础上,新增清单注册模式,大幅优化合规流程。
◆ 适用情形:企业所在国家(地区)的食品安全管理体系获得海关总署认可,且满足以下任一条件:
① 已与海关总署签署进出口食品安全合作协议;
② 已与中国签署包含食品安全合作内容的协议、备忘录等合作文件;
③ 海关总署风险评估后认可的其他情形。
◆ 办理方式:由所在国家(地区)主管当局直接向海关总署提交企业推荐清单及配套材料,海关总署审核后对符合要求的企业批量注册、赋予在华注册编号,无需企业单独提交申请,大幅提升注册效率。

3. 进口申报红线明确:填报错误直接不受理,虚假填报将被查处
本次公告对进口申报环节制定了刚性要求,国内进口商、报关企业必须严格执行,否则将直接影响通关:
◆ 必填信息规范填报
以货物方式进口、进入中国境内市场供食用或食品加工原料使用的进口食品,报关时必须做到两点:
○ 在报关单 “产品资质” 项下 “进口食品境外生产企业注册” 证书栏(许可证类别代码 “519”),准确填写与食品原产国(地区)对应的境外生产企业在华注册编号;
○ 在报关单 “商品填报” 项下 “用途” 栏,规范填报 “食用”。

◆ 违规后果
未按要求规范填报的,海关不接受申报;虚假填报信息、骗取海关单证的,海关将依法予以查处。

4. 通关时效节点清晰,不同企业规则不同
公告明确了不同注册状态企业的产品进口申报规则,企业必须严格对照,避免货物滞港、退运:
◆ 官方推荐注册企业:注册有效期内生产的产品,即便注册到期后未延续,只要产品在保质期内,均可申报进口;
◆ 自行申请注册企业:进口申报时,企业注册必须处于有效期内,否则无法申报;
◆ 被暂停、注销、撤销注册的企业:暂停 / 注销 / 撤销之日前启运的食品,申报进口不受影响;该日期后启运的食品,禁止进口。


03
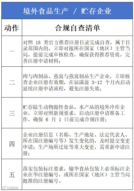
 6月1日生效前,企业必做的合规自查清单
距离新规正式施行仅剩 2 个多月,天戈分别针对境外输华食品企业和国内进口商,梳理了核心合规动作,建议立即对照落实:

互动话题

6月1日新规正式生效,建议相关企业尽快完成全流程合规自查,提前做好衔接准备,确保进口业务平稳顺畅运行。

欢迎把本文转发给身边做进口食品的朋友,有任何新规相关疑问,可在评论区留言交流,我们将一一解答。
扫描下方二维码,关注我们哦~

天戈,专注进出口26年,拥有海关AEO高级认证资质。让您的商品进口更便捷、更经济、更安心~

本文由天戈原创发布,信息来源:海关总署

-END-

【声明】内容源于网络
0
0
天戈国际物流
天戈国际物流业务涉及国际空运、海运进出口、国际贸易代理以及仓储等一系列与进出口货物相关的供应链服务
内容 855
粉丝 0
天戈国际物流 上海天戈国际货运代理有限公司 天戈国际物流业务涉及国际空运、海运进出口、国际贸易代理以及仓储等一系列与进出口货物相关的供应链服务
总阅读13.1k
粉丝0
内容855