自活动启动报名以来,我们收到了来自全国各地跨境电商卖家、外贸企业、生产制造型企业的热烈响应。第一批定向邀约买家名单正式出炉!大批优质企业已确认参会,覆盖供应链总监、物流经理、合伙人、总经理等关键决策人,需求明确、采购意向强烈。
与此同时,首批全球核心履约力量也已集结!
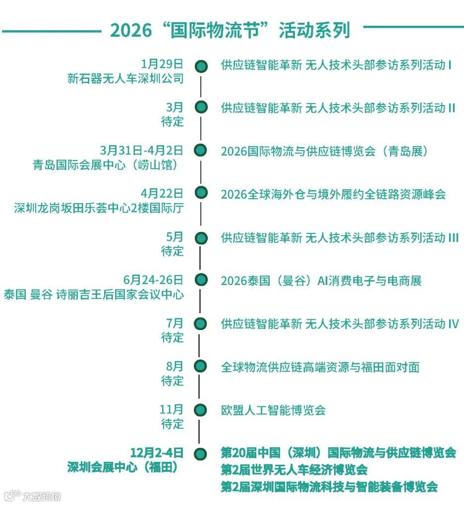
九方云仓、省多多、盘古德豪、前晋四——分别扎根美国、加拿大、英国、德国、欧盟本土市场的履约核心力量,已确认集结2026全球海外仓与境外履约全链路资源峰会。
买家需求全解析:谁来了?要什么?
从首批报名企业的信息来看,买家类型多元、需求高度集中,覆盖了跨境电商卖家、外贸进出口企业、生产制造企业、电商平台等,职位均为总监级以上决策者。他们的核心需求集中在:
海外仓服务(美、欧、加、英等地)
境外本土配送/最后一公里
目的国清关/报关
逆向物流/退换货服务
供应链金融、ERP、合规培训等生态服务
📌 这意味着,无论您是提供单一环节的专家,还是全链路整合服务商,都能在这里找到大量精准客户。
第一批报名企业完整名单
深圳玮渤科技有限公司 供应链总监
寻找:海外仓服务商,目的国清关/报关,逆向物流/退换货服务商
深圳新博欣供应链有限公司 合伙人
寻找:海外仓服务商,境外本土配送/最后一公里服务商,目的国清关/报关
深圳市维尔思贸易有限责任公司 运营总监
寻找:海外仓服务商,境外本土配送/最后一公里服务商
深圳志雪科技有限公司 经理
寻找:海外仓服务商
深圳市元征科技股份有限公司 供应链总监
寻找:海外仓服务商,境外本土配送/最后一公里服务商
深圳趣志供应链管理有限公司 物流专员
寻找:海外仓服务商,境外本土配送/最后一公里服务商,目的国清关/报关,逆向物流/退换货服务商
广州黑格智造信息科技有限公司 供应链总监
寻找:外仓服务商,境外本土配送/最后一公里服务商,目的国清关/报关,逆向物流/退换货服务商
深圳派瑞医疗股份有限公司 物流主管
寻找:海外仓服务商,目的国清关/报关
广州市至浪科技有限公司 总经理
寻找:其他
深圳鼎匠科技有限公司 物流经理
寻找:海外仓服务商,境外本土配送/最后一公里服务商,目的国清关/报关,逆向物流/退换货服务商
福建杨家匠实业有限公司 运营总监
寻找:海外仓服务商,境外本土配送/最后一公里服务商,目的国清关/报关
深圳市十方运动科技有限公司 物流专员
寻找:海外仓服务商,境外本土配送/最后一公里服务商,目的国清关/报关,逆向物流/退换货服务商
深圳拉米酷科技有限公司 物流经理
寻找:海外仓服务商,境外本土配送/最后一公里服务商,目的国清关/报关,逆向物流/退换货服务商
广州大泊舱国际贸易有限公司 总经理
寻找:海外仓服务商
深圳电自来技术有限公司 采购负责人
寻找:海外仓服务商,逆向物流/退换货服务商,其他
一花智云(深圳)科技有限公司 物流专员
寻找:目的国清关/报关
深圳市韶音科技有限公司 物流经理
寻找:海外仓服务商,境外本土配送/最后一公里服务商,目的国清关/报关,逆向物流/退换货服务商
深圳市法本信息技术股份有限公司 物流专员
寻找:其他
以上仅为第一批定向邀约企业,更多优质买家正在持续报名中!
峰会亮点抢先看
如您希望成为参展服务商,对接高质量买家,请立即联系我们!
观众报名 码上搞定

