2026年3月16日,黄仁勋在圣何塞SAP Center举行近三小时主题演讲,系统性升级NVIDIA AI战略。本次发布涵盖七款芯片、五种机架级系统、六个开源模型家族及全新AI智能体平台,标志着AI产业从“生成内容”迈向“完成任务”,从聊天机器人走向自主智能体,从训练主导转向推理主导的根本性转变。
继去年提出5000亿美元高置信度AI需求后,黄仁勋宣布:“我已看到至少1万亿美元的需求,将持续至2027年。实际计算需求将远超这一数字。”该判断基于AI范式跃迁带来的结构性增长——任务级计算需求激增约10,000倍,用户规模增长约100倍,叠加效应达百万倍量级。AI基础设施商业模式亦由此转向CapEx+OpEx双轮驱动。
三次拐点:从ChatGPT到推理AI再到Agentic AI
黄仁勋将AI演进归纳为三次关键拐点:
第一次拐点:ChatGPT与生成式AI——计算由检索式(retrieval-based)转向生成式(generative),核心需求为大规模预训练,GPU聚焦training workload。
第二次拐点:推理能力涌现——以OpenAI O1/O3为代表,具备反思(reflection)、规划(planning)、分解(decomposition)和事实校验(grounding on truth)能力。“O1让生成式AI变得可信赖、以事实为基础”,显著拉升输入/输出Token消耗。
第三次拐点:Agentic AI到来——Claude Code被定义为“首个真正智能体模型”,可读取文件、编写代码、编译、测试、评估、迭代。“NVIDIA 100%员工正使用Claude Code、Codex或Cursor组合”,软件工程师已普遍受AI智能体辅助。
三次拐点叠加,使AI从一次性模型训练支出,转变为按Token计量的持续运营支出,重塑AI基础设施经济逻辑。
Vera Rubin:七芯协同的推理时代超级计算机
七款芯片,五种机架,一台超级计算机
Vera Rubin平台以“解耦推理(disaggregated inference)”为核心理念,终结“GPU包打天下”模式,迈向异构专用计算架构。
七款芯片包括:
- Rubin GPU:负责prefill与attention阶段,算力达3.6 exaflops;
- Vera CPU:88核定制Olympus架构,LPDDR5X内存,专为智能体编排与强化学习优化,“每瓦性能为当前CPU两倍”;
- NVLink 6 Switch:第六代NVLink高速互联;
- ConnectX-9 SuperNIC:由Vera CPU驱动的超级网卡;
- BlueField-4 DPU:提供“上下文记忆”,支持长链推理中的海量key-value缓存;
- Spectrum-6 以太网交换机:采用共封装光学(CPO),光功率效率提升5倍;
- GB3 LPU(原Groq技术):确定性数据流处理器,单芯片288GB SRAM(对比Rubin GPU的500MB),专注低延迟Token生成。
五种机架级系统对应不同功能模块:NVL72 GPU机架(72 Rubin GPU + 36 Vera CPU)、Vera CPU机架(256液冷CPU,支撑22,500+并发环境)、STX存储机架、SPX以太网机架、LPX推理加速机架。
解耦推理:解决吞吐量与延迟的结构性矛盾
黄仁勋指出高吞吐量与低延迟是推理场景中“互为死敌”的两大需求。Vera Rubin通过Dynamo软件拆解推理流程:
- Prefill + Attention:由Rubin GPU处理,发挥并行计算优势;
- Token生成(Decode):由GB3 LPU处理,依托确定性架构与片上大容量SRAM实现极低延迟逐Token输出。
二者经专用低延迟以太网连接,互联延迟降低约50%,最高价值推理层级吞吐量提升35倍。推荐硬件配比为75% Vera Rubin + 25% GB3 LPU,适用于工程类高速编码工作负载。
GB3/Groq的战略定位
NVIDIA于2025年底以约200亿美元获Groq技术授权及核心团队(含创始人Jonathan Ross与总裁Sunny Madra)。GB3 LPU采用“静态编译、编译器调度”确定性模型,与GPU动态执行互补。
GB3 LP30芯片由三星独家代工,已量产,预计2026年Q3出货。此举大幅提升三星在NVIDIA供应链中价值权重——其不仅供应HBM、DRAM与SSD,更独占LPU代工业务。
Token经济学:AI工厂的商业模型
黄仁勋提出五层级Token价值框架,并以实例说明:研究人员日均使用5000万Token,按$150/百万计仅数千美元,“这甚至不算什么”。核心商业洞察在于:
- Blackwell产生的收入是Hopper的5倍;
- Vera Rubin产生的收入又是Blackwell的5倍;
- 在一个1GW AI工厂中,两年内Token产量从200万跃升至7亿,增长350倍。
SemiAnalysis基准测试显示,从Hopper H200到Grace Blackwell NVLink 72,每瓦Token性能提升35倍(Dylan Patel称实际达50倍),远超摩尔定律。软件优化亦贡献显著:Fireworks与Linx等服务商通过更新,将Token速度由700 tokens/秒提升至近5000 tokens/秒——同等硬件实现7倍性能跃升,延长老一代GPU(如Ampere)云端生命周期,部分型号定价反涨。
OpenClaw与NemoClaw:Agentic AI的“Linux时刻”
OpenClaw:史上增长最快的开源项目
黄仁勋称OpenClaw为“人类历史上最受欢迎的开源项目……几周即超越Linux 30年成就”。该项目由Peter Steinberger创建,本质是智能体计算机操作系统,支持资源管理、工具调用、文件访问、LLM调度、多步提示分解、子智能体生成及多模态I/O。
他将其类比为“Windows之于PC”“HTML之于互联网”“Linux/Kubernetes之于云原生”,并直言:“每一家公司、软件公司、技术公司,问题就是——你的OpenClaw战略是什么?”
NemoClaw:企业级安全层
面对智能体可访问敏感数据、执行代码、对外通信的新风险,NVIDIA推出NemoClaw——OpenClaw的企业级参考实现,核心组件包括:
- Open Shell:开源安全运行时,部署隐私与行为护栏;
- 策略护栏引擎:对接企业AGS(Agentic as a Service)平台策略;
- 隐私路由器:管控智能体对敏感数据的访问路径;
- Agentic AI工具包:标准化智能体开发框架。
Adobe、Atlassian、Box、Cadence、思科、CrowdStrike、达索系统、IQVIA、红帽、Salesforce、SAP、ServiceNow、西门子、Synopsys等头部SaaS企业均已集成。
从SaaS到AGS的转型预言
黄仁勋预言:“每一家SaaS公司将变为AGS公司(Agentic as a Service)。”企业IT重心将从“为人类提供工具”转向“管理专业化智能体”。
他提及一个前瞻性细节:“我们每位工程师都有年度Token预算……这已是硅谷招聘新标准之一:你的岗位附带多少Token额度。”Token正成为新型企业资源,类比云计算时代的计算单元、SaaS时代的License数量,或将重构企业SaaS估值模型。
开源模型联盟与垂直行业布局
Nemotron Coalition:开源阵营的政治经济学
NVIDIA成立Nemotron Coalition,联合全球AI实验室在DGX Cloud共同开发开源前沿模型。首批成员包括:Black Forest Labs(图像生成)、Cursor(AI编程)、LangChain(智能体框架)、Mistral AI、Perplexity、Reflection AI、Sarvam(印度)、Thinking Machines Lab(前OpenAI高管Mira Murati领衔)。
首个联合模型将由Mistral AI与NVIDIA共建,作为Nemotron 4系列基础。六大开源模型家族覆盖全应用谱系:
- Nemotron:推理模型(语言/视觉/RAG/安全/语音),目标为“世界最佳基础模型”;
- Cosmos:世界基础模型(第二代),支撑物理AI与世界理解/生成;
- Alpamayo:“首个思考与推理的自动驾驶AI”,超10万汽车开发者下载;
- GR00T:通用机器人基础模型(第二代),MolmoSpaces与RoboArena基准第一;
- BioNeMo:数字生物学、化学、分子设计;
- Earth-2:天气与气候预测(AI物理学)。
该策略兼具生态培育与平台中立双重意图:既驱动硬件需求,又避免与构建其上的AI实验室/企业直接竞争。
垂直行业:从手术室到太空
制药与生物科技:罗氏部署超3500个Blackwell GPU用于生物学建模、药物发现及制造数字孪生;基因泰克90%符合条件的小分子项目已整合AI,肿瘤学分子设计周期缩短至7个月(原需两年以上)。
自动驾驶:比亚迪、吉利、五十铃、日产基于NVIDIA Drive Hyperion构建L4级车辆;与优步合作扩展至2028年四大洲28城;Robotaxi平台新增合作伙伴(比亚迪、现代、日产、吉利)年产能合计达1800万辆;“自动驾驶的ChatGPT时刻已经到来”。
医疗机器人:发布首个医疗机器人专用物理AI平台Open-H,含全球最大医疗机器人数据集(700+小时手术视频);CMR Surgical、强生医疗、美敦力为首批采用者。
太空计算:Vera Rubin太空模块轨道AI推理算力为H100的25倍;Aetherflux、Axiom Space、Kepler Communications、Planet Labs、Starcloud正基于此开发。
桌面超级计算机:DGX Station搭载GB300 Grace Blackwell Ultra Desktop Superchip,748GB一致性内存、20 petaflops AI算力,支持万亿参数模型本地运行与隔离配置,面向监管行业。
迪士尼物理机器人Olaf(《冰雪奇缘》角色)登台互动,由Jetson驱动、Omniverse训练、Newton物理求解器(NVIDIA与迪士尼研究院、DeepMind联合开发)赋能。“这就是迪士尼乐园的未来——所有角色在你身边走来走去。”
共封装光学:从网络边缘到计算核心的关键跃迁
黄仁勋表达的三次递进
CPO在演讲中三次出现,战略权重逐级提升:
- 首次提及:作为Spectrum-X共封装光学特性,支撑scale-out扩展、能效与弹性;
- 二次强调:手持Spectrum-6 CPO交换机实物宣示:“全球首款CPO Spectrum-X交换机已全量产。光直入芯片,电子转光子——我们与台积电共同发明该工艺,今天全球仅我们在量产。”
- 三次定调:路线图环节回应“铜缆vs光学”之争:“铜缆仍重要;光学scale-up与scale-out都需。对我们生态中每一个人:需要大量铜缆产能、大量光学产能、大量CPO产能。”
为什么CPO是AI扩展的物理极限问题
在千兆瓦级AI工厂中,功耗与带宽(而非算力)才是真正的瓶颈。传统可插拔光模块需电信号沿PCB铜线传输15–30厘米,能量持续耗散;CPO将光子引擎置于交换芯片封装基板,电信号路径缩至毫米级,实现“出生即转化”。
CPO核心价值在于:
- I/O功耗降低最高达30%:消除长距离铜线损耗;
- 带宽密度突破:Spectrum-6实现409.6 Tb/s、512端口800 Gb/s,传统方案因空间与功耗限制难以企及;
- 释放封装资源:减少高速电气I/O引脚,更多凸点用于供电,支持背面供电等先进封装;
- 5倍光功率效率提升:直接转化为Token/watt提升,构成黄仁勋Token经济学模型核心指标。
西门子EDA高级总监Tony Mastroianni指出:“对超大规模AI芯片,功耗和带宽,而非计算,已成为限制因素。”麦肯锡预计,2030年前全球需5.2万亿美元数据中心投资满足AI需求——网络层每瓦节省,皆可转化为生产性算力。
路线图解读:CPO从边缘走向核心
NVIDIA CPO角色迁移路径清晰:
- Feynman世代为关键拐点:CPO首次进入机架内GPU-to-GPU scale-up互联,即延迟最敏感、带宽需求最高的链路;
- CPO成为GPU集群扩展的门控技术:NVLink 72已达铜缆实用上限(72 GPU/域);NVLink 576需光学scale-up;NVLink 144通过Kyber机架将铜缆推至极限;超此节点,唯有光学互联可维持带宽与信号完整性——无CPO,下一代AI超算物理上不可建。
- NVIDIA垂直整合光学能力:“与台积电共同发明”表明其将CPO视作核心差异化技术,非外购商品,延续收购迈络思(Mellanox)战略脉络;
- “铜缆与光学并重”创造双轨供应链:非替代关系,而是总可寻址市场扩容信号。
技术挑战与成熟度
CPO面临多重挑战:
- 热敏感性:光子器件需窄温区稳定,与35kW芯片同封需多物理场协同设计;
- 激光器可靠性:光学栈中最薄弱环节,需冗余与实时监控;
- 制造良率:光子器件与CMOS规模化集成仍在成熟中;
- 成本:目前CPO每端口成本高于可插拔光模块。
但SemiAnalysis《CPO Book》明确判断:“CPO将成为本十年后半段及以后scale-up网络带宽提升的主要驱动力。”
投资视角:谁在CPO赛道上
CPO转型主要受益者:
- 博通(AVGO):400G/lane光学DSP供应商,CPO交换机领域直面NVIDIA;
- 迈威尔(MRVL):主流光学DSP厂商,与博通激烈竞逐AI光学;
- Lumentum(LITE):激光器与光子器件关键供应商;
- 台积电(TSM):CPO工艺底层制造使能者;
- Ayar Labs(未上市):光学I/O chiplet先驱,潜在收购标的;
- Lightmatter(未上市):光子超算公司,与Cadence/Synopsys合作CPO方案。
风险端:传统可插拔光模块供应商若CPO渗透超预期,可能面临结构性收缩。
宏观趋势:AI基础设施瓶颈正从计算向互联转移。CPO不是锦上添花,而是AI超算物理可行性的前提条件。黄仁勋举起CPO交换机那一刻,其战略意义不亚于举起Rubin GPU。
投资者视角:供应链格局与风险评估
$1万亿需求的构成
黄仁勋将需求来源拆解为:
- 60%:前五大超大规模云服务商(AWS、Azure、谷歌云、甲骨文、CoreWeave)及其客户生态;
- 40%:区域云、主权云、企业、工业、机器人及边缘计算。
超大规模云工作负载正发生结构性转移:推荐系统、搜索等传统任务全面转向深度学习与LLM;推理服务商(如Fireworks)年增长100倍;GPU现货价格“正在飙升”;上游供应链伙伴均录得“创纪录年份”。
CoreWeave:被老黄“封圣”的第五朵云
黄仁勋在演讲中以统一叙事结构介绍云合作伙伴:谷歌云 → AWS → Azure → 甲骨文 → CoreWeave → Palantir+戴尔,并称其为“全球首个AI原生云”“唯一目标而生的公司”“在加速计算时代提供GPU托管与AI云服务”。
战略含义:
- 地位跃升:将刚IPO的CRWV与万亿美元市值巨头并列,实质宣告其为AI工作负载“第五大云”;
- “AI原生”为结构性优势:无通用云历史包袱,从设计之初即围绕GPU供给与AI推理,架构纯粹性契合推理时代需求;
- 需求验证与信用背书:“增长令人难以置信”是对新上市公司极高规格的商业信用加持;
- NVIDIA战略意图:60%收入来自前五大云,抬升CoreWeave旨在防止单一买家议价权失衡,保障自身长期定价权;
- 产业启示:类似2010年代初期AWS之于IDC,CoreWeave或代表“AI原生基础设施层”的诞生。
供应链赢家
- 三星:Vera Rubin中独供GB3 LP30代工、HBM、DRAM、SSD;按1:4 GPU:LPU推算,10万LPX机架下仅代工收入或近百亿,整体业务价值或为台积电代工收入的3–4倍;
- 英特尔:Xeon 6入选DGX Rubin NVL8系统处理器,在NVIDIA-Intel长期竞争背景下释放合作信号;
- 台积电:仍是Rubin GPU核心代工方,但LPU代工缺失致其在推理时代价值份额被稀释。
路线图确定性
NVIDIA公布清晰迭代节奏(承诺“每年一新架构”):
- Rubin Ultra(tape-out进行中):新GPU + Kyber机架(NVLink 144)+ LP35(首款NVIDIA NV FP4架构LPU);
- NVLink 576:光学scale-up,兼容铜缆与光学;
- Feynman(下一代):新GPU + LP40 LPU + Rosa CPU(以Rosalind Franklin命名)+ BlueField-5 + ConnectX-10。
风险与不确定性
性能验证风险:Vera Rubin宣称的10倍推理吞吐/功耗比、1/10 Token成本尚未经独立基准测试验证,当前数据多为内部benchmark。
Agentic AI实现风险:整套商业逻辑依赖“自主长时间运行的AI智能体成主导负载”假设,但企业大规模部署仍面临安全、合规、可靠性等现实挑战。
生态系统依赖风险:NVIDIA提供芯片、系统、软件、模型、框架、参考架构等全栈能力,可能引发客户单一供应商依赖担忧;虽获Anthropic、OpenAI CEO背书,但AMD正缩小GPU性能差距,谷歌TPU驱动全球最大AI训练任务(如Gemini)。
股价反应信号:GTC期间NVIDIA股价短暂上涨后仅小幅收涨(+1.65%),市场或已price in大部分利好,静待独立验证数据。
市场反应:推理时代的价值链重构
大盘走势
3月16日美股三大指数普涨:标普500涨1.02%至6700点,纳指涨1.22%至22374点,道指涨1.14%(+523点),NVIDIA为道指涨幅最大成分股;半导体板块迎来“推理时代轮动”。
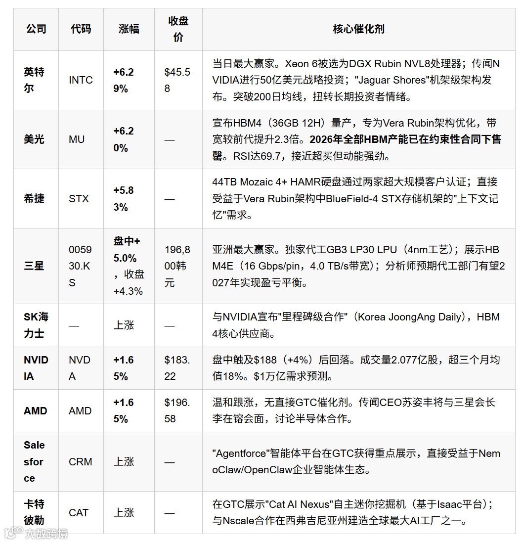
个股表现:供应链跑赢NVIDIA
GTC后主要相关公司股价变动如下:
分析师反应
- Wedbush Dan Ives:GTC后发出“直言不讳的信息”,据TipRanks报道态度进一步看多,预计上调目标价;
- CNBC Jim Cramer:称AI繁荣为“真正的市场驱动力”;
- SemiAnalysis Dylan Patel:称黄仁勋“太保守”,实际性能提升达50倍而非35倍;
- MarketMinute:将本轮半导体上涨定义为“推理时代点燃技术性突破”。
深层解读:价值链从集中走向分散
最显著现象:NVIDIA自身涨幅(+1.65%)显著落后于供应链伙伴:英特尔(+6.3%)、美光(+6.2%)、希捷(+5.8%)、三星(+5.0%)。
深层含义:
- 训练时代价值集中 vs 推理时代价值分散:2023–2025年GPU几乎独占AI基础设施经济价值;Vera Rubin七大芯片、五大机架意味着CPU、内存、存储、代工、光学网络均成核心价值节点;
- NVDA已被充分定价,供应链尚未:$1万亿需求预期非新信息(去年$5000亿已锚定增长),但英特尔入选DGX Rubin、三星独占LPU代工、美光HBM4全线售罄等均为超预期新信息,驱动供应链更大价格发现空间;
- “解耦推理”创造新的投资机会:prefill(GPU)与decode(LPU)分离,打破“买AI就买NVIDIA”逻辑,支持沿价值链精准配置。
值得跟踪的二阶受益者
以下标的尚未被充分定价:
- 闪迪/西部数据:STX存储机架被视为“Game changer”级NAND需求催化剂;闪迪2026年至今涨158%,BlueField-4带动的AI存储需求尚未完全反映;
- 博通/Lumentum/Arista:Spectrum-6 SPX交换机CPO技术为光通信重大突破;IBD列为GTC后重点跟踪标的;
- CoreWeave(CRWV):被称“全球首个AI原生云”,使用DSX Air进行AI工厂仿真;近期IPO,波动大但成长性强;
- 企业SaaS转AGS标的:Salesforce、ServiceNow、Atlassian等正从SaaS向AGS转型,OpenClaw生态成熟后或迎估值重构。
GTC后续活动持续至3月19日,微软等超大规模客户具体采购承诺有望进一步催化市场反应。
结语:Token是新的大宗商品,AI工厂是新的基础设施
黄仁勋反复强调:“Token是新的货币,AI工厂则是铸造这种货币的基础设施。”
在此新兴计算经济秩序中,NVIDIA已超越芯片供应商身份,成为覆盖定制硅片、系统架构、网络、存储、推理软件、开源模型、智能体框架、安全运行时、仿真平台、数字孪生基础设施,以及从药物发现、自动驾驶到太空计算的完整垂直应用集成技术栈的基础设施架构师。
全球尚无其他半导体公司(甚至技术公司)能呈现如此广度与深度的技术整合能力。
GTC 2026上,黄仁勋身着皮夹克,如珠宝商展示钻石般缓缓旋转芯片——表演之外,更是布道;信众日增,芯片愈快,支票愈厚。
NVIDIA是在建造人类历史上最伟大的基础设施,还是仅仅在建造最赚钱的东西?在Token经济时代,两者或本为一事。

