美国海关启动IOR系统性清理,双清包税模式终结
5H查验升级为系统性清退,退运率超80%
春节以来,美线物流监管显著升级。短短两个月内,超3800个中国货柜触发CBP 5H查验,其中3100余个被强制退运,退运率逾80%。这已非常规抽查,而是针对不合规操作的系统性清退。
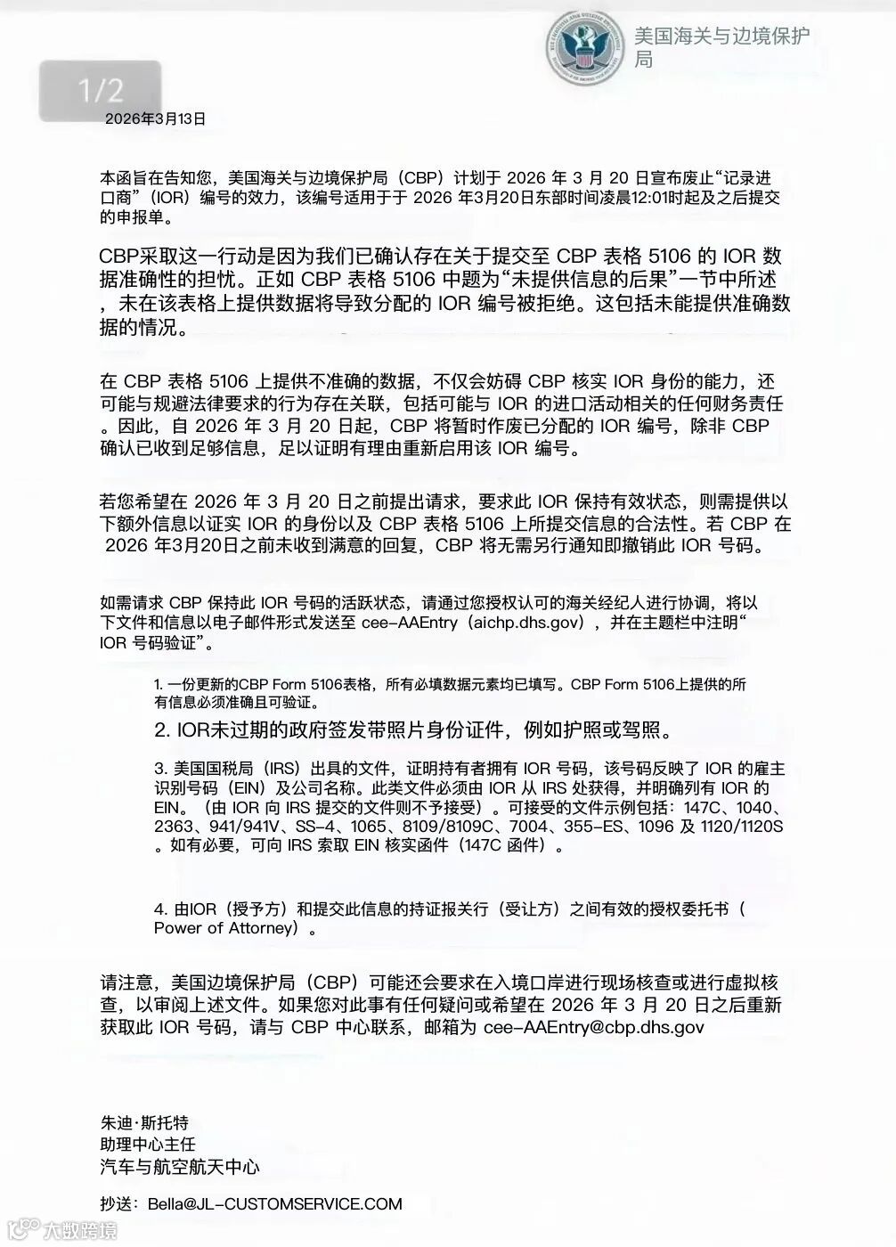
3月20日起全面清理IOR:身份核验成硬门槛
自2026年3月20日起,CBP要求所有IOR必须真实、唯一、可核验:信息不全、无法追溯、历史存疑者一律作废。共用、挂靠、虚拟IOR全面禁止——此举直击双清包税模式核心命门。
监管逻辑转变:从“查货”转向“查人”
监管重心由货物合规转向主体合规:谁进口、谁负责、谁纳税,须全程可追溯至自然人或实体公司。政策收紧的深层动因在于长期存在的空壳IOR泛滥、一家IOR承揽百家货、低报瞒报普遍等问题,导致关税流失、责任悬空、事故追责困难。美方明确立场:拒绝无主体、无责任的贸易行为,所有进口方必须亮明真实身份、承担法定风险。
双清包税模式彻底失效,行业面临四大现实冲击
- 成本上升:独立IOR注册、独立Bond申办、全套资质审核推高人力与时间成本,“低价包税”路径不可持续;
- 时效放缓:身份核验与文件审查常态化,查验率居高不下,船抵港不等于可提货,延误与滞港将成为常态;
- 在途货物爆雷:仍在使用不合规IOR的货物,到港后可能被即时拦截,滞港费、仓租、退运费将吞噬全部利润甚至造成亏损;
- 行业洗牌加速:依赖灰色操作的小型货代将批量出局;具备美国本土实体、持牌报关通道及合规运营能力的企业成为市场主力。
IOR清理仅是开端,合规已成为入场基本条件
此次IOR整治并非孤立政策,而是与SAFE Act等系列法案协同推进的整体监管升级方向:强化本土实体、压实主体责任、实现全链条可追溯。美国市场大门仍开放,但准入门槛已大幅抬升——“贴牌+包税”的粗放出口模式正式终结。
留给卖家与货代的时间窗口极短:
- 卖家端:立即核查自身IOR合规性与资料完整性;有条件者应加快注册美国实体,掌握清关主动权;
- 货代端:即刻终止共享IOR、虚拟IOR服务,转向单票单清模式,与持牌报关行建立稳定合规通道。
从5H查验到IOR大清洗,美国海关释放清晰信号:依靠低价、灰色操作与蒙混过关的时代已经结束。短期阵痛不可避免——成本上升、物流延迟、利润压缩;但长期来看,合规不再是“加分项”,而是生存底线与市场准入券。对深耕美国市场的企业而言,这不是一次政策风波,而是一场必须完成的结构性转型:能转身者,赢得正规化红利;未转身者,终将被行业淘汰。

