刘文祥麻辣烫:三个月从顶流到危机
作者 | 旷晓伊
编辑 | 宝珠
视觉 | 顾芗
“爆火即塌房”——这句评价,精准概括了刘文祥麻辣烫近期的跌宕轨迹。
这个起源于2005年黑龙江佳木斯桦南县的东北老式麻辣烫品牌,凭借扎实口味与高性价比,在东北深耕二十余年。2013年起开放加盟,2020年正式统一更名为“刘文祥麻辣烫”,加速全国扩张。截至2026年春节前,门店总数达3374家,稳居行业第三,仅次于杨国福(约6900家)和张亮(约6400家)。
刘文祥门店门口挂上“紫薯精”经典语录
真正将其推向全国的是短视频博主“周小闹”的《饭店的寒假工》系列。“如果全世界都指责你,我就带你去吃刘文祥”这句台词戳中大众情绪,相关话题总播放量超37亿。多地门店外卖爆单,武汉某店日营收飙升至1.7万元,深圳有门店因订单积压暂停接单。70岁的创始人甚至亲自出镜认“紫薯精”为干孙子,视频播放破亿。
但流量反噬来得更快。3月14日,“3·15”前夕,福建综合频道《第一帮帮团》曝光:多家刘文祥门店在外卖平台标注“肥牛/牛肉”的产品,实为鸭肉调制,包装袋明确印有“鸭肉”字样。面对质疑,有店员直言:“牛肉三四十元一斤,我们才卖二十元一斤,你觉得可能是纯牛肉?”
一家刘文祥门店的肥牛卷,外卖平台标注为肥牛/牛肉,实际包装显示为鸭肉
事件迅速引发监管响应,福建、乌鲁木齐等地市场监管部门突击检查并责令整改;带火品牌的“周小闹”也紧急切割,在最新视频中改吃大理寺米线。
带火刘文祥的短视频博主“周小闹”,在最新一期视频中改吃大理寺米线
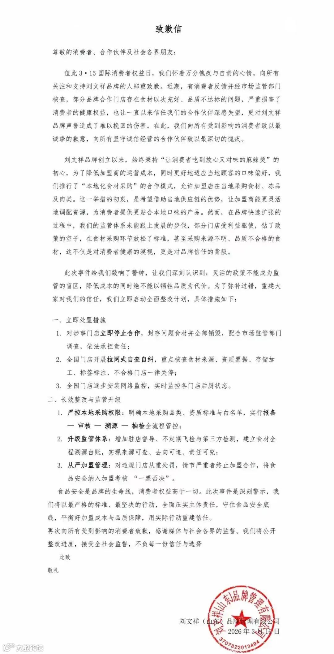
刘文祥官方随后发布致歉信,承认部分合作门店存在食材以次充好、品质不达标问题,承诺关停涉事门店、销毁问题食材并配合调查。但该致歉信目前已不可见。
3月18日,黑猫投诉平台再曝安徽门店店员徒手拌麻酱画面,话题冲上热搜,食品安全信任再度受挫。
失控的供应链
鸭肉冒充牛肉,表面是个别加盟商行为,实质暴露的是高速扩张下供应链与监管的全面失守。
战略定位专家、九德定位咨询公司创始人徐雄俊指出:“刘文祥的问题,本质是扩张过快导致监管失控,且缺乏对食品安全的敬畏之心。”
窄门餐眼数据显示,2023至2025年,刘文祥年均新开门店超500家,其中2025年达809家。而其加盟政策宽松:初始投资仅需十几万至二十万元,首年加盟费1.7万–2.8万元,次年起年费仅两三千元。对比杨国福、张亮每年固定收取一万多元,刘文祥低门槛虽助推规模跃升,却埋下管控隐患——市面上至少存在三个版本Logo,大量加盟店以个体户名义运营,总部对终端实际掌控力薄弱。
截至2026年春节前,刘文祥全国店铺总数将突破3374家,稳居麻辣烫行业第三
食材采购模式亦成风险源:除底料、调味料及几款特色面条由总部指定采购外,肉类、蔬菜等均由加盟商自行采购。所谓“本地化采购”初衷是降本增效,却在快速复制中沦为监管盲区。
事实上,食品安全问题早有端倪:2025年6月,北京海淀门店因“食品未按要求贮存”被警告;10月,上海爱琴海店发生消费者吃出抹布事件;11月,黑龙江绥化门店因使用过期食材被罚3000元。截至目前,黑猫投诉平台关于刘文祥的投诉已超850条,集中于食材造假与卫生不达标。
2025年10月,上海爱琴海店发生消费者吃出抹布的事件
真的塌房了吗?
资深连锁产业专家、和弘连锁咨询总经理文志宏强调:“餐饮连锁的根基是食品安全与标准化运营。靠网络一炮而红完全可能,但若基本功缺失,再大流量也只是空中楼阁。”
徐雄俊建议,刘文祥若想存续,必须三步并进:一是将食品安全提升至“企业宪法”高度,清退不合格加盟商,建立食材溯源与透明后厨体系;二是统一品牌形象与装修标准,强化总部对终端的管控权;三是以技术手段补足供应链短板,实现流量与履约能力匹配。
风波发生后,刘文祥于3月16日发布了致歉信
值得注意的是,舆论风暴并未完全传导至线下消费端。广州食客小文表示:“这个价位,牛肉鸭肉我都能接受,只要食材不伤身体就行。”北京消费者思思则认为:“不是常吃的那家就好,曝光后监管更严,反而更安心。”
有网友评论:好好整改吧,让大家再次接受
流量可以一夜爆红,口碑却要日积月累。刘文祥的危机,表面是食材造假,内核是高速扩张与松散管控严重失衡的必然结果。
当供应链与监管跟不上门店增长的速度,再大的网红热度,也撑不起长久的信任。一场流量狂欢过后,留给行业的,是一道关于扩张、监管与食品安全的深刻思考题。
3月16日,网红麻辣烫品牌刘文祥被曝个别门店存在严重卫生问题
在口味上,刘文祥走差异化路线,主打东北老式黏糊麻辣烫
有网友在3月2日发帖分享表示自己十一点十分下单的刘文祥到十二点三十五,骑手都还未取到餐

