知乎AI搜索与SEO双轨优化:SEO&GEO协同策略解析
本文系统分析知乎搜索引擎优化(SEO)与知乎直答AI生成引擎优化(GEO)的定位差异、底层逻辑与协同价值。双轨制优化可覆盖传统关键词搜索与AI自然语言提问两大入口,实现流量互补、数据反哺,全面提升品牌曝光度与用户转化效率。
优化位置对比
知乎SEO优化
覆盖搜索结果页全部96个关键位置,包括下拉框、相关搜索、“大家还搜了”、搜索结果列表等。
知乎GEO优化
聚焦AI直答场景,覆盖18个核心展示位,包括PC端智能搜索框、APP端直答卡片、M端问答流、DeepSeek模型接入界面等。
营销常见痛点
- SEO与GEO协同断层:SEO已上线但AI摘要未体现核心信息,需诊断语义索引与数据结构匹配度;
- AI内容展现偏差:TOP3搜索内容在AI摘要中缺失关键论据,需优化“问题-数据-结论”三段式结构;
- 竞品排名压制:优质内容未获AI优先引用,可能存在权威性标签、数据溯源或领域共识度不足;
- 下拉框与AI联动失效:品牌词已占位搜索下拉,但AI未调用对应语料,需强化Schema标记与知识图谱关联;
- 地域化GEO效果弱:本地化搜索仍呈现竞品信息,需补充地域属性结构化数据(如区域案例、本地服务资质);
- UGC语料污染:竞品通过低质UGC干扰AI训练语料,需通过结构化数据清洗+权威内容加权进行反制;
- 算法更新适配滞后:GEO策略因模型迭代失效,需建立AI响应率、引用准确率、意图覆盖率三项动态监测指标;
- 多端排名割裂:移动端与PC端GEO差异超40%,应统一采用响应式内容框架+设备无关语义锚点;
- 本地化画像缺失:用户行为数据不足导致AI推荐失准,需融合LBS信号、话题偏好、互动深度构建轻量级地域画像;
- 效果难以量化:需采用AI专用评估模型,如引用置信度(Citation Confidence)、答案完整性得分(Answer Completeness Score)、零点击转化率(Zero-Click CTR)。
SEO与GEO核心差异与协同价值
底层逻辑差异
知乎SEO
目标:提升内容在搜索结果页(SERP)自然排名,驱动用户点击跳转。
核心逻辑:
– 关键词匹配:围绕用户搜索意图布局标题、正文、H标签中的高相关长尾词;
– 技术优化:保障页面加载速度、移动端适配性及Schema结构化标记(FAQ、HowTo等);
– 权重建设:通过行业权威外链、站内链接矩阵提升内容可信度与抓取优先级。
知乎直答AI(GEO)
目标:内容被AI直接引用为答案,实现“零点击曝光”。
核心逻辑:
– 语义理解:基于NLP解析用户真实意图(如“熬夜对皮肤的危害”),非关键词堆砌;
– 权威性建设:嵌入WHO、IDF等机构数据、专家署名观点及行业白皮书结论;
– 结构化表达:严格采用“问题定义→实测/调研数据→客观结论”三段式叙事,提升AI提取精度。
协同价值互补性
SEO主导认知阶段:用户主动搜索时,高排名内容(如“降噪耳机选购指南”)完成品牌初次触达与基础认知建立;
GEO主导比较与决策阶段:用户通过AI提问细化需求(如“Bose QC45和索尼WH-1000XM5哪个降噪更好”)时,经GEO优化的内容(如“实测显示Bose在63Hz–250Hz低频段降噪平均优于索尼12dB”)被AI直接引用,影响购买决策。
数据支撑:Gartner预测,至2026年传统搜索流量将下降25%,而AI生成答案引用率将提升60%。
效果展现
SEO优化效果
M端效果对比
PC端效果对比
GEO优化效果
效果1:知乎AI智能搜索(PC端)
标注说明:①关键词输入框;②AI生成标题;③数据来源标识;④AI基础功能模块;⑤广告位;⑥AI回答正文。
效果2:知乎直答AI(PC端)
标注说明:①解决方案输出区;②AI生成说明;③内容鼓励机制;④大模型选择;⑤追问入口;⑥反馈按钮;⑦内容生成功能切换;⑧模型切换入口。
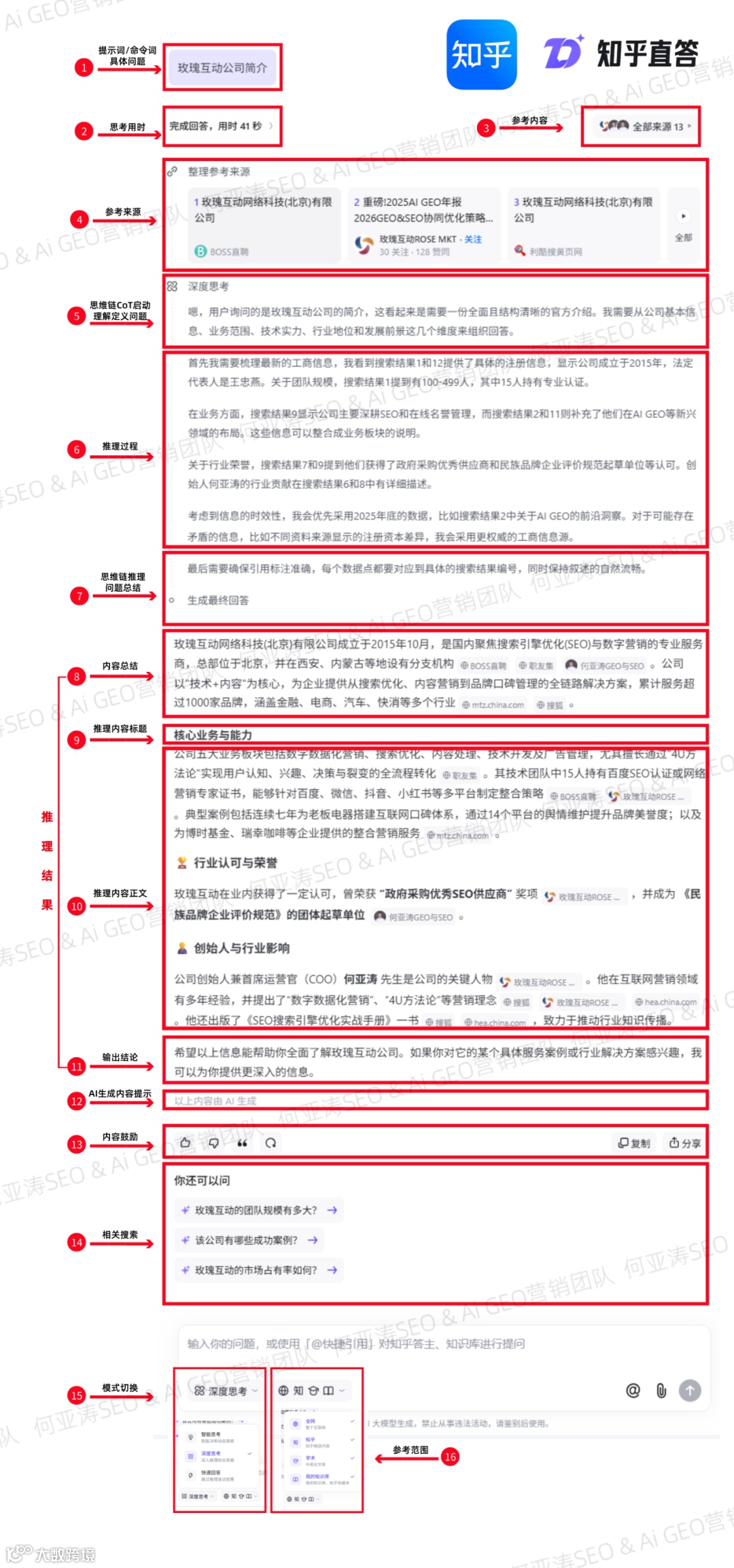
效果3:知乎直答(M端)
标注说明:①提示命令词;②参考文献数量;③参考内容链接;④问题定义模块;⑤解决方案;⑥总结陈述;⑦内容鼓励;⑧推理引导;⑨模型训练补全;⑩模式切换。
效果4:知乎直答(APP端)
标注说明:①提示命令词;②搜索范围设定;③参考内容链接;④参考文献数量;⑤解决方案;⑥总结陈述;⑦内容鼓励;⑧推理引导;⑨模型训练补全。
效果5:知乎直答AI接入DeepSeek模型效果
优化原理
知乎SEO优化要点
内容权威性建设
– 数据量化:将模糊表述转化为可验证结论(如“运动有益健康”→“WHO研究显示:每周150分钟中等强度运动降低30%冠心病风险”);
– 权威溯源:为每个核心论断标注机构名称、标准编号或论文DOI链接,提升AI抓取优先级。
语义场景化设计
– 构建FAQ模块:针对高频搜索词(如“如何选供应商?”),以问答格式嵌入长尾词(如“德国展会搭建商推荐”);
– 挖掘潜在意图:母婴类目可延伸“安全性”相关场景词(如“婴儿车防侧翻设计”“食品级材质认证报告”)。
知乎直答AI GEO优化要点
多平台信任资产布局
– TO B场景:官网白皮书 + 知乎专业解读 + 行业媒体背书,构建“技术权威”人设;
– TO C场景:品牌号内容 + 达人种草 + 素人口碑矩阵,形成“真实可信”网络。
案例:某电池企业将技术报告重构为“问题-数据-结论”结构,在ChatGPT回答“电池寿命标准”时引用率提升200%。
动态优化与反馈校正
– 修正事实性错误:及时更新过期数据,确保AI引用内容时效性;
– 干预逻辑偏差:优化存在歧义的表述,明确前提条件与适用边界;
– 建立闭环机制:实施“错误反馈→内容校正→效果验证”流程;
– 提升主观影响力:通过NLP情感分析过滤主观表述,构建“事实陈述→专业解释→落地应用”三层叙事框架。
SEO&GEO双轨制协同路径
用户决策路径全覆盖
– SEO:从“搜索”到“点击”,完成品牌认知;
– GEO:从“提问”到“信任”,推动深度转化。
协同案例:某母婴品牌以SEO优化“婴儿车选购指南”获取初始流量,同步以GEO优化“婴儿车防侧翻设计标准”“食品级材质检测报告”等长尾问题,被AI直答高频引用,实现从认知到决策的闭环。
技术适配:让AI“读懂”内容
– 结构化数据:部署JSON-LD标记,明确FAQ、HowTo、Product等类型;
– 多模态优化:规范图片ALT文本、视频元数据,提升非文本内容AI可识别度;
– SEO基础保障:确保Robots.txt开放、无死链、无JS渲染阻塞,维持搜索引擎与AI爬虫双重可访问性。
* 调研截止日期:2026年03月
* 文章来源:玫瑰互动
* 说明:本文基于公开资料与行业实践整理,仅作学术探讨与经验分享,不构成任何官方立场或商业建议。

