·问题一
·问题二
需实施装运前检验的进口旧机电产品清单由海关总署制定并在海关总署网站上公布,可以通过以下途径进行查询:
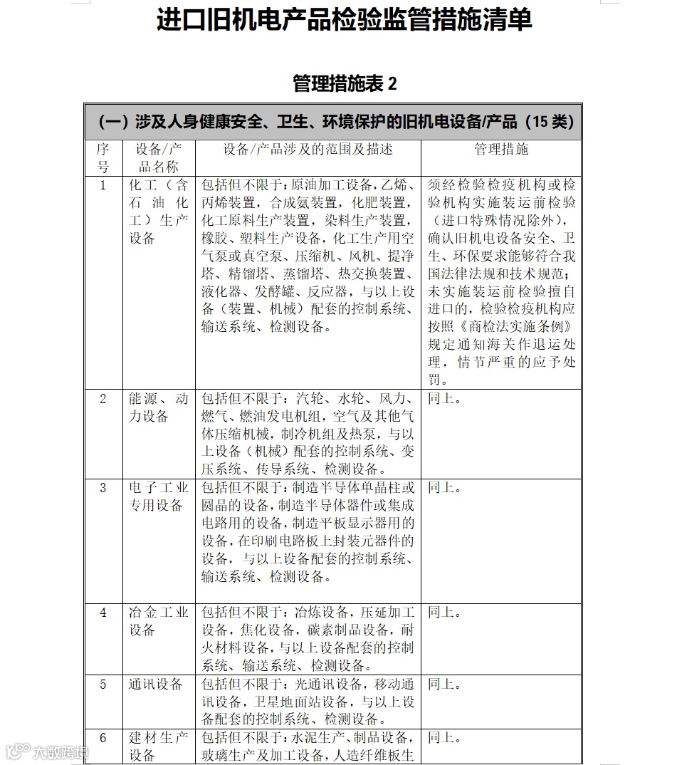
1.《质检总局关于调整进口旧机电产品检验监管的公告》(2014年第145号),对于列入《进口旧机电产品检验监管措施清单》管理措施表2的旧机电产品应实施装运前检验,共计17类旧机电产品。
左右滑动,查看更多
2.通过“中国国际贸易单一窗口”—全部应用—口岸执法申报—检验检疫—进口旧机电产品装运前检验监督管理系统—委托企业入口—综合查询—旧机电业务规则查询,在模块页面中输入产品的HS编码,即可查询相关商品是否需要装运前检验。
右滑查看步骤
列入《禁止进口机电产品目录》的旧机电产品,不得进口;列入《重点旧机电产品进口目录》的,除实施装运前检验外,还需凭商务部签发的进口许可证办理通关手续。
·问题三
·问题四
·问题五
右滑查看步骤
·问题六
·问题七
·问题八
·问题九
·问题十


