
过去几年,越南凭借稳定的经济增长、优惠的投资政策和日益完善的产业链,成为中国企业“走出去”贸易与投资的热点目的地。但是——机会虽多,风险也不容忽视(利用越南的有利政策,大量涌现“空壳公司”)。你是否也在为这些问题困惑:
这家越南供应商真实可靠吗?
对方企业经营状况是否稳健?
注册信息和实际经营是否一致?
投资后是否存在被关联方抽逃资金或无预警被吊销风险?
合同履约能力如何评估?
如果你还在凭感觉、凭关系甚至凭“拍脑袋”做决策,那很可能正把自己的钱押在未知黑洞上。
数据 = 最靠谱的商业保险!
越企查,成立至今5年之久,几乎覆盖越南全国注册企业信息,我们用数据库还原每一个真实存在的越南注册企业状况。我们挖掘官方注册信息、工商变更、经营状态、出资历史、法定代表人和实际控制人关联网络、对外投资、异常信息、行政处罚记录等维度数据,为你提供:
✔ 企业基本信息速查 — 名称、注册地址、注册资本、成立时间、经营范围
✔ 股权结构与变更记录 — 谁控股?有没有频繁变更?
✔ 经营状态实时监测 — 正常经营还是已停业/注销?
✔ 企业注册信息匹配度— 结合地址、注册资金、业务等综合判断
✔ 法律诉讼与处罚信息 — 被执行人、法院判决、行政处罚曝光
✔ 真实进出口数据— 有无真实交易、交易物品是否跟主营业务相关
这些信息不是凭感觉,而是从源头数据重构的事实。有了它,你才能真正做到:
📌 不盲目
📌 不猜测
📌 不冒险
📌 明明白白做投资
一个真实案例,不看不知道
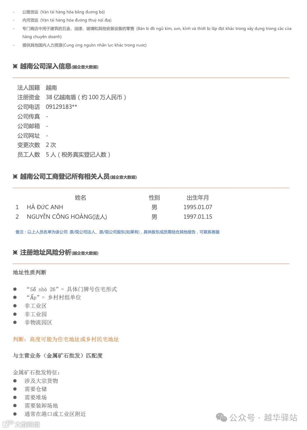
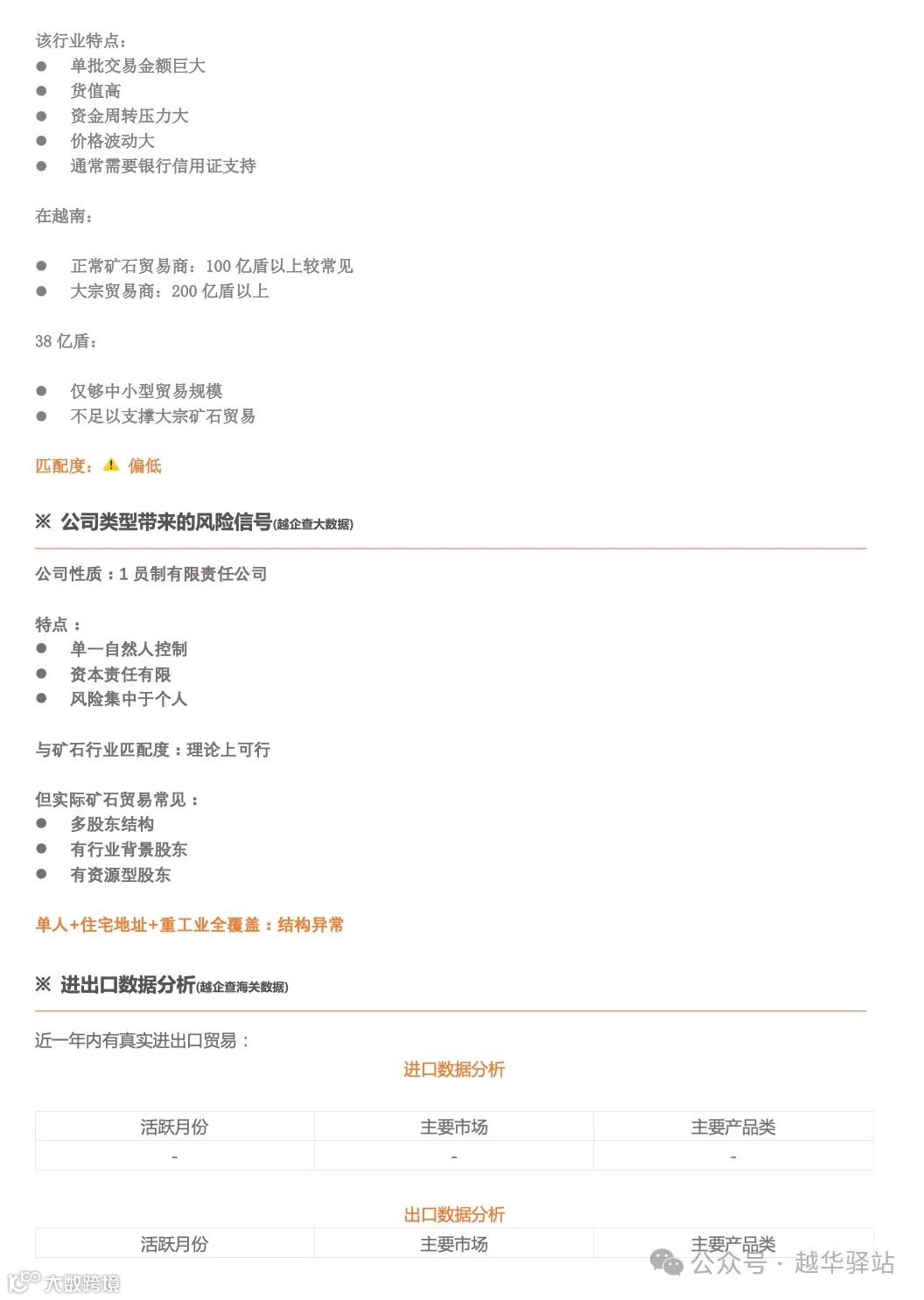
经越媒报道证实,该越南公司涉嫌利用废金属交易,设立数十家“空壳”公司,非法买卖数千张增值税发票,以虚增进项成本,逃避巨额税款。胡志明市警方已对涉案主犯提起诉讼,并以“非法开具和交易发票”罪名将其暂时拘留,涉案金额高达数千亿越南盾。目前已被暂停营业中。
越企查事前风险分析报告如下:
换句话来说,如果没有这些数据洞察,单凭对方报价、合同文本、甚至一些朋友推荐,你很可能已经投入数十万甚至上百万资金……结果却是血本无归。
给自己的投资加一层保险——用数据说话!
在越企查,我们不是简单的查个工商注册号,而是通过积累的企业大数据,帮你构建企业风险画像:
🧠 智能风险评分
📊 风险趋势预测
🔍 多维度比对筛查
📈 合规与信用分析报告
让你在贸易洽谈与投资决策时:
读懂合作伙伴真实实力
规避潜在法律与财务风险
提前发现关键风险信号
做出数据支持的商业判断
别再靠猜了!
贸易投资本来就风险重重,让专业的数据帮你撑起第一道防线。
越企查——你在越南市场的智能风险把关者,为你的每一笔合作、每一分投入提供最可靠的数据保险。
不仅是查询平台,更是越南商业数据基础设施
越企查正在构建的不只是一个企业信息查询工具,而是面向中越贸易投资场景的专业级商业风控数据平台。
当前,随着中国企业加速布局越南,市场对以下的需求正呈爆发式增长:
跨境尽调数据
本地企业信用评估
产业链上下游匹配
海关进出口数据分析
行业研究与政策解读
越企查已完成数据模型搭建与核心产品验证,具备:
下一阶段,我们将重点投入:
📌 数据深度扩展(法院、税务、海关、产业链)
📌 智能风控模型升级
📌 API接口开放与SaaS化部署
📌 中越双语市场推广
📌 本地化合规团队建设
越南是下一个十年的制造业与供应链核心枢纽,而商业数据服务将成为所有跨境交易的底层基础设施。
越企查,希望成为这一领域的领先者!

